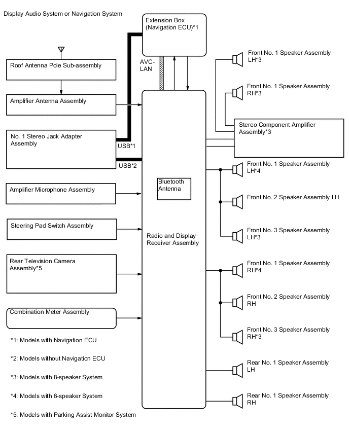
AUDIO AND VISUAL SYSTEM

A01UWMVE02
A01UWO3E02