СИСТЕМА АВТОМАТИЧЕСКОЙ ТРАНСМИССИИ


  1. КОНСТРУКЦИЯ


    1. В автоматической трансмиссии автомобиля используется датчик оборотов трансмиссии (которые выдают сигналы NT и SP2). С их помощью ECM может определять порядок переключения передач и, соответственно, регулировать крутящий момент двигателя и гидравлическое давление в зависимости от условий движения.

    2. Эти датчики оборотов трансмиссии являются индуктивными.

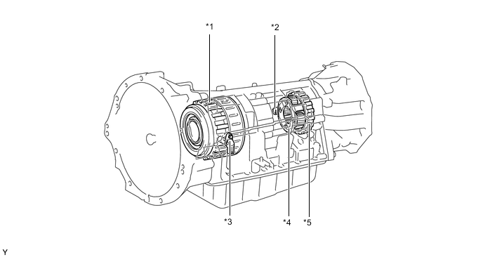
    3. Датчик оборотов трансмиссии, выдающий сигнал NT, определяет частоту вращения первичного вала трансмиссии. В качестве задающего ротора для этого датчика используется поршень муфты заднего хода в сборе.

    4. Датчик оборотов трансмиссии, выдающий сигнал SP2, определяет частоту вращения выходного вала трансмиссии. В качестве задающего ротора для этого датчика используется шестерня блокировки трансмиссии на стоянке, смонтированная на задней планетарной передаче.

      A019QUOC01
      *1 Поршень муфты заднего хода в сборе *2 Датчик оборотов трансмиссии (SP2)
      *3 Датчик частоты вращения трансмиссии (NT) *4 Задняя планетарная передача
      *5 Шестерня блокировки стояночного тормоза - -