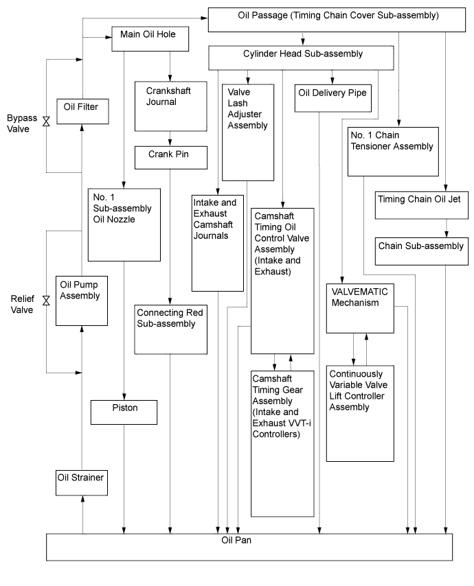
LUBRICATION SYSTEM SYSTEM DIAGRAM

A0076H2E01