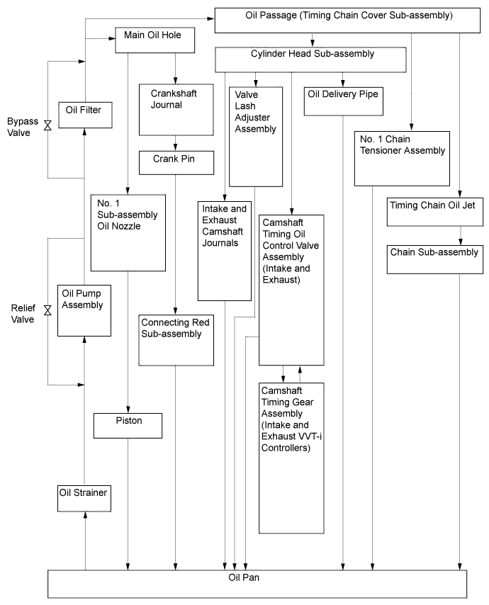
LUBRICATION SYSTEM SYSTEM DIAGRAM

A0076LME01