EMISSION CONTROL SYSTEM DETAILS


  1. SYSTEM CONTROL


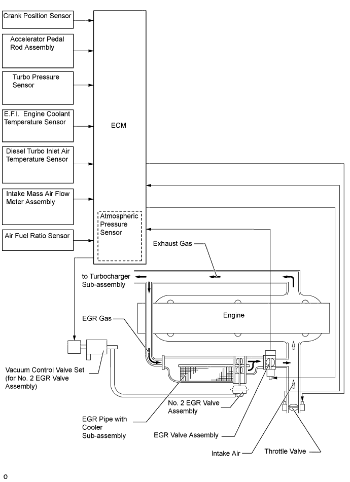
    1. EGR Control System


      1. This system is designed to reduce and control NOx formation due to a slight reduction of peak temperature in the engine combustion chamber, which is accomplished by introducing a small amount of inert gas into intake manifold.

      2. By sensing the engine driving conditions and actual amount of EGR valve opening, the ECM operates the DC motor type EGR valve assembly and throttle control motor, and regulates the amount of recirculating exhaust gas.

        A01KA9SE01
    2. Catalyst Support Control


      1. If the DPF catalyst temperature is high under normal driving conditions, PM captured by the DPF catalyst is oxidized by the temperature of the DPF catalyst and is emitted as CO2 and H2O.

      2. If the DPF catalyst temperature becomes low, catalyst performance decreases, resulting in an increase of the amount of PM stuck in the filter substrate. The ECM detects that the filter substrate is clogged by calculating the accumulated volume of the PM discharged by the engine. To reduce PM, the ECM controls the injection timing and the injection frequency of the injectors, and activates the exhaust fuel addition injector assembly. At the same time, ECM controls the engine speed and glow plug assembly temperature via the glow plug controller.

      3. As a result, filter substrate temperature becomes high and PM reacts with active oxygen and changes into CO2 for purification.

      4. When PM has accumulated in the DPF catalyst while driving normally, the ECM automatically performs catalyst support control.

      5. However, sufficient purification of the PM by the catalyst support control may not be possible when driving repeatedly over short distances. As a result, the PM accumulation limit may be surpassed. If catalyst support control is conducted in this situation, the DPF catalyst could be destroyed. To prevent this, the ECM calculates the level of PM accumulation. If a predetermined level has been surpassed, the DPF indicator in the combination meter assembly is illuminated, thus prompting the driver to either drive at a constant speed or take the vehicle to a dealer.

      6. Moreover, if the driver keeps driving without either bringing the vehicle to a dealer or driving at a constant speed, the MIL will be illuminated when a predetermined driving distance is reached. At the same time, the ECM changes the engine control to the fail-safe mode, thus controlling the amount of fuel injection to a minimum.

        A01KAGOE01
  2. CONSTRUCTION


    1. EGR Valve


      1. The butterfly type EGR valve assembly has been provided to reduce ventilation resistance and increase the valve ventilation amount. This allows the EGR volume to increase when the valve ventilation amount is very small to improve the EGR flow volume controllability.

        A01KAENE01
        Text in Illustration
        *1 EGR Valve Assembly *2 Butterfly type Valve
        *3 DC Motor *4 EGR Valve Position Sensor
        A01KAGS EGR Gas - -
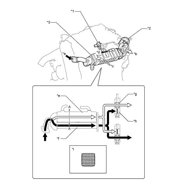
    2. EGR Cooler


      1. A bypass integrated EGR pipe with cooler sub-assembly has been provided. In order to reduce pressure loss, a straight structure is used on the EGR pipe with cooler sub-assembly. In addition, a No. 2 EGR valve assembly is provided on the EGR pipe with cooler sub-assembly outlet. This allows the ECM to switch the EGR pipe with cooler sub-assembly passage between the bypass side and cooler side, making the EGR gas temperature variable.

      2. A simple divided bypass type EGR pipe with cooler sub-assembly cooling path shape is used to reduce pressure loss. Furthermore, the core size has been increased to enhance the cooling efficiency, and the bypass path has been isolated to ensure the bypass efficiency.

      3. Since the bypass valve has been provided on the EGR pipe with cooler sub-assembly outlet, the EGR gas flow path can be switched to the cooling side or the bypass side in accordance with the engine running conditions.

      4. The No. 2 EGR valve assembly changes the cooling route to the cooler path or the bypass path via the VSV. Since the valve consists of 2 independent valves that are positioned 90° to each other, one valve remains closed while the other is open, and one valve opens while the other is closed.

        A01KA7XE01
        Text in Illustration
        *1 Vacuum Control Valve Set (for No. 2 EGR Valve Assembly) *2 No. 2 EGR Valve Assembly
        *3 EGR Pipe with Cooler Sub-assembly - -
        *a EGR Gas Inlet *b EGR Gas Outlet
        *c Coolant Inlet *d Coolant Outlet
        *e Cooler Path *f Bypass Path
        *g EGR Gas Outlet Port (Cooler Side) *h EGR Gas Outlet Port (Bypass Side)
        *i A-A Cross Section - -
    3. Exhaust Fuel Addition Injector


      1. The exhaust fuel addition injector assembly is located behind the turbocharger. This injector supplies additional fuel to DPF, and maintains the proper catalyst temperature for PM recovery.

      2. The exhaust fuel addition injector assembly consists of a body valve, needle valve and solenoid.

        A01KA7DE01
        Text in Illustration
        *1 Solenoid *2 Needle Valve
        *3 Body Valve - -
    4. Differential Pressure Sensor


      1. The differential pressure sensor assembly measures the pressure difference between front and back of the DPF catalyst with PM in order to detect the occurrence of clogging.

      2. The differential pressure sensor assembly has connections ports for the high pressure side and low pressure side. In order to detect the difference in exhaust pressures between the DPF inlet and outlet, the high pressure port is connected to the area in front of the DPF catalyst and the low pressure port is joined to the area behind the catalyst.

        A01KAANE01
    5. Exhaust Gas Temperature Sensor


      1. An exhaust gas temperature sensor, which is a thermistor type, is installed before the oxidation catalyst, before the DPF catalyst and after the DPF catalyst, in order to detect the temperature of the exhaust gas.

        A01KA6WE01
    6. Air fuel Ratio Sensor


      1. The planar type air fuel ratio sensor is used.

      2. The planar type air fuel ratio sensor uses alumina, which excels in heat conductivity and insulation, to integrate the sensor element with the heater, thus improving the warm-up performance of the sensor.

      3. This sensor is based on a sensor that is developed for gasoline engines. Its cover was changed for diesel engine application in order to eliminate the influences of the sensor temperature and the PM. This sensor, which is mounted after the DPF catalyst, detects the air fuel ratio after the gases are reduced.

      4. The air fuel ratio sensor data is approximately proportional to the existing air fuel ratio. The air fuel ratio sensor converts the oxygen density to the current and sends it to the ECM.

        A01KA5AE01