СИСТЕМА ДИФФЕРЕНЦИАЛОВ ДЕТАЛЬНОЕ ОПИСАНИЕ


  1. КОНСТРУКЦИЯ


    1. Передний дифференциал (для моделей с постоянным полным приводом)


      1. В качестве подшипника ведущей шестерни переднего дифференциала применяется двухрядный конический роликовый подшипник, благодаря чему достигается снижение потерь на трение, и, как следствие, уменьшается расход топлива.

        A01FC6PE01
        Обозначения на рисунке
        *1 Ведущая шестерня переднего дифференциала *2 Коронная шестерня
    2. Задний дифференциал


      1. В качестве подшипника ведущей шестерни заднего дифференциала применяется двухрядный конический роликовый подшипник, благодаря чему достигается снижение потерь на трение, и, как следствие, уменьшается расход топлива.

        A01FBTTE01
        Обозначения на рисунке (для моделей с 2GR-FSE):
        *1 Ведущая шестерня заднего дифференциала *2 Коронная шестерня
        *a Легкая чашка *b Механизм преднатяга
        A01FBQFE01
        Обозначения на рисунке (для моделей с 4GR-FSE):
        *1 Ведущая шестерня заднего дифференциала *2 Коронная шестерня
        *a Механизм преднатяга - -
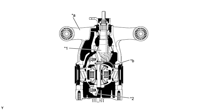
    3. Механизм преднатяга


      1. Механизм преднатяга имеет конструкцию, в которой между полуосевой шестерней и шайбой полуосевой шестерни устанавливается коническая винтовая пружина, вследствие чего между шестерней и шайбой создается преднатяг. Соответственно, когда нагрузка и разность частот вращения малы, предельное уравновешивание левого и правого колес может быть достигнуто за счет трения, производимого скользящими деталями в диапазоне усилий конической винтовой пружины.

        A01FCA6E01
        Обозначения на рисунке (для моделей с 2GR-FSE):
        *1 Шайба сателлита *2 Полуосевая шестерня
        *3 Коническая винтовая пружина *4 Шайба полуосевой шестерни
    4. Опора дифференциала


      1. Используется сдвоенная амортизирующая конструкция, в которой дифференциал монтируется на элементе подвески с применением резиновых опор.

      2. Задний дифференциал закрепляется на элементе подвески в 4 точках: 2 спереди и 2 сзади.

      3. На моделях с 2GR-FSE в качестве правой задней опоры дифференциала используется опора с жидкостным наполнением, что обеспечивает ослабление вибраций и шума.

        A01FCDVE01
        Обозначения на рисунке (для моделей с 2GR-FSE):
        *a Сечение A - A *b Сечение B - B
        *c Сечение C - C - -
        A01FC4S Жидкость (незамерзающая) A01FC8M Резина
      4. На моделях с 4GR-FSE в качестве правой передней и правой задней опор дифференциала используются опоры с жидкостным наполнением, что обеспечивает ослабление вибраций и шума.

        A01FCA0E01
        Обозначения на рисунке (для моделей с 4GR-FSE):
        *a Сечение A - A *b Сечение B - B
        *c Сечение C - C - -
        A01FC4S Жидкость (незамерзающая) A01FC8M Резина