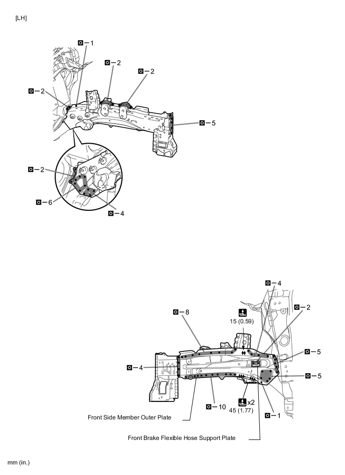
FRONT SIDE MEMBER ASSEMBLY REPLACEMENT (PATTERN 2)



  1. REMOVAL

    Symbol meaning
    B001IVH Remove Weld Points
    A004UN9E01
    A004UN8E01
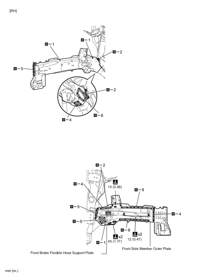
  2. INSTALLATION

    Symbol meaning
    B001IY5 Plug Weld
    B001IVU Fillet Weld

      INSTALLATION POINT

    1. Temporarily install the new parts and measure each part of the new parts in accordance with the body dimension diagram. (See the body dimension diagram)

    2. Make sure to attach correctly in accordance with the body dimension diagram as this part affects the front wheel alignment.

    3. After welding, apply body sealer and undercoating to the corresponding parts. (See the paint / coating)

    4. After applying the top coat, apply anti-rust agent to the internal panel portion of the closed section structural weld points.

    A004UGRE01
    A004UMLE01