AIR CONDITIONING SYSTEM (for Manual Air Conditioning System) Heater Control Switch Circuit

DESCRIPTION

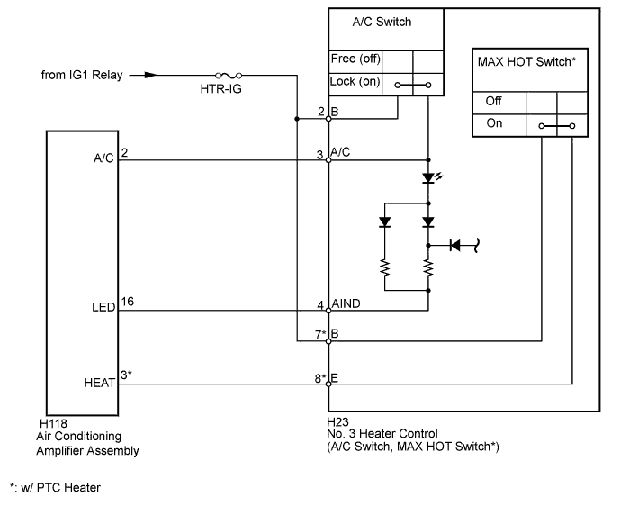
The No. 3 heater control sub-assembly is powered through the HTR-IG fuse. The No. 3 heater control sub-assembly transmits the operation signals of each switch to the air conditioning amplifier.

WIRING DIAGRAM

A01ITPHE02

INSPECTION PROCEDURE

Note

Inspect the fuses for circuits related to this system before performing the following inspection procedure.

PROCEDURE


  1. INSPECT NO. 3 HEATER CONTROL SUB-ASSEMBLY


    1. A01IPGME01
      Text in Illustration
      *1 w/ PTC Heater

      Remove the No. 3 heater control sub-assembly Click here.

    2. Measure the resistance according to the value(s) in the table below.

      Standard Resistance
      Tester Connection Switch Condition Specified Condition
      2 (B) - 3 (A/C) A/C switch on Below 1 Ω
      2 (B) - 3 (A/C) A/C switch off 10 kΩ or higher
      7 (B) - 8 (E)* Temperature setting MAX HOT Below 1 Ω
      7 (B) - 8 (E)* Temperature setting not MAX HOT 10 kΩ or higher

      • *: w/ PTC heater

    3. Apply battery voltage to the No. 3 heater control sub-assembly and check that the indicator light comes on.

      OK
      Measurement Condition Specified Condition

      Battery positive (+) → Terminal 3

      Battery negative (-) → Terminal 4

      Indicator light comes on

    NG
    OK
  2. CHECK HARNESS AND CONNECTOR (NO. 3 HEATER CONTROL - BATTERY)


    1. A01ISC4E38
      Text in Illustration
      *1

      Front view of wire harness connector

      (to No. 3 Heater Control Sub-assembly)

      *2 w/ PTC Heater

      Disconnect the H23 heater control connector.

    2. Measure the voltage according to the value(s) in the table below.

      Standard Voltage
      Tester Connection Switch Condition Specified condition
      H23-2 (B) - Body ground Ignition switch ON 11 to 14 V
      H23-2 (B) - Body ground Ignition switch off Below 1 V
      H23-7 (B) - Body ground* Ignition switch ON 11 to 14 V
      H23-7 (B) - Body ground* Ignition switch off Below 1 V

      • *: w/ PTC heater


    NG
    OK
  3. CHECK HARNESS AND CONNECTOR (NO. 3 HEATER CONTROL - AIR CONDITIONING AMPLIFIER)


    1. A01ISOFE01
      Text in Illustration
      *1

      Front view of wire harness connector

      (to Air Conditioning Amplifier Assembly)

      *2

      Front view of wire harness connector

      (to No. 3 Heater Control Sub-assembly)

      *3 w/ PTC Heater

      Disconnect the H118 amplifier connector.

    2. Disconnect the H23 heater control connector.

    3. Measure the resistance according to the value(s) in the table below.

      Standard Resistance
      Tester Connection Condition Specified condition
      H23-3 (A/C) - H118-2 (A/C) Always Below 1 Ω
      H23-4 (AIND) - H118-16 (LED) Always Below 1 Ω
      H23-8 (E) - H118-3 (HEAT)* Always Below 1 Ω
      H23-3 (A/C) - Body ground Always 10 kΩ or higher
      H23-4 (AIND) - Body ground Always 10 kΩ or higher
      H23-8 (E) - Body ground* Always 10 kΩ or higher

      • *: w/ PTC heater


    NG
    OK