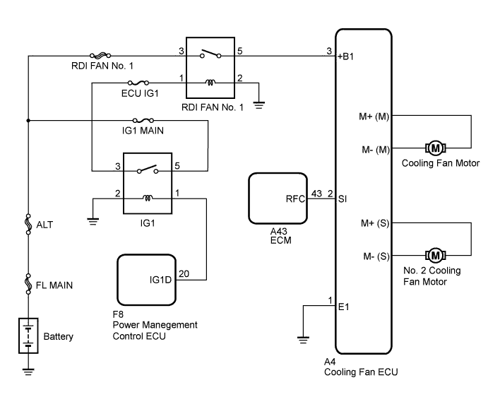
COOLING FAN SYSTEM SYSTEM DIAGRAM

A019NMXE02