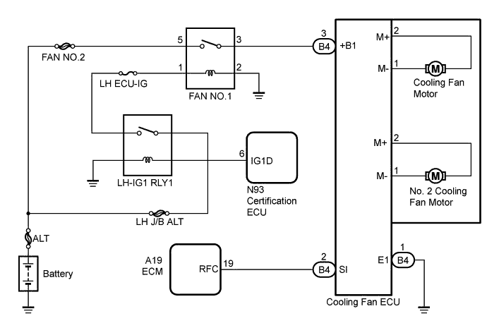
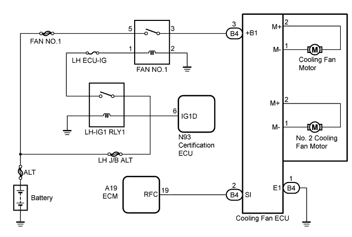
COOLING FAN SYSTEM SYSTEM DIAGRAM


  1. w/ Canister Pump Module:

    A01FIPVE05
  2. w/o Canister Pump Module:

    A01FIPVE03