WIPER AND WASHER SYSTEM SYSTEM DIAGRAM


  1. W/ AUTO WIPER SYSTEM (for LHD)

    A01EW74E01
  2. W/ AUTO WIPER SYSTEM (for RHD)

    A01EW74E02
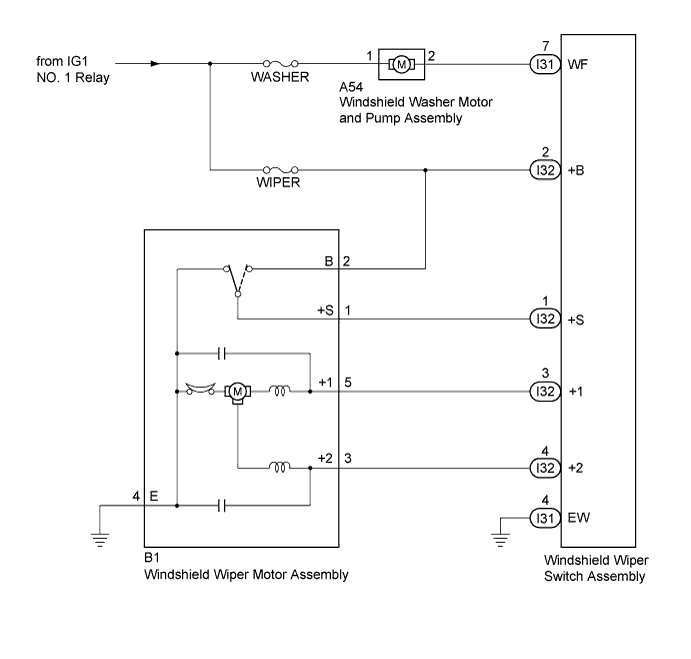
  3. W/O AUTO WIPER SYSTEM (for LHD)

    A01EU6IE17
  4. HEADLIGHT CLEANER SYSTEM

    A01EUVPE01