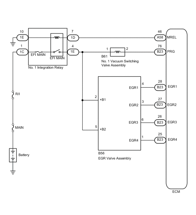
EMISSION CONTROL SYSTEM SYSTEM DIAGRAM

A005KBYE02