СИСТЕМА ПРОТИВООБЛЕДЕНИТЕЛЯ ВЕТРОВОГО СТЕКЛА СХЕМА СИСТЕМЫ

A01A687E03
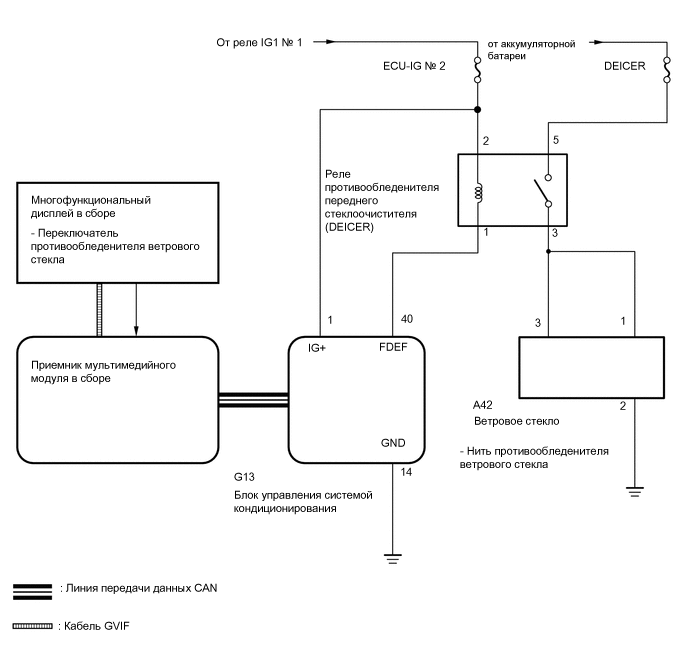
Таблица обмена данными
Передатчик Приемник Сигнал Линия
Многофункциональный дисплей в сборе Приемник мультимедийного модуля в сборе Сигнал выключателя противообледенителя ветрового стекла GVIF
Приемник мультимедийного модуля в сборе Блок управления системой кондиционирования в сборе Сигнал выключателя противообледенителя ветрового стекла CAN