Информация добавлена 08-08-2017
| *1 | Блок управления системой кондиционирования |
| *2 | ЭБУ распределения питания |
| *3 | Шина CAN № 1 |
| *4 | Шина CAN № 2 |
СИГНАЛ ШИНЫ CAN
СИГНАЛ ПРЯМОГО СОЕДИНЕНИЯ
Щиток приборов в сборе
ВХОДНЫЕ И ВЫХОДНЫЕ СИГНАЛЫ ЩИТКА ПРИБОРОВ
Контрольно-измерительный прибор
| Контрольно-измерительный прибор | Передатчик сигнала передачи | Передатчик | Линия передачи данных | Приемник |
|---|---|---|---|---|
| Спидометр | Скорость движения автомобиля | ЭБУ системы противоскольжения | CAN (шина CAN № 1) | Щиток приборов в сборе |
| Тахометр | Частота вращения коленчатого вала двигателя | ECM | CAN (шина CAN № 1) | Щиток приборов в сборе |
| Указатель уровня топлива | Уровень топлива | Датчик уровня топлива в сборе | Шина прямой связи | Щиток приборов в сборе |
| Указатель температуры охлаждающей жидкости | Температура охлаждающей жидкости | ECM | CAN (шина CAN № 1) | Щиток приборов в сборе |
| Одометр/счетчик пути | Переключение ODO/TRIP (одометра/счетчика пройденного расстояния) | Переключатель TRIP | Шина прямой связи | Щиток приборов в сборе |
| Сигнал ODO | ЭБУ системы противоскольжения | CAN (шина CAN № 1) | ||
| Подсветка щитка приборов | Уровень подсветки | Реостат регулировки освещения | Шина прямой связи | Щиток приборов в сборе |
| Вспомогательный индикатор* | Информация вспомогательного индикатора | Щиток приборов в сборе | LIN | Вспомогательный индикатор в сборе |
*: Для моделей без системы навигации
Контрольная лампа или индикатор
| Контрольная лампа или индикатор | Передатчик сигнала передачи | Передатчик | Линия передачи данных | Приемник |
|---|---|---|---|---|
| Контрольная лампа указателя поворота | Указатель поворота | Выключатель проблескового режима указателя поворота | Шина прямой связи | Щиток приборов в сборе |
| Контрольная лампа заряда | Контрольная лампа заряда | Генератор | Шина прямой связи | Щиток приборов в сборе |
| Контрольная лампа предупреждения о незакрытой двери | Выключатель освещения дверного проема | Главный ЭБУ кузова | CAN (шина CAN № 1) | Щиток приборов в сборе |
| Контрольная лампа выбора типа местности*1 | Контрольная лампа выбора типа местности | ЭБУ переключателя помощи при движении | CAN (шина CAN MS) | Щиток приборов в сборе |
| Контрольная лампа CRAWL*2 | Индикатор CRAWL | ЭБУ системы противоскольжения | CAN (шина CAN № 1) | Щиток приборов в сборе |
| Контрольная лампа KDSS | Контрольная лампа KDSS | ЭБУ стабилизаторов | CAN (шина CAN № 2) | Щиток приборов в сборе |
| Контрольная лампа 2nd START | Контрольная лампа 2nd START | ECM | CAN (шина CAN № 1) | Щиток приборов в сборе |
| Контрольная лампа PCS | Предупреждение PCS | ЭБУ помощи при движении в сборе | CAN (шина CAN № 2) | Щиток приборов в сборе |
| Контрольная лампа ABS | Контрольная лампа ABS | ЭБУ системы противоскольжения | CAN (шина CAN № 1) | Щиток приборов в сборе |
| Контрольная лампа BRAKE | Контрольная лампа BRAKE | ЭБУ системы противоскольжения | CAN (шина CAN № 1) | Щиток приборов в сборе |
| Выключатель стояночного тормоза | Главный ЭБУ кузова | CAN (шина CAN № 1) | ||
| Уровень тормозной жидкости | Датчик уровня тормозной жидкости | CAN (шина CAN № 1) | ||
| MIL (контрольная лампа неисправности) | MIL (контрольная лампа неисправности) | ECM | Шина прямой связи | Щиток приборов в сборе |
| Контрольная лампа VSC OFF | Контрольная лампа VSC OFF | ЭБУ системы противоскольжения | CAN (шина CAN № 1) | Щиток приборов в сборе |
| Контрольная лампа скольжения SLIP | Контрольная лампа скольжения "SLIP" | ЭБУ системы противоскольжения | CAN (шина CAN № 1) | Щиток приборов в сборе |
| Контрольная лампа системы помощи при спуске по склону *3 | Контрольная лампа системы помощи при спуске | ЭБУ системы противоскольжения | CAN (шина CAN № 1) | Щиток приборов в сборе |
| Контрольная лампа передних противотуманных фар | Индикатор передних противотуманных фар | Главный ЭБУ кузова | CAN (шина CAN № 1) | Щиток приборов в сборе |
| Контрольная лампа задних противотуманных фонарей*4 | Индикатор задних противотуманных фонарей | Главный ЭБУ кузова | CAN (шина CAN № 1) | Щиток приборов в сборе |
| Контрольная лампа TAIL | Задние фонари | Главный ЭБУ кузова | CAN (шина CAN № 1) | Щиток приборов в сборе |
| Контрольная лампа включения дальнего света | Контрольная лампа включения дальнего света | Главный ЭБУ кузова | CAN (шина CAN № 1) | Щиток приборов в сборе |
| Контрольная лампа ремня безопасности водителя | Выключатель пряжки ремня безопасности водителя | Главный ЭБУ кузова | CAN (шина CAN № 1) | Щиток приборов в сборе |
| Главная контрольная лампа аварийного состояния | Предупреждения каждой системы | ЭБУ системы противоскольжения | CAN (шина CAN № 1) | Щиток приборов в сборе |
| ЭБУ сертификации | ||||
| ECM | ||||
| Главный ЭБУ кузова | ||||
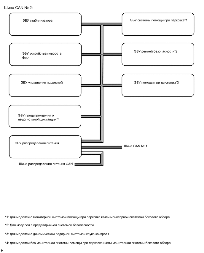
| ЭБУ предупреждения о недопустимой дистанции*9 | CAN (шина CAN № 2) | |||
| ЭБУ системы помощи при парковке*10 | ||||
| ЭБУ помощи при движении в сборе*7 | ||||
| ЭБУ управления подвеской | ||||
| ЭБУ ремней безопасности*6 | ||||
| Контактный датчик давления масла | Шина прямой связи | |||
| Контрольная лампа SRS | Контрольная лампа SRS | Центральный блок управления системы SRS | CAN (шина CAN № 1) | Щиток приборов в сборе |
| Контрольная лампа круиз-контроля SET | Индикатор установки круиз-контроля | ECM | CAN (шина CAN № 1) | Щиток приборов в сборе |
| Индикатор привода ECO | Контрольная лампа экологичного режима | ECM | CAN (шина CAN № 1) | Щиток приборов в сборе |
| Контрольная лампа CRUISE | Главная контрольная лампа круиз-контроля | ECM | CAN (шина CAN № 1) | Щиток приборов в сборе |
| Контрольная лампа радарной системы круиз-контроля*7 | Контрольная лампа радарной системы круиз-контроля | ECM | CAN (шина CAN № 1) | Щиток приборов в сборе |
| Контрольная лампа системы ультразвуковой локации*5, *10 | Индикатор системы ультразвуковой локации | ЭБУ предупреждения о недопустимой дистанции | CAN (шина CAN № 2) | Щиток приборов в сборе |
| Контрольная лампа AFS OFF | Контрольная лампа AFS OFF | ЭБУ системы AFS (ЭБУ устройства поворота фар в сборе) | CAN (шина CAN № 2) | Щиток приборов в сборе |
| Контрольная лампа низкого уровня топлива | Уровень топлива | Датчик уровня топлива в сборе | Шина прямой связи | Щиток приборов в сборе |
| Контрольная лампа 4LO - | Индикатор 4LO | ЭБУ полного привода | CAN (шина CAN № 1) | Щиток приборов в сборе |
| Контрольная лампа блокировки межосевого дифференциала | Индикатор блокировки межосевого дифференциала | ЭБУ полного привода | CAN (шина CAN № 1) | Щиток приборов в сборе |
| Контрольная лампа SPEED LIMIT*8 | Индикатор SPEED LIMIT | ЭБУ системы противоскольжения | CAN (шина CAN № 1) | Щиток приборов в сборе |
*1: для моделей с функцией выбора типа местности
*2: для моделей с системой CRAWL
*3: для моделей с системой помощи при спуске по склону
*4: для моделей с задними противотуманными фарами
*5: для моделей с системой помощи при парковке LEXUS, основанной на применении датчиков
*6: для моделей с предаварийной системой безопасности
*7: для моделей с динамической радарной системой круиз-контроля
*8: для моделей для стран Ближнего Востока
*9: для моделей без мониторной системы помощи при парковке и/или мониторной системы бокового обзора
*10: для моделей с мониторной системой помощи при парковке и/или мониторной системой бокового обзора
Отображение данных круиз-контроля
| Отображение данных круиз-контроля | Передатчик сигнала передачи | Передатчик | Линия передачи данных | Приемник |
|---|---|---|---|---|
| Текущий расход топлива | Частота вращения коленчатого вала двигателя | ECM | CAN (шина CAN № 1) | Щиток приборов в сборе |
| Впрыск топлива | ||||
| Скорость движения автомобиля | ЭБУ системы противоскольжения | CAN (шина CAN № 1) | ||
| Одометр | ||||
| Средний расход топлива | Частота вращения коленчатого вала двигателя | ECM | CAN (шина CAN № 1) | Щиток приборов в сборе |
| Впрыск топлива | ||||
| Скорость движения автомобиля | ЭБУ системы противоскольжения | CAN (шина CAN № 1) | ||
| Одометр | ||||
| Переключатель мультиинформационного дисплея | Переключатель мультиинформационного дисплея (переключатель на рулевом колесе в сборе) | LIN | ||
| Запас хода | Частота вращения коленчатого вала двигателя | ECM | CAN (шина CAN № 1) | Щиток приборов в сборе |
| Впрыск топлива | ||||
| Тип двигателя | ||||
| Скорость движения автомобиля | ЭБУ системы противоскольжения | CAN (шина CAN № 1) | ||
| Уровень топлива | Датчик уровня топлива в сборе | Шина прямой связи | ||
| Средняя скорость автомобиля | Скорость движения автомобиля | ЭБУ системы противоскольжения | CAN (шина CAN № 1) | Щиток приборов в сборе |
| Одометр | ||||
| Частота вращения коленчатого вала двигателя | ECM | |||
| Переключатель мультиинформационного дисплея | Переключатель мультиинформационного дисплея (переключатель на рулевом колесе в сборе) | LIN | ||
| Прошедшее время | Частота вращения коленчатого вала двигателя | ECM | CAN (шина CAN № 1) | Щиток приборов в сборе |
| Переключатель мультиинформационного дисплея | Переключатель мультиинформационного дисплея (переключатель на рулевом колесе в сборе) | LIN | ||
| Индикация среднего расхода топлива после дозаправки | Частота вращения коленчатого вала двигателя | ECM | CAN (шина CAN № 1) | Щиток приборов в сборе |
| Впрыск топлива | ||||
| Скорость движения автомобиля | ЭБУ системы противоскольжения | CAN (шина CAN № 1) | ||
| Одометр | ||||
| Наружная температура | Наружная температура | Блок управления системой кондиционирования в сборе | CAN (шина распределения питания CAN) | Щиток приборов в сборе |
Мультиинформационный дисплей
| Сообщение мультиинформационного дисплея | Передатчик сигнала передачи | Передатчик | Линия передачи данных | Приемник |
|---|---|---|---|---|
| Сообщение о выборе типа местности*1 | Сообщение о выборе типа местности | ЭБУ системы противоскольжения | CAN (шина CAN № 1) | Щиток приборов в сборе |
| Сообщение об уровне жидкости в стеклоомывателе | Уровень жидкости в стеклоомывателе | Датчик уровня жидкости в стеклоомывателе | Шина прямой связи | Щиток приборов в сборе |
| Сообщение о люке | Сообщение о люке | Главный ЭБУ кузова | CAN (шина CAN № 1) | Щиток приборов в сборе |
| Сообщение системы посадки и запуска | Сообщение системы посадки и запуска | Главный ЭБУ кузова | CAN (шина CAN № 1) | Щиток приборов в сборе |
| ЭБУ сертификации | ||||
| Сообщение о выключении системы TRC | Сообщение о выключении системы TRC | ЭБУ системы противоскольжения | CAN (шина CAN № 1) | Щиток приборов в сборе |
| Сообщение "Release parking brake" (выключите стояночный тормоз) | Выключатель стояночного тормоза | Главный ЭБУ кузова | CAN (шина CAN № 1) | Щиток приборов в сборе |
| Скорость движения автомобиля | ЭБУ системы противоскольжения | CAN (шина CAN № 1) | ||
| Сообщение о давлении масла | Сообщение о давлении масла | Контактный датчик давления масла | Шина прямой связи | Щиток приборов в сборе |
| Сообщение об открытой двери | Выключатель освещения дверного проема | Главный ЭБУ кузова | CAN (шина CAN № 1) | Щиток приборов в сборе |
| Индикатор системы ультразвуковой локации*2 | Индикатор системы ультразвуковой локации | ЭБУ предупреждения о недопустимой дистанции*6 | CAN (шина CAN № 2) | Щиток приборов в сборе |
| ЭБУ системы помощи при парковке*7 | ||||
| Сообщение системы управления CRAWL*3 | Сообщение системы управления CRAWL | ЭБУ системы противоскольжения | CAN (шина CAN № 1) | Щиток приборов в сборе |
| Сообщение о высокой температуре жидкости в автоматической трансмиссии | Сообщение о высокой температуре жидкости в автоматической трансмиссии | ECM | CAN (шина CAN № 1) | Щиток приборов в сборе |
| Сообщение о пневматической подвеске | Сообщение о пневматической подвеске | ЭБУ управления подвеской | CAN (шина CAN № 2) | Щиток приборов в сборе |
| Сообщение предаварийной системы безопасности*4 | Сообщение предаварийной системы безопасности | ЭБУ ремней безопасности | CAN (шина CAN № 2) | Щиток приборов в сборе |
| Сообщение динамической радарной системы круиз-контроля*6 | Сообщение динамической радарной системы круиз-контроля | ЭБУ помощи при движении в сборе | CAN (шина CAN № 2) | Щиток приборов в сборе |
| ECM | ||||
| Зона индикации режима Eco | Уровень зоны индикации Eco | ECM | CAN (шина CAN № 1) | Щиток приборов в сборе |
| Угол поворота рулевого колеса | Угол поворота рулевого колеса | Датчик угла поворота рулевого колеса (витой кабель в сборе) | CAN (шина CAN № 1) | Щиток приборов в сборе |
| Сообщение о DTC | Предупреждения каждой системы | ЭБУ системы противоскольжения | CAN (шина CAN № 1) | Щиток приборов в сборе |
| Центральный блок управления системы SRS | ||||
| ECM | ||||
| ЭБУ помощи при движении в сборе*5 | CAN (шина CAN № 2) | |||
| ЭБУ управления подвеской | ||||
| ЭБУ ремней безопасности*4 | ||||
| ЭБУ стабилизаторов |
*1: для моделей с функцией выбора типа местности
*2: для моделей с системой помощи при парковке LEXUS, основанной на применении датчиков
*3: для моделей с системой CRAWL
*4: для моделей с предаварийной системой безопасности
*5: для моделей с динамической радарной системой круиз-контроля
*6: для моделей без мониторной системы помощи при парковке и/или мониторной системы бокового обзора
*7: для моделей с мониторной системой помощи при парковке и/или мониторной системой бокового обзора
Buzzer
| Buzzer | Передатчик сигнала передачи | Передатчик | Линия передачи данных | Приемник |
|---|---|---|---|---|
| Предупреждение об оставлении люка открытым | Запрос включения зуммера предупреждения об открытом люке | Главный ЭБУ кузова | CAN (шина CAN № 1) | Щиток приборов в сборе |
| Зуммер отключения динамической радарной системы круиз-контроля на низкой скорости*1 | Зуммер отключения динамической радарной системой круиз-контроля при низкой скорости | ЭБУ помощи при движении в сборе | CAN (шина CAN № 2) | Щиток приборов в сборе |
| Зуммер сертификации иммобилайзера двигателя | Завершение сертификации | Блок идентификационного кода | CAN (шина CAN № 1) | Щиток приборов в сборе |
| Зуммер блокировки понижения передачи | Зуммер блокировки понижения передачи | ECM | CAN (шина CAN № 1) | Щиток приборов в сборе |
| Зуммер полного привода | Зуммер полного привода | ЭБУ полного привода | CAN (шина CAN № 1) | Щиток приборов в сборе |
| Движение с включенным зуммером системы предупреждения об открытой двери | Скорость движения автомобиля | ЭБУ системы противоскольжения | CAN (шина CAN № 1) | Щиток приборов в сборе |
| Выключатель освещения дверного проема | Главный ЭБУ кузова | |||
| Зуммер предупреждения о движении с включенным стояночным тормозом | Выключатель стояночного тормоза | Главный ЭБУ кузова | CAN (шина CAN № 1) | Щиток приборов в сборе |
| Скорость движения автомобиля | ЭБУ системы противоскольжения | CAN (шина CAN № 1) | ||
| Звуковой сигнал системы посадки и запуска | Запрос включения предупредительного зуммера системы посадки и запуска | ЭБУ сертификации | CAN (шина CAN № 1) | Щиток приборов в сборе |
| Зуммер предупреждения о непристегнутом ремне безопасности | Выключатель пряжки ремня безопасности водителя | Главный ЭБУ кузова | CAN (шина CAN № 1) | Щиток приборов в сборе |
| Выключатель освещения проема двери водителя | ||||
| Выключатель освещения дверного проема со стороны переднего пассажира | ||||
| Выключатель пряжки ремня безопасности переднего пассажира | Центральный блок управления системы SRS | CAN (шина CAN № 1) | ||
| Сигнал положения R рычага переключения передач | ECM | CAN (шина CAN № 1) | ||
| Сигнал положения P рычага переключения передач | ECM | CAN (шина CAN № 1) | ||
| Скорость движения автомобиля | ЭБУ системы противоскольжения | CAN (шина CAN № 1) | ||
| Главный предупредительный зуммер | Предупреждения каждой системы | ЭБУ системы противоскольжения | CAN (шина CAN № 1) | Щиток приборов в сборе |
| ЭБУ сертификации | ||||
| ECM | ||||
| Главный ЭБУ кузова | ||||
| ЭБУ предупреждения о недопустимой дистанции*2 | CAN (шина CAN № 2) | |||
| ЭБУ помощи при движении в сборе*1 | ||||
| ЭБУ управления подвеской | ||||
| ЭБУ ремней безопасности*3 | ||||
| Контактный датчик давления масла | Шина прямой связи |
*1: для моделей с динамической радарной системой круиз-контроля
*2: для моделей с системой помощи при парковке LEXUS, основанной на применении датчиков
*3: для моделей с предаварийной системой безопасности
Прочие
| Сигнал | Передатчик сигнала передачи | Передатчик | Линия передачи данных | Приемник |
|---|---|---|---|---|
| Сигнал скорости автомобиля | Скорость движения автомобиля | ЭБУ системы противоскольжения | Шина прямой связи | Щиток приборов в сборе |
| Скорость движения автомобиля | Щиток приборов в сборе | Шина прямой связи | ECM | |
| Радиоприемник в сборе*1 | ||||
| Дисплей модуля системы навигации и индикации*2 | ||||
| Компонентный стереоусилитель в сборе | ||||
| ЭБУ распределения питания | ||||
| Переключатель стеклоочистителя ветрового стекла в сборе | ||||
| Контрольная лампа ремня безопасности переднего пассажира | Выключатель пряжки ремня безопасности переднего пассажира | Щиток приборов в сборе | Шина прямой связи | Панель управления отопителем*1 |
| Дисплей модуля системы навигации и индикации*2 |
*1: для моделей без системы навигации
*2: Для моделей с системой навигации