LUGGAGE COMPARTMENT DOOR OPENER SYSTEM Luggage Compartment Door Opener does not Operate

DESCRIPTION

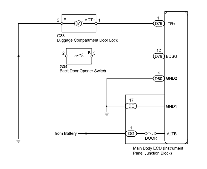
The main body ECU detects the condition of the back door opener switch.

WIRING DIAGRAM

A003E5BE01

INSPECTION PROCEDURE

Tech Tips

Inspect the fuses for circuits related to this system before performing the following inspection procedure.

PROCEDURE


  1. PERFORM ACTIVE TEST USING INTELLIGENT TESTER


    1. Select the Active Test, use the intelligent tester to generate a control command, and then check that the luggage compartment door lock motor operates Click here.

      Main Body
      Tester Display Test Part Control Range Diagnostic Note
      Trunk and Back-Door Open Operate luggage compartment door latch release ON or OFF -
      Result
      Result Proceed to
      Luggage compartment door lock motor does not operate (door does not open) A
      Luggage compartment door lock motor operates (door opens) B

    B
    A
  2. CHECK HARNESS AND CONNECTOR (MAIN BODY ECU - BATTERY AND BODY GROUND)


    1. A003BPGE01
      Text in Illustration
      *1

      Front view of wire harness connector

      (to Main Body ECU)

      *2

      Front view of wire harness connector

      (to Main Body ECU)

      *3

      Front view of wire harness connector

      (to Main Body ECU)

      Disconnect the DG, DE and D80 ECU connectors.

    2. Measure the voltage according to the value(s) in the table below.

      Standard Voltage
      Tester Connection Condition Specified Condition
      DG-1 (ALTB) - Body ground Always 11 to 14 V
    3. Measure the resistance according to the value(s) in the table below.

      Standard Resistance
      Tester Connection Condition Specified Condition
      DE-17 (GND1) - Body ground Always Below 1 Ω
      D80-4 (GND2) - Body ground Always Below 1 Ω

    NG
    OK
  3. INSPECT LUGGAGE COMPARTMENT DOOR LOCK ASSEMBLY (DOOR LOCK MOTOR)

    A003AZSE01

    1. Remove the luggage compartment door lock assembly Click here.

    2. Move the luggage compartment door lock to the lock position.

    3. Apply battery voltage and check the operation of the door lock motor.

      OK
      Measurement Condition Specified Condition

      Battery positive (+) → Terminal 1

      Battery negative (-) → Terminal 2

      Opens

    NG
    OK
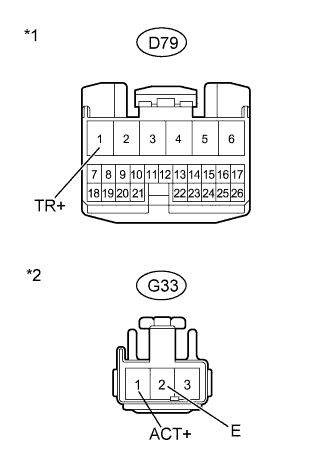
  4. CHECK HARNESS AND CONNECTOR (MAIN BODY ECU AND BODY GROUND - LUGGAGE COMPARTMENT DOOR LOCK)

    A003DBJE01
    Text in Illustration
    *1

    Front view of wire harness connector

    (to Main Body ECU)

    *2

    Front view of wire harness connector

    (to Luggage Compartment Door Lock)


    1. Disconnect the D79 ECU connector.

    2. Disconnect the G33 lock connector.

    3. Measure the resistance according to the value(s) in the table below.

      Standard Resistance
      Tester Connection Condition Specified Condition
      D79-1 (TR+) - G33-1 (ACT+) Always Below 1 Ω
      G33-2 (E) - Body ground Always Below 1 Ω
      D79-1 (TR+) - Body ground Always 10 kΩ or higher

    NG
    OK
  5. READ VALUE USING INTELLIGENT TESTER (BACK DOOR OPENER SWITCH)


    1. Use the Data List to check if the back door opener switch is functioning properly.

      Main Body
      Tester Display Measurement Item/Range Normal Condition Diagnostic Note
      Back Door Open Handle SW Back door opener switch signal / ON or OFF

      ON: Back door opener switch on

      OFF: Back door opener switch off

      -
      OK
      Tester display changes according to operation of back door opener switch.

    NG
    OK
  6. INSPECT BACK DOOR OPENER SWITCH ASSEMBLY

    A003CDHE01

    1. Remove the back door opener switch Click here.

    2. Measure the resistance according to the value(s) in the table below.

      Standard Resistance
      Tester Connection Switch Condition Specified Condition
      2 - 3 Back door opener switch not pushed (Off) 10 kΩ or higher
      2 - 3 Back door opener switch pushed (On) Below 1 Ω

    NG
    OK
  7. CHECK HARNESS AND CONNECTOR (BACK DOOR OPENER SWITCH - MAIN BODY ECU AND BODY GROUND)

    A003BKRE01
    Text in Illustration
    *1

    Front view of wire harness connector

    (to Main Body ECU)

    *2

    Front view of wire harness connector

    (to Back Door Opener Switch)


    1. Disconnect the D79 main body ECU connector.

    2. Measure the resistance according to the value(s) in the table below.

      Standard Resistance
      Tester Connection Condition Specified Condition
      D79-12 (BDSU) - G34-3 (B) Always Below 1 Ω
      G34-2 (L) - Body ground Always Below 1 Ω
      D79-12 (BDSU) - Body ground Always 10 kΩ or higher

    NG
    OK