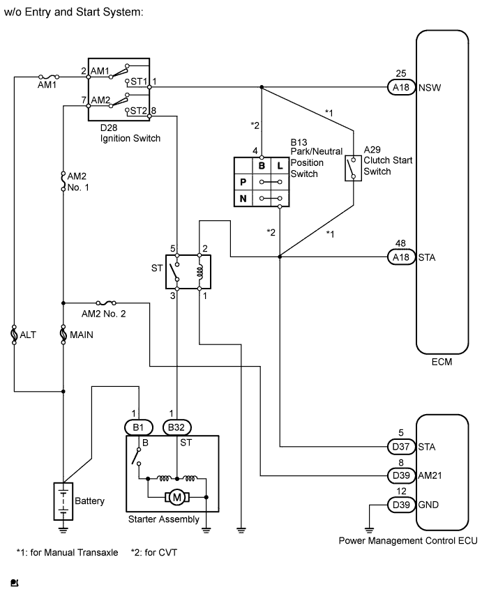
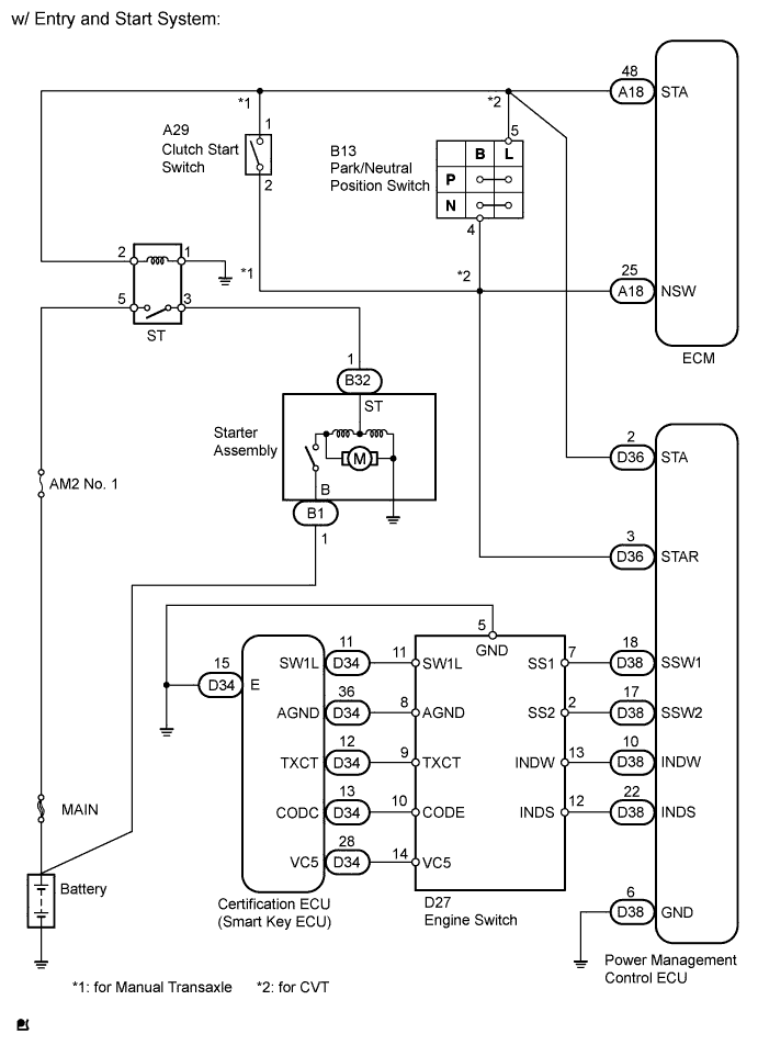
STARTING SYSTEM SYSTEM DIAGRAM

A0116ZAE01
A011916E01