AIRBAG SYSTEM SRS Warning Light Remains ON

DESCRIPTION

The SRS warning light is located in the combination meter.

When the SRS is normal, the SRS warning light comes on for approximately 6 seconds after the ignition switch is turned from off to ON, and then goes off automatically.

If there is a malfunction in the SRS, the SRS warning light comes on to inform the driver of a problem.

When terminals TC and CG of the DLC3 are connected, DTCs are output by the blinking of the SRS warning light.

The SRS is equipped with a voltage-increase circuit (DC-DC converter) in the center airbag sensor in case the source voltage drops.

When the battery voltage drops, the voltage-increase circuit (DC-DC converter) functions to increase the voltage of the SRS to normal voltage.

A malfunction in this circuit is not recorded in the center airbag sensor. The SRS warning light automatically goes off when the source voltage returns to normal.

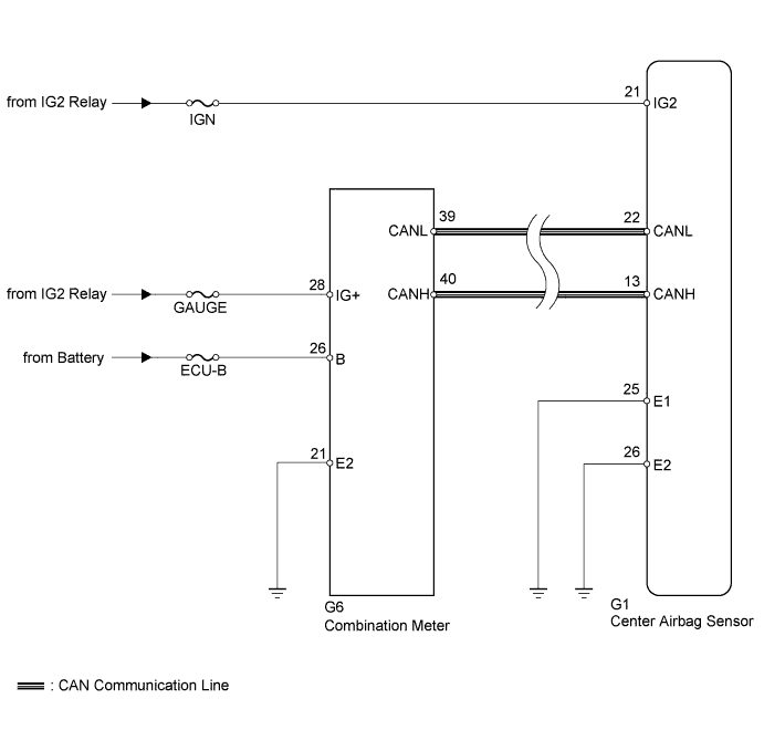
The signal to illuminate the SRS warning light is transmitted from the center airbag sensor to the combination meter through the CAN communication system.

WIRING DIAGRAM

A0095S9E11

INSPECTION PROCEDURE

Note

When disconnecting the cable from the negative (-) battery terminal while performing repairs, some systems need to be initialized after the cable is reconnected Click here.

PROCEDURE


  1. CHECK CAN COMMUNICATION SYSTEM


    1. Check if a CAN communication DTC is output.

      Result
      Result Proceed to
      DTCs are output (for LHD with Entry and Start System) A
      DTCs are output (for LHD without Entry and Start System) B
      DTCs are output (for RHD with Entry and Start System) C
      DTCs are output (for RHD without Entry and Start System) D
      DTC is not output E

    A
    B
    C
    D
    E
  2. CHECK BATTERY


    1. Measure the voltage of the battery.

      Standard voltage
      11 to 14 V

    NG
    OK
  3. CHECK CONNECTORS


    1. Turn the ignition switch off.

    2. Disconnect the cable from the negative (-) battery terminal, and wait for at least 90 seconds.

    3. Check that the connectors are properly connected to the center airbag sensor and combination meter.

      OK
      The connectors are properly connected.

    NG
    OK
  4. CHECK HARNESS AND CONNECTOR (SOURCE VOLTAGE OF CENTER AIRBAG SENSOR)


    1. A0097OPE05
      Text in Illustration
      *a

      Rear view of wire harness connector

      (to Center Airbag Sensor)

      Disconnect the connectors from the center airbag sensor.

    2. Connect the cable to the negative (-) battery terminal, and wait for at least 2 seconds.

    3. Turn the ignition switch to ON.

    4. Operate all the components of the electrical system (defogger, wipers, headlights, heater blower, etc.).

    5. Measure the voltage according to the value(s) in the table below.

      Standard Voltage
      Tester Connection Switch Condition Specified Condition
      G1-21 (IG2) - G1-25 (E1) Ignition switch ON 11 to 14 V
      G1-21 (IG2) - G1-26 (E2) Ignition switch ON 11 to 14 V

    NG
    OK
  5. CHECK HARNESS AND CONNECTOR (SOURCE VOLTAGE OF COMBINATION METER)


    1. A009BYOE06
      Text in Illustration
      *a

      Front view of wire harness connector

      (to Combination Meter)

      Disconnect the cable from the negative (-) battery terminal, and wait for at least 90 seconds.

    2. Disconnect the G6 connector from the combination meter.

    3. Connect the cable to the negative (-) battery terminal, and wait for at least 2 seconds.

    4. Measure the voltage according to the value(s) in the table below.

      Standard Voltage
      Tester Connection Switch Condition Specified Condition
      G6-28 (IG+) - G6-21 (E2) Ignition switch ON 11 to 14 V
      G6-26 (B) - G6-21 (E2) Always 11 to 14 V

    NG
    OK
  6. CHECK SRS WARNING LIGHT (SHORT TO GROUND)


    1. Turn the ignition switch off.

    2. Disconnect the cable from the negative (-) battery terminal, and wait for at least 90 seconds.

    3. Connect the connector to the combination meter.

    4. Connect the cable to the negative (-) battery terminal, and wait for at least 2 seconds.

    5. Turn the ignition switch to ON.

    6. Check the SRS warning light condition.

      Note

      Make sure that nobody is in the vehicle.

      OK
      After the primary check period, the SRS warning light goes off for approximately 10 seconds and then remains on.

      Tech Tips

      The primary check period is approximately 6 seconds after the ignition switch is turned to ON.


    NG
    OK