WIPER AND WASHER SYSTEM SYSTEM DIAGRAM


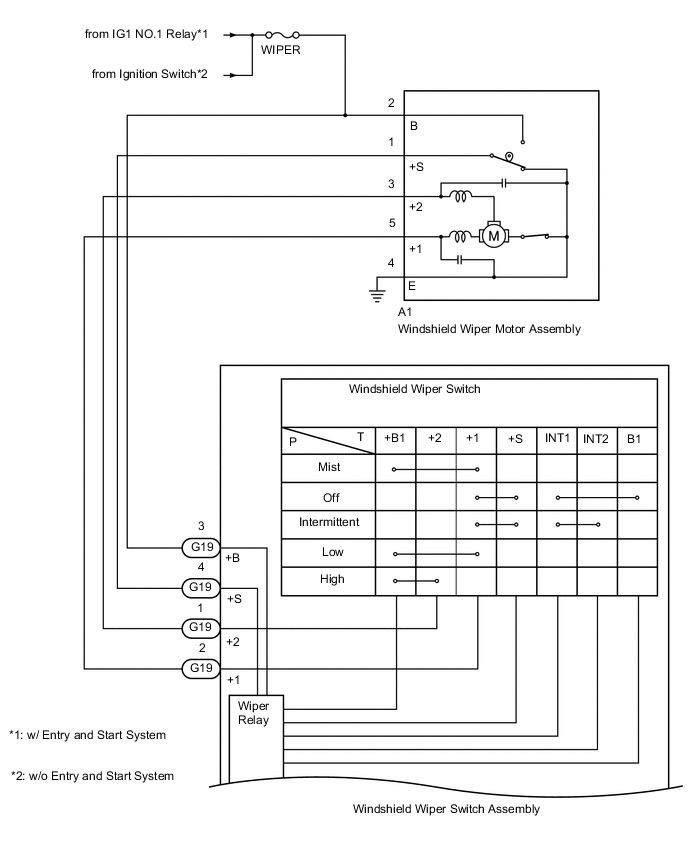
  1. WIPER AND WASHER SYSTEM (for LHD)

    B00294YE07
    B0026W9E02
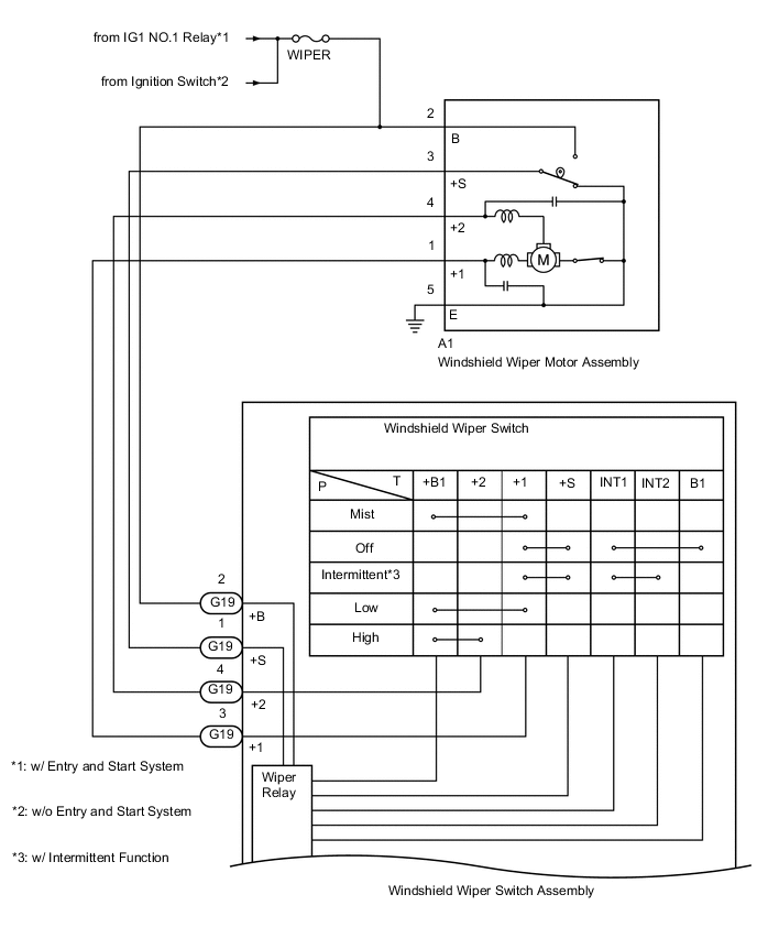
  2. WIPER AND WASHER SYSTEM (for RHD)

    B00294YE08
    B0026MCE07
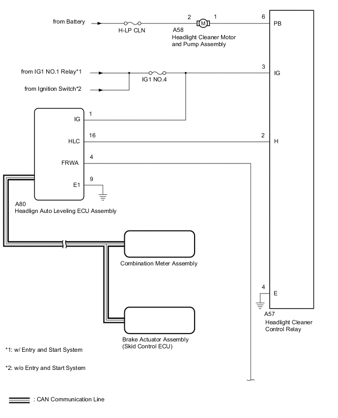
  3. HEADLIGHT CLEANER SYSTEM (w/ Headlight Cleaner System)

    B0028FKE01
    B00274GE01
    Communication Table
    Transmitting ECU Receiving ECU Signal Communication Method
    Combination Meter Assembly Headlight Leveling ECU Assembly Headlight signal CAN
    Brake Actuator Assembly (Skid Control ECU) Headlight Leveling ECU Assembly Vehicle speed signal CAN
  4. WASHER FLUID WARNING SYSTEM (w/ Washer Fluid Warning System)

    B0026E0E04