WIPER AND WASHER SYSTEM SYSTEM DIAGRAM


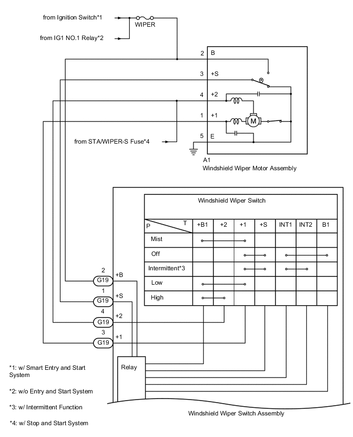
  1. WIPER AND WASHER SYSTEM (for LHD, for RH Side Type or for RHD, for RH Side Type)

    B0024MAE02
    B0026W9E03
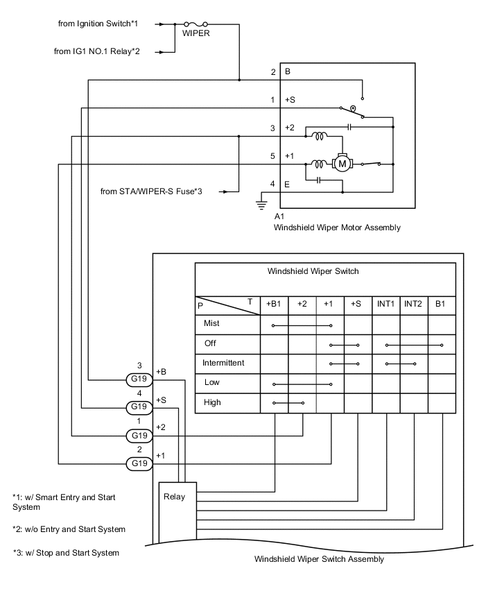
  2. WIPER AND WASHER SYSTEM (for RHD, for LH Side Type)

    B0024MAE04
    B0026W9E04
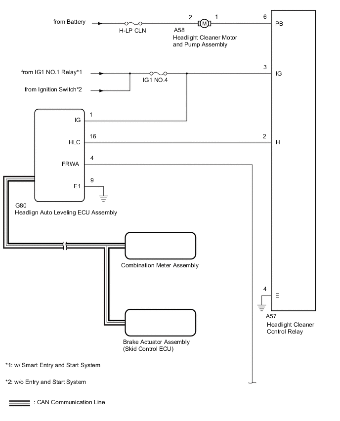
  3. HEADLIGHT CLEANER SYSTEM (w/ Headlight Cleaner System)

    B0028FKE02
    B00274GE02
    Communication Table
    Transmitting ECU Receiving ECU Signal Communication Method
    Combination Meter Assembly Headlight Leveling ECU Assembly Headlight signal CAN
    Brake Actuator Assembly (Skid Control ECU) Headlight Leveling ECU Assembly Vehicle speed signal CAN
  4. WASHER FLUID WARNING SYSTEM (w/ Washer Fluid Warning System)

    B0026E0E04