СИСТЕМА ОСВЕЩЕНИЯ СХЕМА СИСТЕМЫ


  1. для моделей с системой автоматического управления освещением

    B00296IE02
    B0028BPE01
    B0024IQE04
    B0025U4E01
    B0024SWE01
    B0025ZNE01
    B0026P8E01
    B0028CNE01
    B00287VE02
  2. для моделей без системы автоматического управления освещением

    B00247BE04
    B0026XPE01
    B0024CEE01
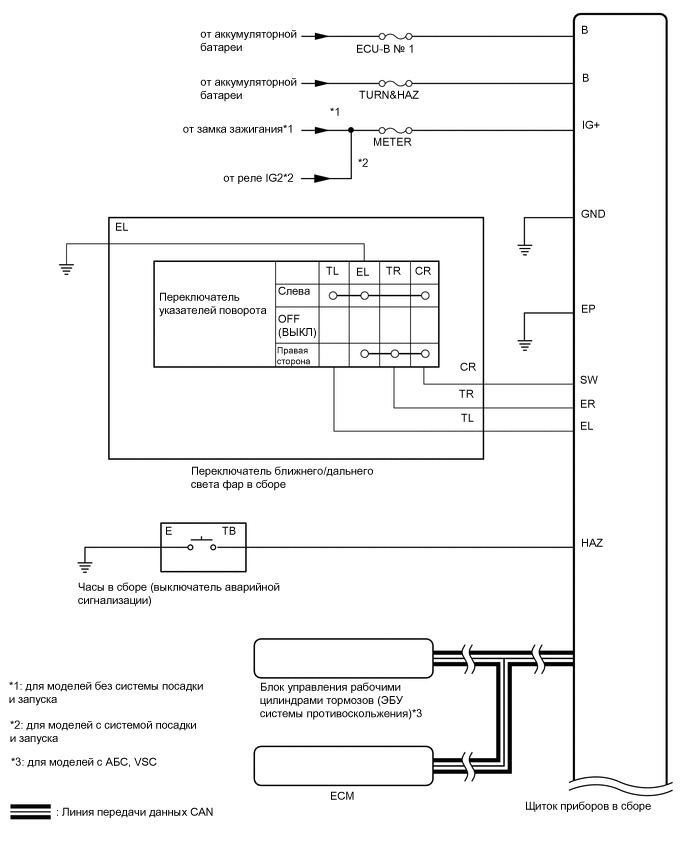
  3. Указатель поворота и лампа аварийной сигнализации

    B0024GME04
    B0028J3E01
    B0026MME01
  4. Фонарь заднего хода

    B0028LIE05
  5. Стоп-сигналы

    B0027KYE01
    B0026XFE12