SMART ENTRY AND START SYSTEM(for Start Function) Engine does not Start

DESCRIPTION

When the electrical key transmitter sub-assembly is in the cabin and the engine switch is pressed, the certification ECU (smart key ECU assembly) receives a signal and changes the power source mode. In addition, when the shift lever is in P and the brake pedal is depressed, the engine can be started by pressing the engine switch. If the steering is unlocked, the engine can also be started by pressing the engine switch with the shift lever in N and the brake pedal depressed.

Related Data List and Active Test Items
Problem Symptom Data List and Active Test
Engine does not start

    Power Source Control

  • Stop Light Switch1

  • Steering Unlock Switch

  • Shift P Signal

  • IG Relay Monitor (Inside)

  • IG Relay Monitor (Outside)

  • Latch Circuit

  • Starter Request Signal

  • Power Supply Condition


    Entry&Start

  • Immobiliser

  • Engine Start Request

  • S Code Check

  • L Code Check


    Starting Control

  • Starter SW

  • Shift Position P or N

  • Ignition

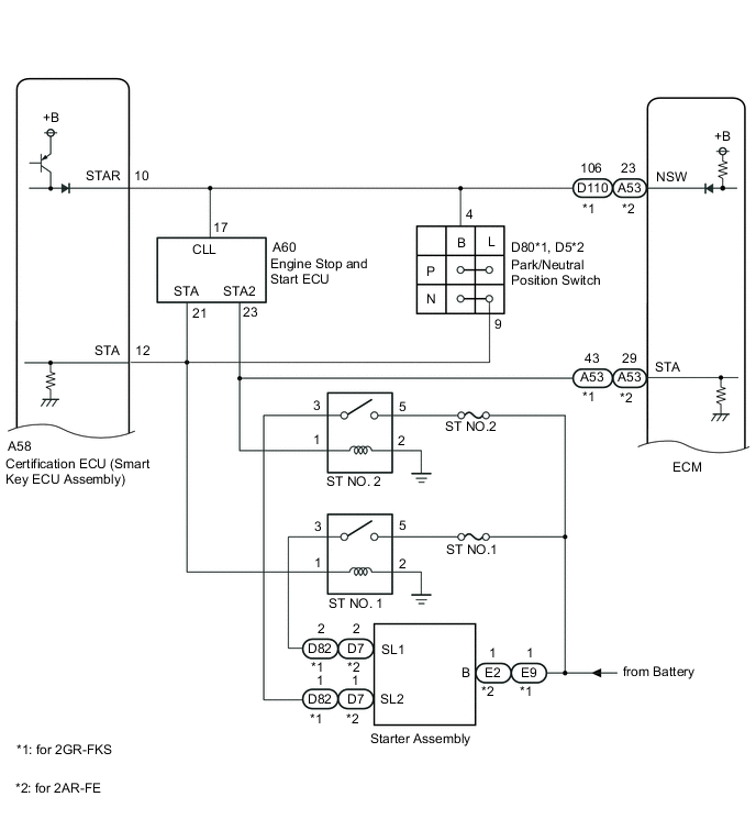
WIRING DIAGRAM

B006PTWE01
B006RIJE01

CAUTION / NOTICE / HINT

Note


  • When using the GTS with the engine switch off, connect the GTS to the DLC3 and turn a courtesy light switch on and off at intervals of 1.5 seconds or less until communication between the GTS and the vehicle begins. Then select Model Code "KEY REGIST" under manual mode and enter the following menus: Body Electrical / Entry&Start(CAN). While using the GTS, periodically turn a courtesy light switch on and off at intervals of 1.5 seconds or less to maintain communication between the GTS and the vehicle.

  • The smart entry and start system (for Start Function) uses the LIN communication system and CAN communication system. Inspect the communication function by following How to Proceed with Troubleshooting. Troubleshoot the smart entry and start system (for Start Function) after confirming that the communication systems are functioning properly.

    Click here

  • If the smart entry and start system (for Start Function) has been canceled, enable the system before performing troubleshooting.

    Click here

  • Inspect the fuses of circuits related to this system before performing the following procedure.

  • Before replacing the certification ECU (smart key ECU assembly) or electrical key transmitter sub-assembly, refer to smart entry and start system (for Start Function) Precaution.

    Click here

  • After completing repairs, confirm that the problem does not recur.

Tech Tips


  • When the cable is disconnected and reconnected to the negative (-) battery terminal, the power source mode returns to the state it was in before the cable was disconnected.

  • If the power source mode is changed from on (IG) to on (ACC) with the shift lever in any position other than P, then the shift lever is moved to P and the engine switch is pressed with the brake pedal depressed, the power source mode will changed off.

PROCEDURE


  1. CHECK ELECTRICAL KEY TRANSMITTER SUB-ASSEMBLY


    1. Press a switch of the electrical key transmitter sub-assembly.

      OK
      The electrical key transmitter sub-assembly LED illuminates.
      Result
      Proceed to
      OK
      NG

    NG
    OK
  2. READ VALUE USING GTS (KEY LOW BATTERY)


    1. Connect the GTS to the DLC3.

    2. Turn the engine switch on (IG).

    3. Turn the GTS on.

    4. Enter the following menus: Body Electrical / Entry&Start / Data List.

    5. Read the Data List according to the display on the GTS.


      Body Electrical > Entry&Start > Data List
      Tester Display Measurement Item Range Normal Condition Diagnostic Note
      Key Low Battery Transmitter battery depleted No or Yes

      No: Transmitter battery not depleted

      Yes: Transmitter battery depleted

      The electrical key transmitter sub-assembly sends voltage information to the certification ECU (smart key ECU assembly) when it is transmitting. The certification ECU (smart key ECU assembly) displays "Yes" for the "Key Low Battery" item of the Data List when this voltage information indicates 2.2 V or less. This Data List item should be checked when the electrical key transmitter sub-assembly is at room temperature (example: at -20°C (-4°F), "Yes" may be displayed even if the transmitter battery is new).

      Body Electrical > Entry&Start > Data List
      Tester Display
      Key Low Battery
      OK
      "No" is displayed on the GTS screen.
      Result
      Proceed to
      OK
      NG

    NG
    OK
  3. CHECK WAVE ENVIRONMENT


    1. If the problem occurs in certain locations or times of day, the possibility of wave interference is high.

      Tech Tips

      Whether the problem is due to wave interference can be checked by holding the electrical key transmitter sub-assembly near the door control receiver.

      OK
      Engine starts.
      Result
      Proceed to
      OK
      NG

    OK
    NG
  4. CHECK ENGINE SWITCH CONDITION


    1. Get into the vehicle while carrying an electrical key transmitter sub-assembly.

    2. Move the shift lever to P.

    3. With the brake pedal released, check that pressing the engine switch causes the power source mode to change.

      Result
      Result Proceed to
      Power source mode changes : Off → on (ACC) → on (IG) → off A
      Power source mode does not change to on (ACC) or on (IG) B
      Power source mode changes to on (IG) but not to on (ACC) C
      Power source mode changes to on (ACC) but not to on (IG) D

    B
    C
    D
    A
  5. READ VALUE USING GTS (NEUTRAL SW/ CLUTCH SW, SHIFT POSITION P OR N)


    1. Connect the GTS to the DLC3.

    2. Turn the engine switch on (IG).

    3. Turn the GTS on.

    4. Enter the following menus: Body Electrical / Power Source Control or Starting Control / Data List.

    5. Read the Data List according to the display on the GTS.


      Body Electrical > Power Source Control > Data List
      Tester Display Measurement Item Range Normal Condition Diagnostic Note
      Neutral SW/ Clutch SW Shift position (P and N) OFF or ON

      OFF: Shift lever in any position other than P or N

      ON: Shift lever in P or N


      • Use this item to determine whether the park/neutral start switch is malfunctioning.

      • When the engine cannot be started due to a park/neutral start switch malfunction, OFF is displayed.


      Body Electrical > Power Source Control > Data List
      Tester Display
      Neutral SW/ Clutch SW

      Body Electrical > Starting Control > Data List
      Tester Display Measurement Item Range Normal Condition Diagnostic Note
      Shift Position P or N Park/Neutral position switch status OFF or ON

      OFF: Shift lever not in P

      ON: Shift lever in P

      When malfunctioning, the engine will not crank.

      Body Electrical > Starting Control > Data List
      Tester Display
      Shift Position P or N
      OK
      The GTS display changes correctly in response to the shift position.
      Result
      Proceed to
      OK
      NG

    NG
    OK
  6. CHECK FOR DTC


    1. Using the GTS, check for certification ECU (smart key ECU assembly) DTCs.


      Body Electrical > Entry&Start > Trouble Codes
      Body Electrical > Power Source Control > Trouble Codes
      Body Electrical > Starting Control > Trouble Codes
      Result
      Result Proceed to
      DTCs are not output A
      Smart entry and start system (for Start Function) DTCs are output B

    B
    A
  7. READ VALUE USING GTS (STOP LIGHT SWITCH1)


    1. Connect the GTS to the DLC3.

    2. Turn the engine switch on (IG).

    3. Turn the GTS on.

    4. Enter the following menus: Body Electrical / Power Source Control / Data List.

    5. Read the Data List according to the display on the GTS.


      Body Electrical > Power Source Control > Data List
      Tester Display Measurement Item Range Normal Condition Diagnostic Note
      Stop Light Switch1 State of brake pedal OFF or ON

      OFF: Brake pedal released

      ON: Brake pedal depressed


      • Use this item to determine whether the stop light switch is malfunctioning.

      • The engine cannot be started when this item is OFF.

      • If the stop light switch is malfunctioning, the engine can be started by pressing and holding the engine switch for a certain period of time.


      Body Electrical > Power Source Control > Data List
      Tester Display
      Stop Light Switch1
      OK
      The GTS display changes correctly in response to the brake operation.
      Result
      Proceed to
      OK
      NG

    NG
    OK
  8. READ VALUE USING GTS (STARTER REQUEST SIGNAL)


    1. Connect the GTS to the DLC3.

    2. Turn the engine switch on (IG).

    3. Turn the GTS on.

    4. Enter the following menus: Body Electrical / Power Source Control / Data List.

    5. Read the Data List according to the display on the GTS.


      Body Electrical > Power Source Control > Data List
      Tester Display Measurement Item Range Normal Condition Diagnostic Note
      Starter Request Signal Engine start request signal status OFF or ON

      OFF: After approx. 1 second has elapsed, the engine switch is released

      ON: With the shift lever in P and the brake pedal depressed, the engine switch is pressed and held


      • When the engine cannot be started due to a start request signal malfunction, OFF is displayed.

      • When the engine switch is pressed, the duration of time that ON is displayed will be extremely short. As such, the engine switch needs to be pressed and held for a certain period of time.


      Body Electrical > Power Source Control > Data List
      Tester Display
      Starter Request Signal

      Note

      Check that the key indicator is displayed on the multi-information display in the combination meter assembly, and then press the engine switch.

      OK
      The GTS display changes correctly in response to the engine switch operation.
      Result
      Proceed to
      OK
      NG

    NG
    OK
  9. CHECK STEERING LOCK


    1. Check that the steering unlocks when the engine switch is turned on (ACC).

      OK
      The steering unlocks.
      Result
      Proceed to
      OK
      NG

    NG
    OK
  10. CHECK SECURITY INDICATOR LIGHT (IMMOBILISER SYSTEM UNSET)


    1. Get into the vehicle while carrying an electrical key transmitter sub-assembly.

    2. Move the shift lever to P.

    3. Press the engine switch with the brake pedal released and check that the security indicator light changes from blinking to off at the same time that the power source mode changes to on (ACC).

      Tech Tips

      The immobiliser function can be determined to be operating correctly if the security indicator light changes from blinking to off at the same time that the power source mode changes to on (ACC).

      OK
      The security indicator light changes from blinking to off at the same time that the power source mode changes to on (ACC).
      Result
      Proceed to
      OK
      NG

    OK
    NG
  11. INSPECT TRANSMITTER BATTERY


    1. Inspect the transmitter battery.

      Click here

      Note

      Do not wrap the lead wire around a terminal, wedge it between terminals, or solder it. The terminal may be deformed or damaged, and the transmitter battery will not be able to be installed correctly.

      Result
      Proceed to
      OK
      NG

    OK
    NG
  12. READ VALUE USING GTS (STARTER SW)


    1. Connect the GTS to the DLC3.

    2. Turn the engine switch on (IG).

    3. Turn the GTS on.

    4. Enter the following menus: Body Electrical / Starting Control / Data List.

    5. Read the Data List according to the display on the GTS.

    6. Get into the vehicle while carrying the electrical key transmitter sub-assembly, move the shift lever to P, press the engine switch while depressing the brake pedal and confirm that the GTS display changes.


      Body Electrical > Starting Control > Data List
      Tester Display Measurement Item Range Normal Condition Diagnostic Note
      Starter SW Starter operation request OFF or ON

      OFF: Starter operation not requested

      ON: Starter operation requested

      When malfunctioning, the engine will not crank.

      Body Electrical > Starting Control > Data List
      Tester Display
      Starter SW
      OK
      The GTS display changes.
      Result
      Proceed to
      OK
      NG

    NG
    OK
  13. INSPECT ST NO. 1 RELAY (STARTER RELAY ASSEMBLY)


    1. Remove the ST NO. 1 relay (starter relay assembly) from the No. 1 engine room relay block.

    2. Inspect the ST NO. 1 relay (starter relay assembly).


      Result
      Proceed to
      OK
      NG

    NG
    OK
  14. CHECK HARNESS AND CONNECTOR (CERTIFICATION ECU (SMART KEY ECU ASSEMBLY) - BODY GROUND)


    1. B006NACC12
      *a

      Front view of wire harness connector

      (to Certification ECU (Smart Key ECU Assembly))

      Disconnect the A58 certification ECU (smart key ECU assembly) connector.

    2. Disconnect the A53 ECM connector.

    3. Move the shift lever to P or N.

    4. Measure the resistance according to the value(s) in the table below.

      Standard Resistance
      Tester Connection Condition Specified Condition
      A58-10 (STAR) - Body ground 20°C (68°F) 107.05 to 116.33 Ω
      A58-12 (STA) - Body ground 20°C (68°F) 106.78 to 115.98 Ω
      Result
      Proceed to
      OK
      NG

    NG
    OK
  15. INSPECT STARTER ASSEMBLY


    1. Remove the starter assembly.


    2. Inspect the starter assembly.


      Result
      Result Proceed to
      OK (for 2AR-FE) A
      OK (for 2GR-FKS) B
      NG (for 2AR-FE) C
      NG (for 2GR-FKS) D

    B
    C
    D
    A
  16. CHECK HARNESS AND CONNECTOR (BATTERY - STARTER ASSEMBLY AND ST NO. 1 RELAY (STARTER RELAY ASSEMBLY)


    1. Disconnect the D7 and E2 starter assembly connectors.

    2. Remove the ST NO. 1 relay (starter relay assembly) from the No. 1 engine room relay block.

    3. B006MZ7C01
      *a No. 1 Engine Room Relay Block
      *b ST NO. 1 Relay (Start Relay Assembly) Holder

      Measure the voltage according to the value(s) in the table below.

      Standard Voltage
      Tester Connection Condition Specified Condition
      E2-1 (B) - Body ground Always 11 to 14 V
      5 (ST NO. 1 relay (starter relay assembly)) - Body ground Always 11 to 14 V
    4. Measure the resistance according to the value(s) in the table below.

      Standard Resistance
      Tester Connection Condition Specified Condition
      3 (ST NO. 1 relay (starter relay assembly)) - D7-2 (SL1) Always Below 1 Ω
      3 (ST NO. 1 relay (starter relay assembly)) or D7-2 (SL1) - Body ground Always 10 kΩ or higher
      Result
      Proceed to
      OK
      NG

    OK
    NG
  17. CHECK HARNESS AND CONNECTOR (BATTERY - STARTER ASSEMBLY AND ST NO. 1 RELAY (STARTER RELAY ASSEMBLY)


    1. Disconnect the D82 and E9 starter assembly connectors.

    2. Remove the ST NO. 1 relay (starter relay assembly) from the No. 1 engine room relay block.

    3. B006P4PC02
      *a No. 1 Engine Room Relay Block
      *b ST NO. 1 Relay (Start Relay Assembly) Holder

      Measure the voltage according to the value(s) in the table below.

      Standard Voltage
      Tester Connection Condition Specified Condition
      E9-1 (B) - Body ground Always 11 to 14 V
      5 (ST NO. 1 relay (starter relay assembly)) - Body ground Always 11 to 14 V
    4. Measure the resistance according to the value(s) in the table below.

      Standard Resistance
      Tester Connection Condition Specified Condition
      3 (ST NO. 1 relay (starter relay assembly)) - D82-2 (SL1) Always Below 1 Ω
      3 (ST NO. 1 relay (starter relay assembly)) or D82-2 (SL1) - Body ground Always 10 kΩ or higher
      Result
      Proceed to
      OK
      NG

    OK
    NG
  18. CHECK HARNESS AND CONNECTOR (CERTIFICATION ECU (SMART KEY ECU ASSEMBLY) - PARK/NEUTRAL POSITION SWITCH)


    1. Disconnect the A58 certification ECU (smart key ECU assembly) connector.

    2. Disconnect the D5*1 or D80*2 park/neutral position switch connector.


      • *1: for 2AR-FE

      • *1: for 2GR-FKS

    3. Measure the resistance according to the value(s) in the table below.

      Standard Resistance
      for 2AR-FE
      Tester Connection Condition Specified Condition
      A58-10 (STAR) - D5-4 (B) Always Below 1 Ω
      A58-10 (STAR) or D5-4 (B) - Body ground Always 10 kΩ or higher
      for 2GR-FKS
      Tester Connection Condition Specified Condition
      A58-10 (STAR) - D80-4 (B) Always Below 1 Ω
      A58-10 (STAR) or D80-4 (B) - Body ground Always 10 kΩ or higher
      Result
      Proceed to
      OK
      NG

    NG
    OK
  19. CHECK HARNESS AND CONNECTOR (PARK/NEUTRAL POSITION SWITCH - ST NO. 1 RELAY (STARTER RELAY ASSEMBLY)


    1. Disconnect the D5*1 or D80*2 park/neutral position switch connector.


      • *1: for 2AR-FE

      • *1: for 2GR-FKS

    2. Remove the ST NO. 1 relay (starter relay assembly) from the No. 1 engine room relay block.

    3. Measure the resistance according to the value(s) in the table below.

      Standard Resistance
      for 2AR-FE
      Tester Connection Condition Specified Condition
      D5-9 (L) - 1 (ST NO. 1 relay (starter relay assembly)) Always Below 1 Ω
      D5-9 (L) or 1 (ST NO. 1 relay (starter relay assembly)) - Body ground Always 10 kΩ or higher
      for 2GR-FKS
      Tester Connection Condition Specified Condition
      D80-9 (L) - 1 (ST NO. 1 relay (starter relay assembly)) Always Below 1 Ω
      D80-9 (L) or 1 (ST NO. 1 relay (starter relay assembly)) - Body ground Always 10 kΩ or higher
      Result
      Proceed to
      OK
      NG

    NG
    OK
  20. CHECK HARNESS AND CONNECTOR (CERTIFICATION ECU (SMART KEY ECU ASSEMBLY) - ST NO. 1 RELAY (STARTER RELAY ASSEMBLY)


    1. Disconnect the A58 certification ECU (smart key ECU assembly) connector.

    2. Remove the ST NO. 1 relay (starter relay assembly) from the No. 1 engine room relay block.

    3. Measure the resistance according to the value(s) in the table below.

      Standard Resistance
      Tester Connection Condition Specified Condition
      A58-12 (STA) - 1 (ST NO. 1 relay (starter relay assembly)) Always Below 1 Ω
      A58-12 (STA) or 1 (ST NO. 1 relay (starter relay assembly)) - Body ground Always 10 kΩ or higher
      Result
      Proceed to
      OK
      NG

    NG
    OK
  21. CHECK HARNESS AND CONNECTOR (ST NO. 1 RELAY (STARTER RELAY ASSEMBLY - BODY GROUND)


    1. Remove the ST NO. 1 relay (starter relay assembly) from the No. 1 engine room relay block.

    2. Measure the resistance according to the value(s) in the table below.

      Standard Resistance
      Tester Connection Condition Specified Condition
      2 (ST NO. 1 relay (starter relay assembly)) - Body ground Always Below 1 Ω
      Result
      Proceed to
      OK
      NG

    OK
    NG
  22. CHECK HARNESS AND CONNECTOR (CERTIFICATION ECU (SMART KEY ECU ASSEMBLY) - STOP LIGHT SWITCH ASSEMBLY)


    1. Disconnect the A58 certification ECU (smart key ECU assembly) connector.

    2. Disconnect the A1 stop light switch assembly connector.

    3. Disconnect the A53 ECM connector.

    4. Disconnect the A50 skid control ECU (brake actuator assembly) connector.

    5. Disconnect the G19 shift lock control unit assembly connector.

    6. B006MIGC29
      *a

      Front view of wire harness connector

      (to Stop Light Switch Assembly)

      Measure the voltage according to the value(s) in the table below.

      Standard Voltage
      Tester Connection Switch Condition Specified Condition
      A1-7 (B) - Body ground Engine switch off 11 to 14 V
    7. Measure the resistance according to the value(s) in the table below.

      Standard Resistance
      Tester Connection Condition Specified Condition
      A58-2 (STP1) - A1-3 (L) Always Below 1 Ω
      A58-2 (STP1) or A1-3 (L) - Body ground Always 10 kΩ or higher
      A1-2 (GND) - Body ground Always Below 1 Ω
      Result
      Proceed to
      OK
      NG

    NG
    OK
  23. INSPECT STOP LIGHT SWITCH ASSEMBLY


    1. Inspect the stop light switch assembly.

      Click here

      Result
      Proceed to
      OK
      NG

    OK
    NG
  24. INSPECT PARK/NEUTRAL POSITION SWITCH


    1. Remove the park/neutral position switch.


    2. Inspect the park/neutral position switch.


      Result
      Result Proceed to
      OK A
      NG (for 2GR-FKS) B
      NG (for 2AR-FE) C

    B
    C
    A
  25. CHECK HARNESS AND CONNECTOR (CERTIFICATION ECU (SMART KEY ECU ASSEMBLY) - PARK/NEUTRAL POSITION SWITCH)


    1. Disconnect the A58 certification ECU (smart key ECU assembly) connector.

    2. Disconnect the D5*1 or D80*2 park/neutral position switch connector.


      • *1: for 2AR-FE

      • *1: for 2GR-FKS

    3. Measure the resistance according to the value(s) in the table below.

      Standard Resistance
      for 2AR-FE
      Tester Connection Condition Specified Condition
      A58-10 (STAR) - D5-4 (B) Always Below 1 Ω
      A58-10 (STAR) or D5-4 (B) - Body ground Always 10 kΩ or higher
      for 2GR-FKS
      Tester Connection Condition Specified Condition
      A58-10 (STAR) - D80-4 (B) Always Below 1 Ω
      A58-10 (STAR) or D80-4 (B) - Body ground Always 10 kΩ or higher
      Result
      Proceed to
      OK
      NG

    OK
    NG