СИСТЕМА ПЕРЕДАЧИ ДАННЫХ CAN (для моделей с левосторонним рулевым управлением) СХЕМА СИСТЕМЫ


  1. ОБЩАЯ СХЕМА ШИНЫ CAN


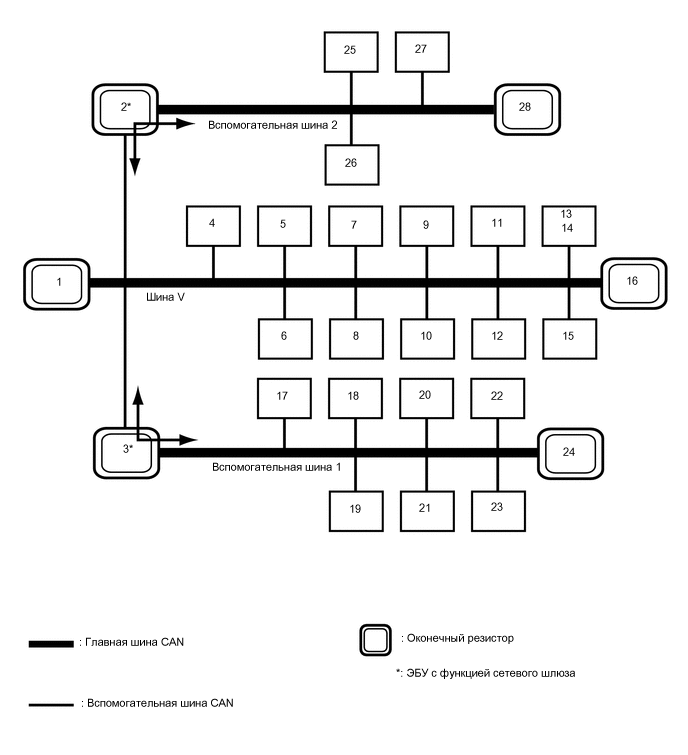
    1. Система передачи данных CAN состоит из 3 шин.

      A01UDTOC02
      1

      ECM

      (для шины V)

      2

      ЭБУ сетевого шлюза

      (для моделей с ЭБУ сетевого шлюза)

      (для шины V и вспомогательной шины 2)

      3

      Главный ЭБУ кузова (бортовой ЭБУ сети мультиплексной связи)

      (для шины V и вспомогательной шины 1)

      4

      Дополнительный разъем (ЭБУ буфера шины)

      (для моделей без ЭБУ сетевого шлюза)

      (для шины V)

      5

      ЭБУ рулевого управления с усилителем

      (для шины V)

      6

      Блок управления системой кондиционирования

      (для шины V)

      7

      ЭБУ системы SRS в сборе

      (для шины V)

      8

      ЭБУ стояночного тормоза в сборе

      (для шины V)

      9

      ЭБУ сертификации (ЭБУ электронного ключа зажигания в сборе)

      (для шины V)

      10

      DLC3

      (для шины V)

      11

      Датчик положения рулевого колеса

      (для шины V)

      12

      ЭБУ системы противоскольжения (блок управления рабочими цилиндрами тормозов в сборе)

      (для шины V)

      13

      Радиоприемник с дисплеем в сборе

      (для моделей с радиоприемником с дисплеем)

      (для шины V)

      14

      Приемник системы навигации в сборе

      (для моделей с приемником системы навигации)

      (для шины V)

      15

      ЭБУ предупреждения о недопустимой дистанции в сборе

      (для шины V)

      16

      Щиток приборов в сборе

      (для шины V)

      17

      Реле управления освещением салона

      (для вспомогательной шины 1)

      18

      ЭБУ электропривода наружного зеркала в сборе (со стороны водителя)

      (для вспомогательной шины 1)

      19

      ЭБУ электропривода наружного зеркала в сборе (со стороны переднего пассажира)

      (для вспомогательной шины 1)

      20

      Переключатель электропривода левого переднего сиденья

      (для вспомогательной шины 1)

      21

      Блок электропривода двери багажного отделения

      (для вспомогательной шины 1)

      22

      Блок электропривода левой раздвижной двери

      (для вспомогательной шины 1)

      23

      Блок электропривода правой раздвижной двери

      (для вспомогательной шины 1)

      24

      ЭБУ управления левой фарой в сборе

      (для вспомогательной шины 1)

      25

      Внутреннее зеркало заднего вида в сборе

      (для моделей с системой автоматического включения дальнего света)

      (для вспомогательной шины 2)

      26

      ЭБУ системы помощи при парковке

      (для моделей с системой панорамного обзора)

      (для вспомогательной шины 2)

      27

      Приемопередатчик системы обработки и передачи информации

      (для моделей с ручным выключателем (SOS))

      (для вспомогательной шины 2)

      28

      Контакт распределительного блока шины CAN № 2

      (для вспомогательной шины 2)

      Tech Tips


      • Главный ЭБУ кузова (бортовой ЭБУ сети мультиплексной связи) выполняет функции шлюза между шиной V и вспомогательной шиной 1.

      • ЭБУ сетевого шлюза выполняет функции шлюза между шиной V и вспомогательной шиной 2.

      • Подробная информация приведена на следующих схемах электрических соединений.

  2. ШИНА V

    A01UD4FE01
    A01UES9E01

    Tech Tips

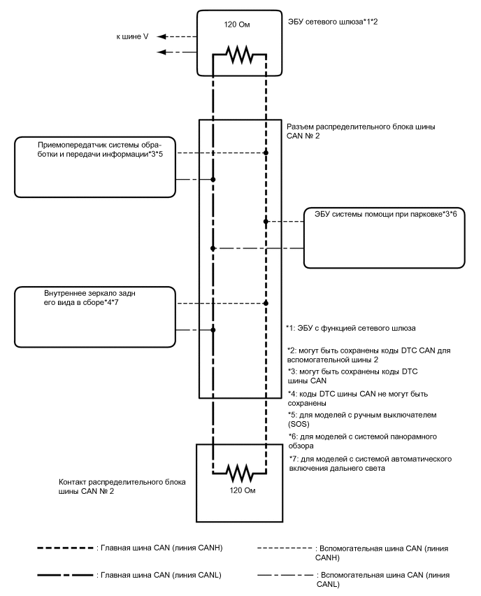
    Система передачи данных CAN соединяется с другими сетями посредством ЭБУ, выступающих в качестве шлюзов.

    Нажмите здесь Click here

  3. ВСПОМОГАТЕЛЬНАЯ ШИНА 1

    A01UCT2E01
  4. ВСПОМОГАТЕЛЬНАЯ ШИНА 2 (для моделей с ЭБУ сетевого шлюза)

    A01UFK4E05