СИСТЕМА SFI (для моделей с модулем насоса адсорбера), Diagnostic DTC:P21951D, P219523, P21961D, P219624

Код DTC Наименование DTC
P21951D Кислородный датчик, смещение сигнала/заедание в состоянии обеднения, ряд 1, датчик 1, цепь — ток выходит за пределы допустимого диапазона
P219523 Кислородный датчик, смещение сигнала/заедание в состоянии обеднения, ряд 1, датчик 1, цепь — постоянно низкий уровень сигнала
P21961D Кислородный датчик, смещение сигнала/заедание в состоянии обогащения, ряд 1, датчик 1, цепь — ток выходит за пределы допустимого диапазона
P219624 Кислородный датчик, смещение сигнала/заедание в состоянии обогащения, ряд 1, датчик 1, цепь — постоянно высокий уровень сигнала

ОПИСАНИЕ

Tech Tips

Несмотря на то, что коды DTC указывают на кислородный датчик, данные коды относятся к датчику состава топливовоздушной смеси.

Датчик состава топливовоздушной смеси выдает напряжение*, соответствующее фактическому соотношению воздух-топливо. Это напряжение используется как сигнал обратной связи для ECM, посредством которого ECM регулирует соотношение воздух-топливо. ECM определяет отклонение от стехиометрического состава топливовоздушной смеси и регулирует продолжительность впрыска топлива. При неисправности датчика состава топливовоздушной смеси ECM не может точно контролировать состав топливовоздушной смеси.

Датчик состава топливовоздушной смеси является датчиком планарного типа и снабжен подогревателем, который нагревает твердый электролит (циркониевый элемент). Управление подогревателем осуществляет ECM. При низком объеме воздуха на впуске (низкой температуре отработавших газов) через подогреватель начинает течь ток, подогревая датчик и обеспечивая точное определение концентрации кислорода. Помимо этого, датчик и подогреватель являются узкого типа. Выделяемое подогревателем тепло передается к твердому электролиту через алюминий, ускоряя, таким образом, активацию датчика.

Для достижения высокой степени очистки отработавших газов от оксида углерода (CO), углеводорода (CH) и оксида азота (NOх) применяется трехкомпонентный каталитический нейтрализатор. Чтобы добиться максимально эффективной работы трехкомпонентного каталитического нейтрализатора, соотношение воздух-топливо должно точно регулироваться и поддерживаться на уровне, близком к стехиометрическому.

*: Значение меняется в ECM. Поскольку датчик состава топливовоздушной смеси является элементом с токовым выходом, ток преобразуется в напряжение в ECM. В случае проведения измерений на разъемах датчика состава топливовоздушной смеси и ECM будет наблюдаться постоянное напряжение.

A01VSX3E01
№ DTC Неисправность Условие обнаружения DTC Неисправный участок MIL Память Примечание
P21951D Кислородный датчик, смещение сигнала/заедание в состоянии обеднения, ряд 1, датчик 1, цепь — ток выходит за пределы допустимого диапазона Во время прекращения подачи топлива (при замедлении автомобиля) ток датчика состава топливовоздушной смеси составляет не менее 2,2 мА в течение 3 с или более (логика диагностирования за 2 поездки).
  • Обрыв или короткое замыкание в цепи датчика состава топливовоздушной смеси (датчик 1)

  • Датчик состава топливовоздушной смеси (датчик 1)

  • Система забора воздуха

  • Утечки газов из системы выпуска отработавших газов

  • Давление в топливной системе в контуре низкого давления

  • Давление в топливной системе в контуре высокого давления

  • Топливная форсунка для впрыска во впускной канал в сборе

  • Топливная форсунка для непосредственного впрыска в сборе

  • Топливная система

  • ECM

Загорается Код DTC сохраняется Код SAE: P2195
P219523 Кислородный датчик, смещение сигнала/заедание в состоянии обеднения, ряд 1, датчик 1, цепь — постоянно низкий уровень сигнала

Оба следующих условия выполняются в течение 5 с или более (логика диагностирования за 2 поездку):


  1. Напряжение датчика состава топливовоздушной смеси превышает 3,8 В.

  2. Напряжение подогреваемого кислородного датчика превышает 0,21 В.


  • Обрыв или короткое замыкание в цепи датчика состава топливовоздушной смеси (датчик 1)

  • Датчик состава топливовоздушной смеси (датчик 1)

  • Система забора воздуха

  • Утечки газов из системы выпуска отработавших газов

  • Давление в топливной системе в контуре низкого давления

  • Давление в топливной системе в контуре высокого давления

  • Топливная форсунка для впрыска во впускной канал в сборе

  • Топливная форсунка для непосредственного впрыска в сборе

  • Топливная система

  • ECM

Загорается Код DTC сохраняется Код SAE: P2195
P21961D Кислородный датчик, смещение сигнала/заедание в состоянии обогащения, ряд 1, датчик 1, цепь — ток выходит за пределы допустимого диапазона Во время прекращения подачи топлива (при замедлении автомобиля) ток датчика состава топливовоздушной смеси менее 0,47 мА в течение 3 секунд и более (логика диагностирования за 2 поездки).
  • Обрыв или короткое замыкание в цепи датчика состава топливовоздушной смеси (датчик 1)

  • Датчик состава топливовоздушной смеси (датчик 1)

  • Система забора воздуха

  • Утечки газов из системы выпуска отработавших газов

  • Давление в топливной системе в контуре низкого давления

  • Давление в топливной системе в контуре высокого давления

  • Топливная форсунка для впрыска во впускной канал в сборе

  • Топливная форсунка для непосредственного впрыска в сборе

  • Топливная система

  • ECM

Загорается Код DTC сохраняется Код SAE: P2196
P219624 Кислородный датчик, смещение сигнала/заедание в состоянии обогащения, ряд 1, датчик 1, цепь — постоянно высокий уровень сигнала

Оба следующих условия выполняются в течение 5 с или более (логика диагностирования за 2 поездку):


  1. Напряжение датчика состава топливовоздушной смеси менее 2,8 В.

  2. Напряжение подогреваемого кислородного датчика менее 0,69 В.


  • Обрыв или короткое замыкание в цепи датчика состава топливовоздушной смеси (датчик 1)

  • Датчик состава топливовоздушной смеси (датчик 1)

  • Система забора воздуха

  • Утечки газов из системы выпуска отработавших газов

  • Давление в топливной системе в контуре низкого давления

  • Давление в топливной системе в контуре высокого давления

  • Топливная форсунка для впрыска во впускной канал в сборе

  • Топливная форсунка для непосредственного впрыска в сборе

  • Топливная система

  • ECM

Загорается Код DTC сохраняется Код SAE: P2196

Tech Tips


  • При регистрации любого из данных кодов DTC проверьте выходное напряжение датчика состава топливовоздушной смеси, войдя в следующие меню GTS: Powertrain / Engine / Data List / A/F (O2) Sensor Voltage B1S1.

  • Значения краткосрочной коррекции подачи топлива также можно считать с помощью GTS.

  • ECM поддерживает напряжение на своих контактах A1A+ и A1A- на одном уровне. По этой причине выходное напряжение датчика состава топливовоздушной смеси невозможно проверить с помощью GTS.

  • При обнаружении неисправности датчика состава топливовоздушной смеси ECM регистрирует код DTC.

ОПИСАНИЕ РАБОТЫ СИСТЕМЫ КОНТРОЛЯ



A01VRW4E03

ПРИНЦИП РАБОТЫ СИСТЕМЫ КОНТРОЛЯ

Требуемые датчики/устройства (основные) Датчик состава топливовоздушной смеси
Требуемые датчики/устройства (связанные) Подогреваемый кислородный датчик
Продолжительность работы

Продолжается: Контроль определения напряжения датчика

Один раз в течение одной поездки: Контроль определения тока датчика

Продолжительность

3 секунды: Контроль определения тока датчика

5 секунды: Контроль определения напряжения датчика

ТИПИЧНЫЕ УСЛОВИЯ СРАБАТЫВАНИЯ

Контроль определения напряжения датчика
Время после запуска двигателя 30 с или более
Состояние датчика состава топливовоздушной смеси Задействован
Состояние топливной системы Замкнутый контур
Контроль определения тока датчика
Напряжение аккумуляторной батареи 11 В или более
Температура охлаждающей жидкости Не менее 75°C (167°F)
Атмосферное давление 76 кПа (абс) [11,02 фунтов на кв. дюйм (абс)] или выше
Состояние датчика состава топливовоздушной смеси Задействован
Время непрерывной отсечки топлива Не менее 3 с, но менее 10 с

ТИПИЧНЫЕ ПОРОГОВЫЕ ЗНАЧЕНИЯ НЕИСПРАВНОСТИ

P219523: Контроль определения напряжения датчика (нарушение работы при обеднении)
Напряжение подогреваемого кислородного датчика 0,21 В или более
Напряжение датчика состава топливовоздушной смеси Более 3,8 В
P219624: Контроль определения напряжения датчика (нарушение работы при обогащении)
Напряжение подогреваемого кислородного датчика Менее 0,69 В
Напряжение датчика состава топливовоздушной смеси Менее 2,8 В
P21951D: Контроль определения тока датчика (неисправность, относящаяся к высокому уровню)
Ток датчика состава топливовоздушной смеси 2,2 мА или более
P21961D: Контроль определения тока датчика (неисправность, относящаяся к низкому уровню)
Ток датчика состава топливовоздушной смеси Менее 0,47 мА

ПРОВЕРОЧНАЯ ПОЕЗДКА

A01VSXBE28
A01VSVUE13

  1. Подключите GTS к DLC3.

  2. Включите зажигание (IG).

  3. Включите GTS.

  4. Удалите коды DTC (даже если нет сохраненных DTC, выполните процедуру удаления DTC).

  5. Выключите зажигание и подождите не менее 30 с.

  6. Включите зажигание (IG) и включите GTS.

  7. Запустите и прогрейте двигатель, пока температура охлаждающей жидкости двигателя не достигнет уровня не менее 75°C (167°F) [A].

  8. Совершите поездку на автомобиле со скоростью 60-100 км/час (37-62 мили в час) в течение не менее 10 мин [B].

    CAUTION:

    Во время поездки в проверочном режиме соблюдайте все ограничения скорости и правила дорожного движения.

  9. Установите рычаг переключения передач в положение M [C] и разгоните автомобиль до скорости не менее 60 км/час (37 миль в час), удерживая педаль акселератора нажатой по крайней мере 10 с [D].

    CAUTION:

    Во время поездки в проверочном режиме соблюдайте все ограничения скорости и правила дорожного движения.

  10. Для выполнения управления прекращением подачи топлива после выполнения шага [D] отпустите педаль акселератора не менее чем на 5 с, не нажимая педаль тормоза [E].

  11. Дайте автомобилю замедлиться, чтобы скорость упала ниже 10 км/час (6 миль в час).

  12. Повторите шаги с [C] по [E] не менее 3 раз за одну поездку.

  13. Войдите в следующие меню: Powertrain / Engine / Trouble Codes [F].

  14. Считайте ожидающие обработки коды DTC.

    Tech Tips


    • Если выводятся ожидающие обработки DTC, система неисправна.

    • Если ожидающие обработки DTC не выводятся, выполните следующую процедуру.

  15. Войдите в следующие меню: Powertrain / Engine / Utility / All Readiness.

  16. Введите DTC: P21951D, P219523, P21961D или P219624.

  17. Проверьте результат проверки DTC.

    Дисплей GTS Описание
    NORMAL
    • Проверка DTC завершена

    • Cистема работает нормально

    ABNORMAL
    • Проверка DTC завершена

    • Нарушения в работе системы

    INCOMPLETE
    • Проверка DTC не завершена

    • Выполните поездку в проверочном режиме после создания условий регистрации DTC

    N/A
    • Невозможно выполнить проверку DTC

    • Количество кодов DTC, которые не соответствуют условиям регистрации DTC, достигло предела запоминающего устройства ЭБУ

    Tech Tips


    • Если результат проверки показывает NORMAL, система исправна.

    • Если результат проверки показывает ABNORMAL, система неисправна.

    • Если результат проверки INCOMPLETE или N/A, выполните шаги с [B] по [F] снова.

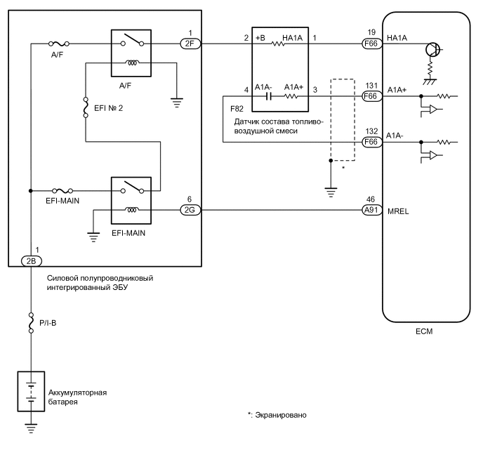
СХЕМА СОЕДИНЕНИЙ

A01VRRHE11

ПРЕДОСТЕРЕЖЕНИЕ / ПРИМЕЧАНИЕ / УКАЗАНИЕ

Note

Перед выполнением последующей процедуры проверки проверьте плавкие предохранители цепей, относящихся к данной системе.

Tech Tips


  • Причиной низкого напряжения на выходе датчика состава топливовоздушной смеси может быть обогащение топливовоздушной смеси. Проверьте, нет ли условий, приведших к работе двигателя на обогащенной смеси.

  • Причиной высокого напряжения на выходе датчика состава топливовоздушной смеси может быть обеднение топливовоздушной смеси. Проверьте, нет ли условий, приведших к работе двигателя на обедненной смеси.

  • Датчиком 1 считается ближайший к двигателю датчик.

  • Датчиком 2 считается наиболее удаленный от двигателя датчик.

  • С помощью GTS считайте данные фиксированного набора параметров. Одновременно с записью в память кода DTC ECM сохраняет параметры состояния автомобиля и условий движения как данные фиксированного набора параметров. При поиске неисправностей фиксированные параметры позволяют определить, двигался ли автомобиль в момент возникновения неисправности или нет, был ли прогрет двигатель, каким было соотношение воздух-топливо (обедненным или обогащенным) и пр.

ПОРЯДОК ВЫПОЛНЕНИЯ


  1. ПРОВЕРЬТЕ ВЫВОД ЛЮБЫХ ДРУГИХ DTC (В ДОПОЛНЕНИЕ К DTC P21951D, P219523, P21961D ИЛИ P219624)


    1. Подключите GTS к DLC3.

    2. Включите зажигание (IG).

    3. Включите GTS.

    4. Войдите в следующие меню: Powertrain / Engine / Trouble Codes.

    5. Считайте коды DTC.


      Powertrain > Engine > Trouble Codes
      Результат
      Результат Перейти к
      DTC P21951D, P219523, P21961D или P219624 выводится А
      DTC P21951D, P219523, P21961D или P219624 и P013611, P013613, P013614, P013615, P013617 или P013623 выводятся
      DTC P21951D, P219523, P21961D или P219624 и другие DTC выводятся B

      Tech Tips

      Если регистрируются какие-либо коды DTC, связанные с датчиком состава топливовоздушной смеси (коды DTC для проводимости подогревателя датчика состава топливовоздушной смеси или датчика состава топливовоздушной смеси), сначала выполните поиск неисправностей для данных DTC.


    B
    А
  2. ПРОВЕРЬТЕ, НЕ ВЫРАБОТАЛ ЛИ АВТОМОБИЛЬ ТОПЛИВО


    1. Вырабатывалось ли топливо ранее?

      Результат
      Перейти к
      ДА
      НЕТ

    НЕТ
    ДА
  3. ПРОВЕРЬТЕ, ВОЗОБНОВЛЯЕТСЯ ЛИ ВЫВОД DTC (DTC P21951D, P219523, P21961D ИЛИ P219624)


    1. Подключите GTS к DLC3.

    2. Включите зажигание (IG).

    3. Включите GTS.

    4. Удалите коды DTC.


      Powertrain > Engine > Clear DTCs
    5. Выключите зажигание и подождите не менее 30 с.

    6. Включите зажигание (IG) и включите GTS.

    7. Запустите и прогрейте двигатель.

    8. Совершите проверочную поездку в порядке, рассмотренном в разделе "Поездка в проверочном режиме".

    9. Войдите в следующие меню: Powertrain / Engine / Utility / All Readiness.


      Powertrain > Engine > Utility
      Информация на дисплее прибора
      All Readiness
    10. Введите DTC: P21951D, P219523, P21961D или P219624.

    11. Проверьте результат проверки DTC.

      Результат
      Результат Перейти к

      NORMAL

      (коды DTC не выводятся)

      А

      ABNORMAL

      (DTC P21951D, P219523, P21961D или P219624 выводится)

      B

    А
    B
  4. СНИМИТЕ ПОКАЗАНИЯ GTS (A/F (O2) SENSOR CURRENT B1S1)


    1. Подключите GTS к DLC3.

    2. Включите питание (IG).

    3. Включите GTS.

    4. Удалите коды DTC.


      Powertrain > Engine > Clear DTCs
    5. Войдите в следующие меню: Powertrain / Engine / Data List / A/F (O2) Sensor Current B1S1.


      Powertrain > Engine > Data List
      Информация на дисплее прибора
      A/F (O2) Sensor Current B1S1
    6. Проверьте значение выходного тока датчика состава топливовоздушной смеси во время прекращения подачи топлива (см. "Схема проверочной поездки" (описание шагов с [C] по [E]) в разделе "Поездка в проверочном режиме").

      Tech Tips


      • Для точного измерения тока датчика состава топливовоздушной смести выполняйте операцию прекращения подачи топлива как можно дольше.

      • Если измерение тока датчика состава топливовоздушной смеси затруднено, используйте функцию фиксации мгновенных значений параметров GTS.

      Результат
      Значение по испытанию Перейти к

      В передах допустимого диапазона

      (от 0,47 мА до 2,2 мА)

      А

      Вне допустимого диапазона

      (менее 0,47 мА или более 2,2 мА)

      B

    B
    А
  5. ВЫПОЛНИТЕ ДИАГНОСТИКУ В РЕЖИМЕ ACTIVE TEST С ПОМОЩЬЮ GTS (УПРАВЛЕНИЕ ОБЪЕМОМ ВПРЫСКА ТОПЛИВА ДЛЯ ДАТЧИКА A/F)


    1. Подключите GTS к DLC3.

    2. Включите зажигание (IG).

    3. Включите GTS.

    4. Запустите и прогрейте двигатель, пока температура охлаждающей жидкости не достигнет уровня не менее 75°C (167°F).

    5. Прогрейте датчик состава топливовоздушной смеси при частоте вращения коленчатого вала двигателя 2500 об/мин в течение примерно 90 секунд.

    6. Войдите в следующие меню: Powertrain / Engine / Active Test / Control the Injection Volume for A/F Sensor / Data List / A/F (O2) Sensor Voltage B1S1 и O2 Sensor Voltage B1S2.


      Powertrain > Engine > Active Test
      Экран активной диагностики
      Control the Injection Volume for A/F Sensor
      Экран Data List
      A/F (O2) Sensor Voltage B1S1
      O2 Sensor Voltage B1S2
    7. Выполните испытание "Control the Injection Volume for A/F Sensor" на холостом ходу двигателя.

    8. Следите за значениями выходного напряжения датчика состава топливовоздушной смеси и подогреваемого кислородного датчика (A/F (O2) Sensor Voltage B1S1 и O2 Sensor Voltage B1S2), отображаемыми на экране GTS.

      Tech Tips


      • Во время испытания "Control the Injection Volume for A/F Sensor" объем впрыска топлива снижается на 12,5% или увеличивается на 12,5%.

      • Задержка на выходе датчика состава топливовоздушной смеси составляет несколько с, а задержка на выходе подогреваемого кислородного датчика – приблизительно 20 с.

      • Если при выполнении активной диагностики выходное напряжение датчика не меняется (отклик почти отсутствует), датчик может быть неисправен.

      Номинальное значение/Номинальный режим
      Информация на дисплее GTS (датчик) Объем впрыска Состояние Напряжение

      A/F (O2) Sensor Voltage B1S1

      (датчик состава топливовоздушной смеси)

      12,5% Обогащение Менее 3,1 В
      -12,5% Обеднение Более 3,4 В

      O2 Sensor Voltage B1S2

      (подогреваемый кислородный датчик)

      12,5% Обогащение Более 0,55 В
      -12,5% Обеднение Менее 0,4 В
      Результат
      Status of A/F (O2) Sensor Voltage B1S1 Status of O2 Sensor Voltage B1S2 Состояние соотношения воздух-топливо и состояние датчика состава топливовоздушной смеси Следующий шаг
      Обеднение Обеднение Фактическое соотношение воздух-топливо – обедненное А
      Обогащение Обогащение Фактическое соотношение воздух-топливо – обогащенное
      Обеднение Обеднение/обогащение Неисправность датчика состава топливовоздушной смеси B
      Обогащение Обеднение/обогащение Неисправность датчика состава топливовоздушной смеси
      Обеднение/обогащение Обеднение/обогащение Нормальное состояние

      • Обеднение: При проведении испытания в режиме активной диагностики "Control the Injection Volume for A/F Sensor" выходное напряжение датчика состава топливовоздушной смеси (A/F (O2) Sensor Voltage B1S1) постоянно выше 3,4 В, а выходное напряжение подогреваемого кислородного датчика (O2 Sensor Voltage B1S2) постоянно ниже 0,4 В.

      • Обогащение: В ходе испытания в режиме активной диагностики "Control the Injection Volume for A/F Sensor" напряжение A/F (O2) Sensor Voltage B1S1 постоянно ниже 3,1 В, а напряжение O2 Sensor Voltage B1S2 постоянно выше 0,55 В.

      • Обедненение/обогащение: При проведении испытания "Control the Injection Volume for A/F Sensor" в режиме Active Test выходное напряжение датчика состава топливовоздушной смеси или подогреваемого кислородного датчика изменяется в пределах допустимого диапазона.

      Tech Tips

      См. "Data List / Active Test" [A/F (O2) Sensor Voltage B1S1 и O2 Sensor Voltage B1S2].

      Нажмите здесь Click here


    B
    А
  6. ПРОВЕРЬТЕ СИСТЕМУ ВПУСКА


    1. Проверьте систему впуска на наличие утечек вакуума.

      Нажмите здесь Click here

      OK
      Утечки в системе впуска воздуха отсутствуют.

      Tech Tips

      Выполните "Проверку после ремонта" после ремонта или замены системы забора воздуха.

      Нажмите здесь Click here

      Результат
      Перейти к
      OK
      NG

    NG
    OK
  7. ПРОВЕРЬТЕ, НЕТ ЛИ УТЕЧКИ ОТРАБОТАВШИХ ГАЗОВ


    1. Проверьте, нет ли утечек отработавших газов.

      OK
      Утечки газов отсутствуют.

      Tech Tips

      Выполните "Проверку после ремонта" после ремонта или замены системы выпуска.

      Нажмите здесь Click here

      Результат
      Перейдите к
      OK
      NG

    NG
    OK
  8. ПРОВЕРЬТЕ ДАВЛЕНИЕ В ТОПЛИВНОЙ СИСТЕМЕ (В ЧАСТИ СИСТЕМЫ С НИЗКИМ ДАВЛЕНИЕМ)


    1. Проверьте давление в части топливной системы с низким давлением.

      Нажмите здесь Click here

      Результат
      Следующий шаг
      OK
      NG

    NG
    OK
  9. ПРОВЕРЬТЕ ТОПЛИВНУЮ ФОРСУНКУ ДЛЯ ВПРЫСКА ВО ВПУСКНОЙ КАНАЛ В СБОРЕ


    1. Проверьте впрыск топлива через форсунку для впрыска во впускной канал (оцените объем впрыска топлива и проверьте схему впрыска).

      Нажмите здесь Click here

      Tech Tips

      После замены топливной форсунки для впрыска во впускной канал в сборе выполните процедуру "Проверка после ремонта".

      Нажмите здесь Click here

      Результат
      Следующий шаг
      OK
      NG

    NG
    OK
  10. СНИМИТЕ ПОКАЗАНИЯ GTS (FUEL PRESSURE (HIGH))


    1. Подключите GTS к DLC3.

    2. Включите питание (IG).

    3. Включите GTS.

    4. Запустите и прогрейте двигатель.

    5. Войдите в следующие меню: Powertrain / Engine / Data List / Fuel Pressure (High).


      Powertrain > Engine > Data List
      Информация на дисплее прибора
      Fuel Pressure (High)
    6. Считайте значения.

      Номинальное значение / Номинальный режим
      4000 - 8000 кПа (3000 об/мин, двигатель прогрет, рычаг переключения передач в положении P, система кондиционирования выключена).
      Результат
      Следующий шаг
      OK
      NG

    NG
    OK
  11. ПРОВЕРЬТЕ ТОПЛИВНУЮ ФОРСУНКУ ДЛЯ НЕПОСРЕДСТВЕННОГО ВПРЫСКА В СБОРЕ


    1. Проверьте топливную форсунку для непосредственного впрыска в сборе.

      Нажмите здесь Click here

      Tech Tips

      После замены топливной форсунки для непосредственного впрыска в сборе выполните процедуру "Проверка после ремонта".

      Нажмите здесь Click here

      Результат
      Следующий шаг
      OK
      NG

    NG
    OK
  12. ЗАМЕНИТЕ ДАТЧИК СОСТАВА ТОПЛИВОВОЗДУШНОЙ СМЕСИ


    1. Замените датчик состава топливовоздушной смеси.

      Нажмите здесь Click here

      Tech Tips

      Выполните "Проверку после ремонта" после замены датчика состава топливовоздушной смеси.

      Нажмите здесь Click here

      Результат
      Перейдите к
      ДАЛЕЕ

    ДАЛЕЕ
  13. ПРОВЕРЬТЕ, ВОЗОБНОВЛЯЕТСЯ ЛИ ВЫВОД DTC (DTC P21951D, P219523, P21961D ИЛИ P219624)


    1. Подключите GTS к DLC3.

    2. Включите зажигание (IG).

    3. Включите GTS.

    4. Удалите коды DTC.


      Powertrain > Engine > Clear DTCs
    5. Выключите зажигание и подождите не менее 30 с.

    6. Включите зажигание (IG) и включите GTS.

    7. Запустите и прогрейте двигатель.

    8. Совершите проверочную поездку в порядке, рассмотренном в разделе "Поездка в проверочном режиме".

    9. Войдите в следующие меню: Powertrain / Engine / Utility / All Readiness.


      Powertrain > Engine > Utility
      Информация на дисплее прибора
      All Readiness
    10. Введите DTC: P21951D, P219523, P21961D или P219624.

    11. Проверьте результат проверки DTC.

      Результат
      Результат Перейти к

      ABNORMAL

      (DTC P21951D, P219523, P21961D или P219624 выводится)

      А

      NORMAL

      (коды DTC не выводятся)

      B

    А
    B
  14. ПРОВЕРЬТЕ ТОПЛИВОПРОВОД


    1. Убедитесь в отсутствии утечек и засорений в топливопроводах.

      Результат
      Перейти К
      OK
      NG

    OK
    NG
  15. ЗАМЕНИТЕ ДАТЧИК СОСТАВА ТОПЛИВОВОЗДУШНОЙ СМЕСИ


    1. Замените датчик состава топливовоздушной смеси.

      Нажмите здесь Click here

      Tech Tips

      Выполните "Проверку после ремонта" после замены датчика состава топливовоздушной смеси.

      Нажмите здесь Click here

      Результат
      Перейдите к
      ДАЛЕЕ

    ДАЛЕЕ
  16. ПРОВЕРЬТЕ, ВОЗОБНОВЛЯЕТСЯ ЛИ ВЫВОД DTC (DTC P21951D, P219523, P21961D ИЛИ P219624)


    1. Подключите GTS к DLC3.

    2. Включите зажигание (IG).

    3. Включите GTS.

    4. Удалите коды DTC.


      Powertrain > Engine > Clear DTCs
    5. Выключите зажигание и подождите не менее 30 с.

    6. Включите зажигание (IG) и включите GTS.

    7. Запустите и прогрейте двигатель.

    8. Совершите проверочную поездку в порядке, рассмотренном в разделе "Поездка в проверочном режиме".

    9. Войдите в следующие меню: Powertrain / Engine / Utility / All Readiness.


      Powertrain > Engine > Utility
      Информация на дисплее прибора
      All Readiness
    10. Введите DTC: P21951D, P219523, P21961D или P219624.

    11. Проверьте результат проверки DTC.

      Результат
      Результат Перейти к

      NORMAL

      (коды DTC не выводятся)

      А

      ABNORMAL

      (DTC P21951D, P219523, P21961D или P219624 выводится)

      B

    А
    B