DYNAMIC RADAR CRUISE CONTROL SYSTEM SYSTEM DIAGRAM

B002K2CE02
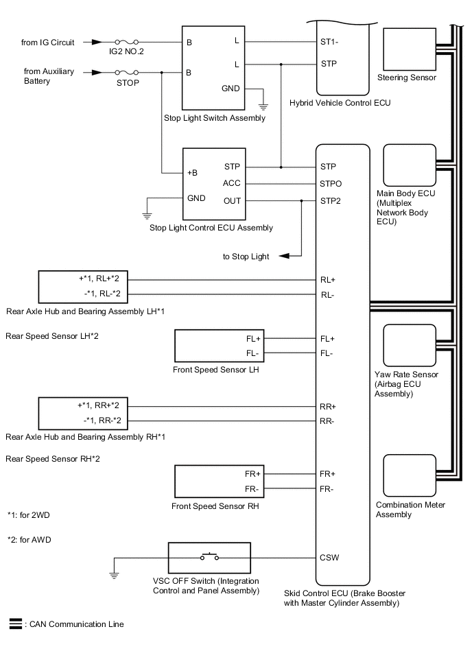
B002IZWE06
Communication Table
Sender Receiver Signal Line
Hybrid Vehicle Control ECU Driving Support ECU Assembly
  • Cruise control operation signal

  • Accelerator pedal idle position signal

  • Accel override operation signal

  • Cruise control speed status signal

  • Approach warning signal

  • Brake signal

  • Cruise control main switch (ON/OFF) on signal

  • Cruise control mode signal

  • Set vehicle-to-vehicle distance signal

  • Cruise preset vehicle speed signal

CAN
Hybrid Vehicle Control ECU Skid Control ECU (Brake Booster with Master Cylinder Assembly)
  • Cruise control operation signal

  • Accelerator pedal idle position signal

  • Cruise control operation request signal

  • Braking request signal

  • Target acceleration from cruise control system signal

CAN
Hybrid Vehicle Control ECU Combination Meter Assembly
  • Low speed cancel buzzer request signal

  • Low speed zone leading vehicle lost buzzer signal

  • Control vehicle speed unit signal

  • Cruise control display ID signal

  • Cruise control vehicle speed signal

CAN
Hybrid Vehicle Control ECU Forward Recognition Camera Cruise control operation signal CAN
Driving Support ECU Assembly Hybrid Vehicle Control ECU
  • Cruise control target acceleration signal

  • Cruise control mode signal

  • Target vehicle detection signal

  • Vehicle-to-vehicle distance control switch status signal

  • Detection of dirt adhesion on millimeter wave radar sensor signal

  • Millimeter wave radar sensor malfunction signal

  • Approach warning signal

  • Bad environment detection signal

  • Cruise control target acceleration raw data signal

  • Force request for driving support ECU assembly signal

  • Control status of driving support ECU assembly signal

CAN
Driving Support ECU Assembly Combination Meter Assembly Millimeter wave radar sensor beam axis deviation signal CAN
Skid Control ECU (Brake Booster with Master Cylinder Assembly) Driving Support ECU Assembly
  • Stop light switch status signal

  • Yaw rate sensor zero point signal

  • Yaw rate sensor zero point malfunction signal

  • Under brake control signal

CAN
Skid Control ECU (Brake Booster with Master Cylinder Assembly) Hybrid Vehicle Control ECU
  • Wheel speed signal

  • Under TRC control signal

  • Under VSC control signal

  • Cruise control cancellation request signal

  • Stop light switch control relay (stop light switch assembly) malfunction signal

  • Temporary inhibition of brake control signal

  • Under brake control signal

  • Presumed road slope signal

  • Estimated acceleration signal

CAN
Steering Sensor Driving Support ECU Assembly
  • Steering sensor malfunction signal

  • Steering angle signal

  • Steering sensor zero point signal

CAN
Main Body ECU (Multiplex Network Body ECU) Driving Support ECU Assembly Destination information signal CAN
Yaw Rate Sensor (Airbag ECU Assembly) Driving Support ECU Assembly
  • Yaw rate sensor signal

  • Yaw rate sensor malfunction signal

  • Yaw rate sensor voltage signal

CAN