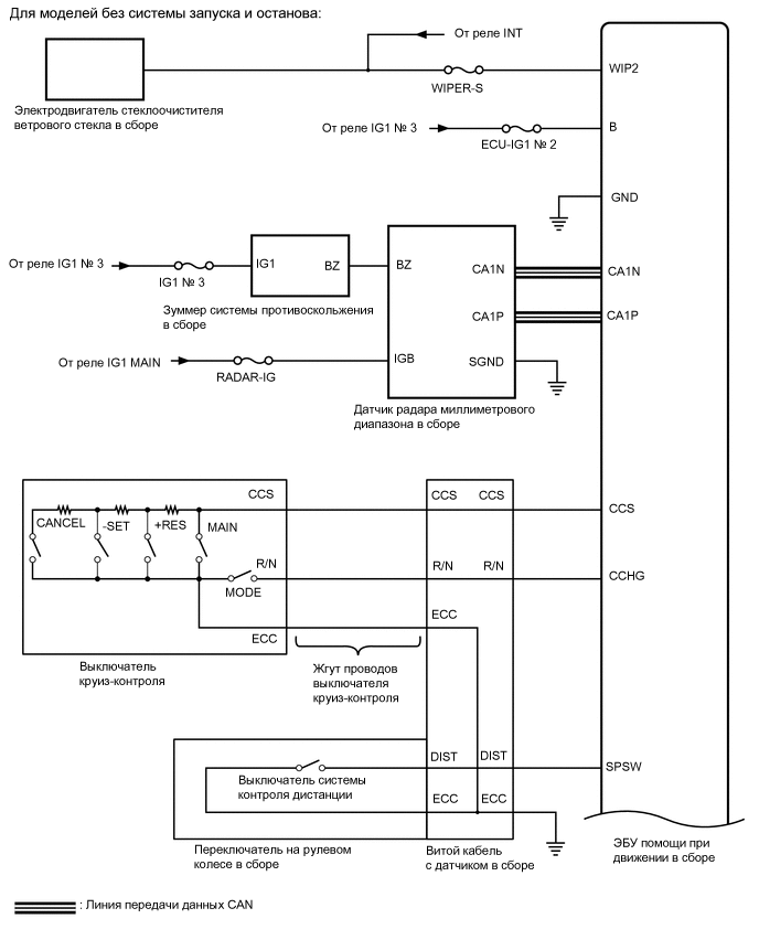
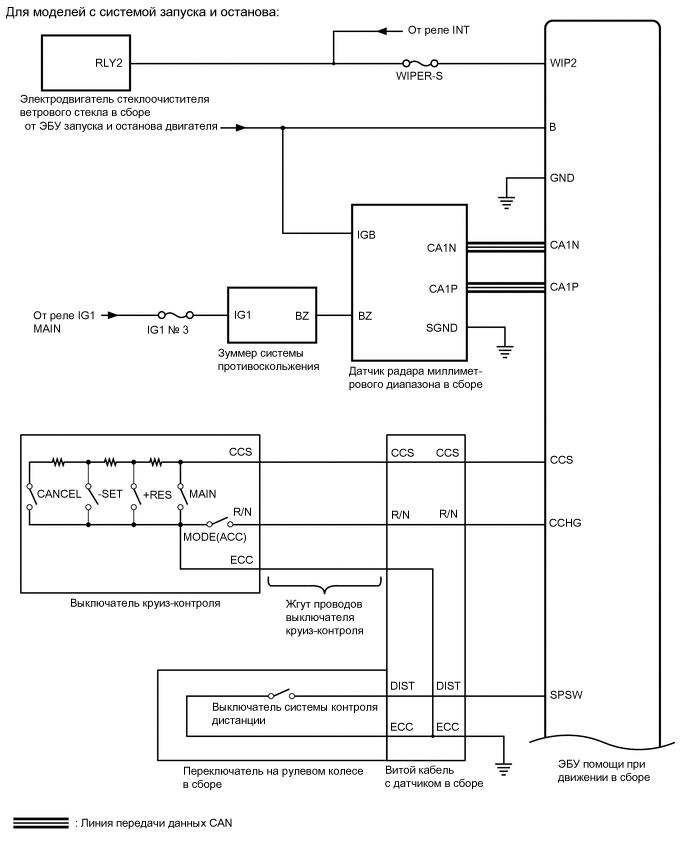
ДИНАМИЧЕСКАЯ РАДАРНАЯ СИСТЕМА КРУИЗ-КОНТРОЛЯ СХЕМА СИСТЕМЫ

A01R74YE09
A01R6B7E02
A01R6PGE06
A01R6TEE01
Таблица обмена данными
Передатчик Приемник Сигнал Линия
ECM ЭБУ помощи при движении в сборе
  • Сигнал фактического тягового усилия

  • Сигнал положения холостого хода педали акселератора

  • Сигнал положения педали акселератора

  • Ответный сигнал запроса от тормозной системы

  • Сигнал положения рычага переключения передач (D, М и R)

  • Сигнал неисправности системы SFI

CAN
ЭБУ помощи при движении в сборе ECM
  • Сигнал заданного тягового усилия

CAN
Блок управления рабочими цилиндрами тормозов (ЭБУ системы противоскольжения) ЭБУ помощи при движении в сборе
  • Сигнал частоты вращения колеса

  • Сигнал обрыва питания датчика скорости

  • Сигнал состояния датчика скорости

  • Сигнал "нуля" датчика рысканья

  • Сигнал отсутствия калибровки "нуля" у датчика рысканья

  • Сигнал неисправности реле управления стоп-сигналами

  • Сигнал запроса отключения круиз-контроля

CAN
ЭБУ помощи при движении в сборе Блок управления рабочими цилиндрами тормозов (ЭБУ системы противоскольжения)
  • Сигнал контроля дистанции между автомобилями

CAN
ЭБУ помощи при движении в сборе Щиток приборов в сборе
  • Сигнал предупреждения о приближении автомобиля

  • Сигнал обнаружения движущегося впереди автомобиля

  • Диагностический сигнал системы круиз-контроля

  • Сигнал дистанции между автомобилями

  • Сигнал наличия грязи на датчике радара миллиметрового диапазона

  • Сигнал определения плохой погоды

  • Сигнал запроса включения зуммера отключения системы при низкой скорости

  • Сигнал ожидания режима контроля дистанции между автомобилями

  • Сигнал режима движения с постоянной скоростью

  • Сигнал контрольной лампы круиз-контроля

  • Аварийный сигнал круиз-контроля

  • Аварийный сигнал динамической радарной системы круиз-контроля

  • Сигнал скорости автомобиля в режиме круиз-контроля

  • Сигнал управления индикатора круиз-контроля SET

CAN
Датчик угла поворота рулевого колеса ЭБУ помощи при движении в сборе
  • Сигнал неисправности датчика

  • Сигнал угла поворота рулевого колеса

  • Сигнал калибровки "нуля" датчика

CAN
Главный ЭБУ кузова (бортовой ЭБУ сети мультиплексной связи) ЭБУ помощи при движении в сборе
  • Сигнал информации о технических параметрах для страны эксплуатации

CAN
Датчик рысканья ЭБУ помощи при движении в сборе
  • Сигнал датчика рысканья

  • Сигнал неисправности датчика рысканья

  • Сигнал напряжения датчика рысканья

CAN