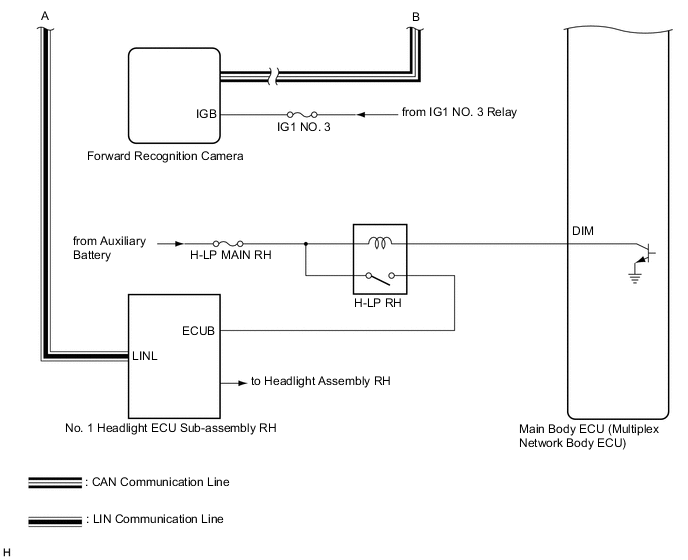
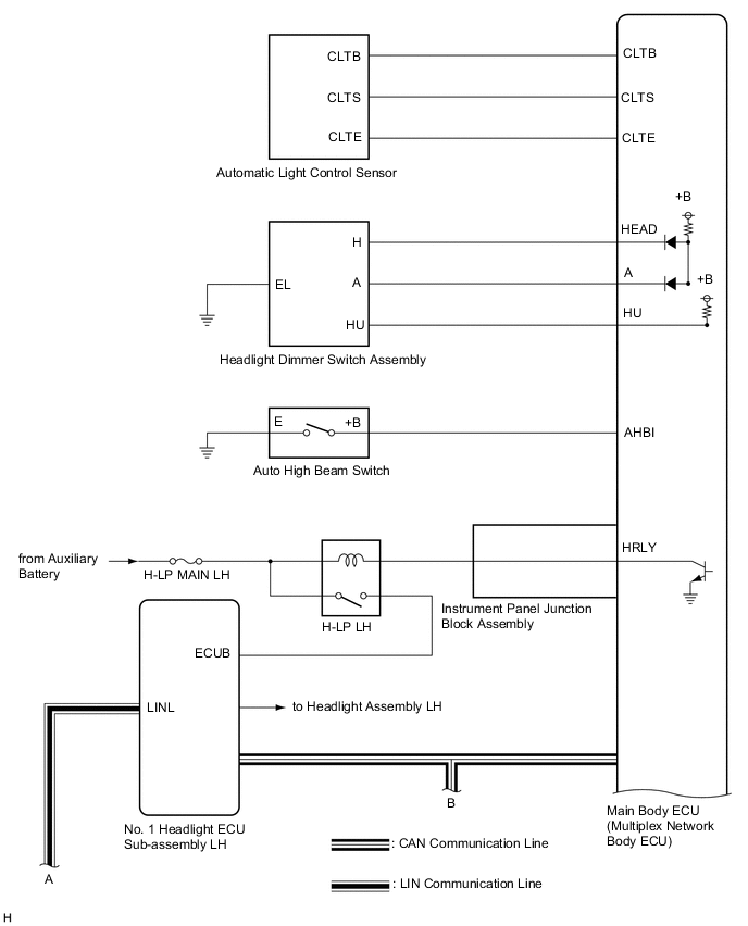
AUTOMATIC HIGH BEAM SYSTEM SYSTEM DIAGRAM

A00216ZE04
A0022F3E03