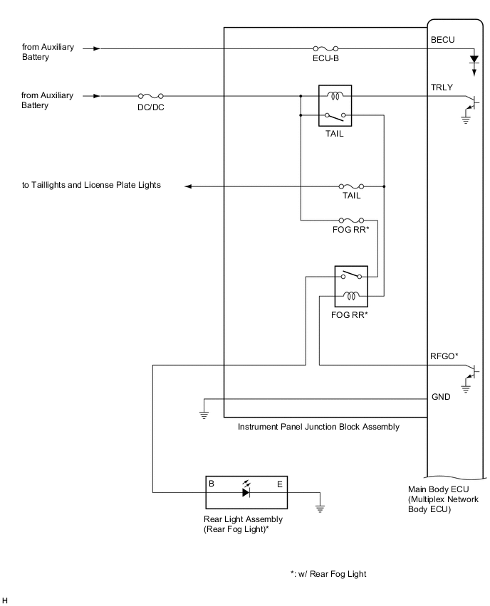
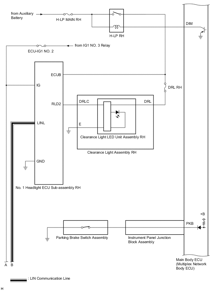
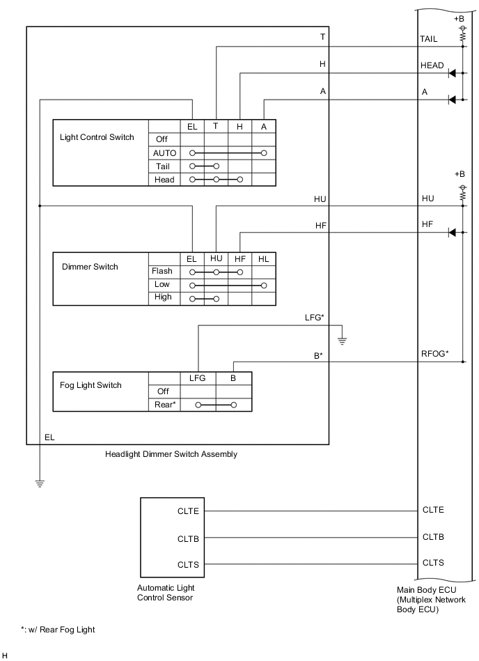
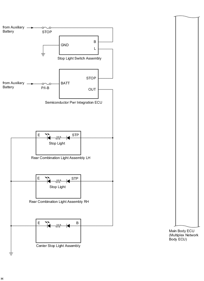
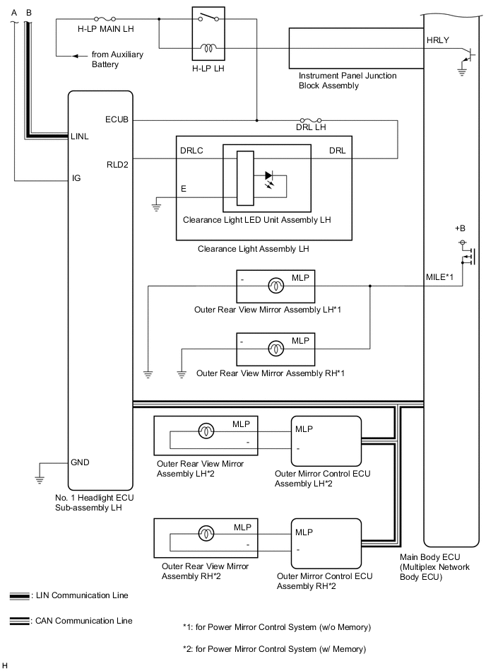
LIGHTING SYSTEM SYSTEM DIAGRAM

A0022J6E04
A0021JHE02
A0020I6E02
A0021VDE04
A0021EEE04
A0020NCE04
A0021RUE07

  1. HEADLIGHT ASSEMBLY CIRCUIT (for Bulb Type Turn Signal Light)

    A00217UE02
  2. HEADLIGHT ASSEMBLY CIRCUIT (for LED Type Turn Signal Light)

    A0020ASE01