CAN COMMUNICATION SYSTEM Blind Spot Monitor Sensor Communication Stop Mode

DESCRIPTION

Detection Item Symptom Trouble Area
Blind Spot Monitor Sensor Communication Stop Mode

Either condition is met:


  • Communication stop for "Blind Spot Monitor Master" is indicated on the "Communication Bus Check" screen of the GTS.

    Click here

  • Communication system DTCs (DTCs that start with U) that correspond to "Blind Spot Monitor Sensor Communication Stop Mode" in "DTC Combination Table" are output.

    Click here


  • Blind spot monitor sensor LH branch line or connector

  • Power source circuit of blind spot monitor sensor LH

  • Blind spot monitor sensor LH ground circuit

  • Blind spot monitor sensor LH

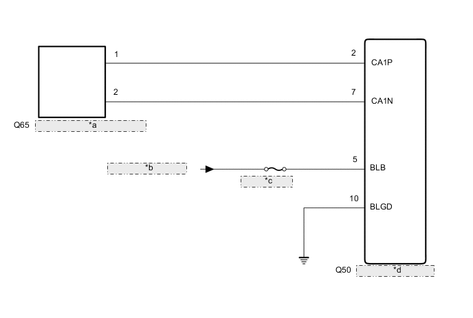
WIRING DIAGRAM

Figure 1. w/ No. 9 CAN Junction Connector

B003YLYE28
*a No. 9 CAN Junction Connector
*b from IG1-NO. 1 Relay
*c ECU-IG1 NO. 2
*d Blind Spot Monitor Sensor LH

Figure 2. w/ No. 10 CAN Junction Connector

B003YLYE74
*a No. 10 CAN Junction Connector
*b from IG1-NO. 1 Relay
*c ECU-IG1 NO. 2
*d Blind Spot Monitor Sensor LH

CAUTION / NOTICE / HINT

Note


  • Before measuring the resistance of the CAN bus, turn the power switch off and leave the vehicle for 1 minute or more without operating the key or any switches, or opening or closing the doors. After that, disconnect the cable from the negative (-) auxiliary battery terminal and leave the vehicle for 1 minute or more before measuring the resistance.

  • After turning the power switch off, waiting time may be required before disconnecting the cable from the negative (-) auxiliary battery terminal. Therefore, make sure to read the disconnecting the cable from the negative (-) auxiliary battery terminal notices before proceeding with work.

    Click here

  • Because the order of diagnosis is important to allow correct diagnosis, make sure to begin troubleshooting using How to Proceed with Troubleshooting when CAN communication system related DTCs are output.

    Click here

  • After performing repairs, perform the DTC check procedure and confirm that the DTCs are not output again.

    DTC check procedure: Turn the power switch on (IG), wait at least 13.6 seconds, and then drive the vehicle at a speed of 5 km/h (3 mph) or more for 13.84 seconds or more.

  • After the repair, perform the CAN bus check and check that all the ECUs and sensors connected to the CAN communication system are displayed as normal.

    Click here

  • Inspect the fuses for circuits related to this system before performing the following procedure.

Tech Tips


  • Before disconnecting related connectors for inspection, push in on each connector body to check that the connector is not loose or disconnected.

  • When a connector is disconnected, check that the terminals and connector body are not cracked, deformed or corroded.

PROCEDURE


  1. CHECK FOR OPEN IN CAN BUS LINES (BLIND SPOT MONITOR SENSOR LH BRANCH LINE)


    1. Disconnect the cable from the negative (-) auxiliary battery terminal.

    2. Disconnect the Q50 blind spot monitor sensor LH connector.

    3. B003Y09C06
      *a

      Front view of wire harness connector

      (to Blind Spot Monitor Sensor LH)

      Measure the resistance according to the value(s) in the table below.

      Standard Resistance
      Tester Connection Condition Specified Condition
      Q50-2 (CA1P) - Q50-7 (CA1N) Cable disconnected from negative (-) auxiliary battery terminal 54 to 69 Ω
      Result
      Result
      OK
      NG

    NG
    OK
  2. CHECK HARNESS AND CONNECTOR (POWER SOURCE CIRCUIT)


    1. B003Y09C07
      *a

      Front view of wire harness connector

      (to Blind Spot Monitor Sensor LH)

      Measure the resistance according to the value(s) in the table below.

      Standard Resistance
      Tester Connection Condition Specified Condition
      Q50-10 (BLGD) - Body ground Cable disconnected from negative (-) auxiliary battery terminal Below 1 Ω
    2. Reconnect the cable to the negative (-) auxiliary battery terminal.

    3. B003Y09C08
      *a

      Front view of wire harness connector

      (to Blind Spot Monitor Sensor LH)

      Measure the voltage according to the value(s) in the table below.

      Standard Voltage
      Tester Connection Condition Specified Condition
      Q50-5 (BLB) - Body ground Power switch on (IG) 11 to 14 V
      Result
      Result
      OK
      NG

    OK
    NG