CAN COMMUNICATION SYSTEM Hybrid Vehicle Control ECU Communication Stop Mode

DESCRIPTION

Detection Item Symptom Trouble Area
Hybrid Vehicle Control ECU Communication Stop Mode

Either condition is met:


  • Communication stop for "Hybrid Vehicle Control" is indicated on the "Communication Bus Check" screen of the GTS.

    Click here

  • Communication system DTCs (DTCs that start with U) that correspond to "Hybrid Vehicle Control ECU Communication Stop Mode" in "DTC Combination Table" are output.

    Click here


  • Hybrid vehicle control ECU assembly main line or connector

  • Hybrid vehicle control ECU assembly branch line or connector

  • Power source circuit of hybrid vehicle control ECU assembly

  • Hybrid vehicle control ECU assembly ground circuit

  • Hybrid vehicle control ECU assembly

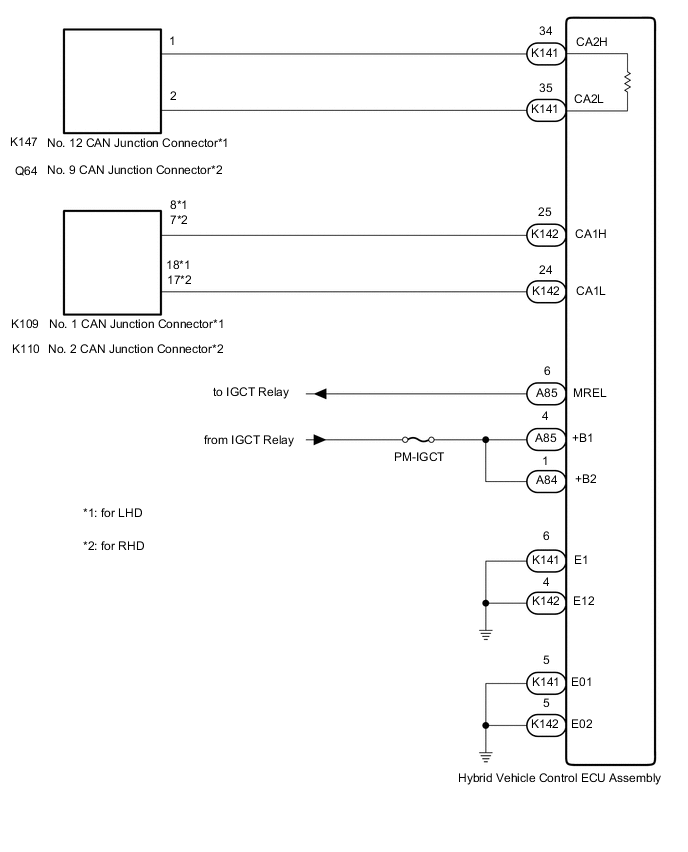
WIRING DIAGRAM

Figure 1. w/ No. 9 CAN Junction Connector

B003Y08E01

Figure 2. w/ No. 10 CAN Junction Connector

B003Y08E03

CAUTION / NOTICE / HINT

Note


  • Before measuring the resistance of the CAN bus, turn the power switch off and leave the vehicle for 1 minute or more without operating the key or any switches, or opening or closing the doors. After that, disconnect the cable from the negative (-) auxiliary battery terminal and leave the vehicle for 1 minute or more before measuring the resistance.

  • After turning the power switch off, waiting time may be required before disconnecting the cable from the negative (-) auxiliary battery terminal. Therefore, make sure to read the disconnecting the cable from the negative (-) auxiliary battery terminal notices before proceeding with work.

    Click here

  • Because the order of diagnosis is important to allow correct diagnosis, make sure to begin troubleshooting using How to Proceed with Troubleshooting when CAN communication system related DTCs are output.

    Click here

  • After performing repairs, perform the DTC check procedure and confirm that the DTCs are not output again.

    DTC check procedure: Turn the power switch on (IG) and wait at least 60 seconds. Turn the cruise control main switch on, turn the lane departure alert main switch on and then drive the vehicle at a speed of 36 km/h (22 mph) or more for 300 seconds or more.

  • After the repair, perform the CAN bus check and check that all the ECUs and sensors connected to the CAN communication system are displayed as normal.

    Click here

  • Inspect the fuses for circuits related to this system before performing the following procedure.

Tech Tips


  • Before disconnecting related connectors for inspection, push in on each connector body to check that the connector is not loose or disconnected.

  • When a connector is disconnected, check that the terminals and connector body are not cracked, deformed or corroded.

PROCEDURE


  1. CHECK FOR OPEN IN CAN BUS LINES (HYBRID VEHICLE CONTROL ECU ASSEMBLY MAIN LINE AND BRANCH LINE)


    1. Disconnect the cable from the negative (-) auxiliary battery terminal.

    2. Disconnect the K141 and K142 hybrid vehicle control ECU assembly connectors.

    3. B003YJ4C87
      *a

      Rear view of wire harness connector

      (to Hybrid Vehicle Control ECU Assembly)

      Measure the resistance according to the value(s) in the table below.

      Standard Resistance
      Bus 2 Branch Line
      Tester Connection Condition Specified Condition
      K142-25 (CA1H) - K142-24 (CA1L) Cable disconnected from negative (-) auxiliary battery terminal 54 to 69 Ω
      Bus 5 Main Line
      Tester Connection Condition Specified Condition
      K141-34 (CA2H) - K141-35 (CA2L) Cable disconnected from negative (-) auxiliary battery terminal 108 to 132 Ω
      Result
      Result Proceed to
      OK A
      NG (Bus 2 Branch line) B
      NG (Bus 5 Main line) C

    B
    C
    A
  2. CHECK ECU POWER SOURCE CIRCUIT


    1. Check the ECU power source circuit.

      Click here

      Result
      Result
      OK
      NG

    OK
    NG