HYBRID CONTROL SYSTEM, Diagnostic DTC:P0C73-776

DTC Code DTC Name
P0C73-776 Motor Electronics Coolant Pump "A" Control Performance

DESCRIPTION

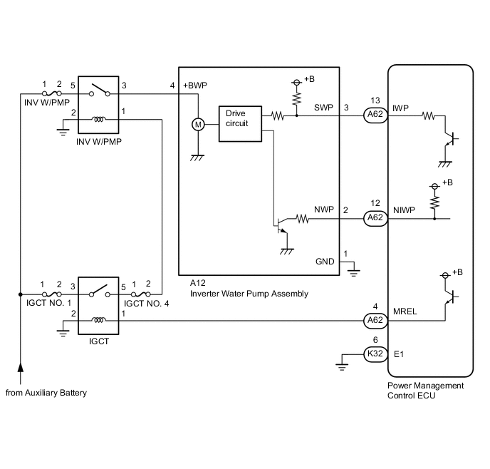
The inverter water pump assembly transmits rotation revolution speed information to the power management control ECU. The power management control ECU monitors the revolution speed and detects malfunctions.

DTC No. Detection Item DTC Detection Condition Trouble Area MIL Warning Indicate
P0C73-776 Motor Electronics Coolant Pump "A" Control Performance

The inverter water pump assembly revolution speed is abnormally high or low (or stop) for 1 minute or more or the inverter water pump assembly stops intermittently after abnormal revolution speed is detected.

(1 trip detection logic)


  • Inverter cooling system

  • Wire harness or connector

  • Inverter water pump assembly

  • Power management control ECU

Comes on

Master Warning Light:

Comes on

Tech Tips

The inverter water pump assembly operates when the power switch is on (READY).

Related Data List
DTC No. ECU Data List
P0C73-776
  • Inverter W/P Revolution

  • W/P Run Control Duty*1

  • Ready Signal

*1: This Data List item is related to the inverter water pump assembly.

Related Active Test
DTC No. Active Test
P0C73-776 Activate the Water Pump*2

*2: This is an Active Test of the inverter water pump assembly.

WIRING DIAGRAM

A01MRSBE05

CAUTION / NOTICE / HINT

Note

If DTC P0A78-284, 286, P0A7A-322, 324, P0A94-553 or 557 is output, replace the inverter with converter assembly after this inspection.

Tech Tips

After the repair, clear the DTCs and perform the following procedure to check that DTCs are not output.


  1. Turn the power switch on (READY) and wait for 2 minutes or more.

PROCEDURE


  1. CHECK QUANTITY OF HV COOLANT

    Result
    Result Proceed to
    No leaks are found and coolant level in the inverter reserve tank assembly is above the low line. A
    No leaks are found and coolant level in the inverter reserve tank assembly is below the low line. B
    HV coolant leaks are evident. C

    1. Check the HV coolant level in the inverter reserve tank.

    2. Check for HV coolant leaks.

      Result
      Result Proceed to
      No leaks are found and coolant level in the inverter reserve tank assembly is above the low line. A
      No leaks are found and coolant level in the inverter reserve tank assembly is below the low line. B
      HV coolant leaks are evident. C

      Tech Tips

      After repairing the HV coolant leaks and adding coolant, perform the "Activate the Water Pump" Active Test (HV Active Test item) and the "Control the Electric Cooling Fan" Active Test (Engine Active Test item) and make sure that there are no malfunctions.


    B
    C
    A
  2. CHECK COOLANT HOSE

    Result
    Proceed to
    OK
    NG

    1. Check that the cooling system hoses are not kinked or clogged.

      Result
      Proceed to
      OK
      NG

    NG
    OK
  3. READ VALUE USING GTS (INVERTER W/P REVOLUTION)

    Note

    Be sure to perform the inspection with the auxiliary battery voltage at 11 V or more.

    Tech Tips


    • When the auxiliary battery voltage is low, the inverter water pump assembly may not operate.

    • When the inverter water pump assembly signal line (SWP - IWP) is open or its connection is faulty, the inverter water pump assembly is operated forcibly.


    1. Connect the GTS to the DLC3.

    2. Turn the power switch on (IG).

    3. Enter the following menus: Powertrain / Hybrid Control / Data List / Inverter W/P Revolution.


      Powertrain > Hybrid Control > Data List
      Tester Display
      Inverter W/P Revolution
    4. Read the Data List.

      Result
      Tester Display Condition Specified Condition
      Inverter W/P Revolution Power switch on (IG) 625 rpm or less

      Tech Tips

      When the inverter water pump assembly is not operating, the Data List item "Inverter W/P Revolution" displays a value lower than 625 rpm.

    5. Turn the power switch off.

      Result
      Proceed to
      OK
      NG

    NG
    OK
  4. CLEAR DTC

    Result
    Proceed to
    NEXT

    1. Connect the GTS to the DLC3.

    2. Turn the power switch on (IG).

    3. Enter the following menus: Powertrain / Hybrid Control / Trouble Codes.

    4. Read and record the DTCs and freeze frame data.


      Powertrain > Hybrid Control > Trouble Codes
    5. Clear the DTCs and freeze frame data.


      Powertrain > Hybrid Control > Clear DTCs
    6. Turn the power switch off.

      Result
      Proceed to
      NEXT

    NEXT
  5. READ VALUE USING GTS (ACTIVATE THE WATER PUMP)

    Note

    Be sure to perform the inspection with the auxiliary battery voltage at 11 V or more.

    Tech Tips

    When the auxiliary battery voltage is low, the inverter water pump assembly may not operate.


    1. Connect the GTS to the DLC3.

    2. Turn the power switch on (IG).

    3. Enter the following menus: Powertrain / Hybrid Control / Active Test / Activate the Water Pump.


      Powertrain > Hybrid Control > Active Test
      Tester Display
      Activate the Water Pump
    4. Select Inverter W/P Revolution in the Data List.


      Powertrain > Hybrid Control > Data List
      Tester Display
      Inverter W/P Revolution
    5. While performing the "Activate the Water Pump" Active Test, check Inverter W/P Revolution in the Data List.

      Result
      Tester Display Condition Specified Condition
      Inverter W/P Revolution Power switch on (IG) 2375 to 5750 rpm

      Tech Tips


      • Perform the Active Test with the inverter coolant temperature between -15 and 65°C (5 to 149°F).

      • When the inverter water pump assembly is not operating, the Data List item "Inverter W/P Revolution" displays a value lower than 625 rpm.

    6. Turn the power switch off.

      Result
      Proceed to
      OK
      NG

    NG
    OK
  6. CHECK HV COOLANT (CHECK FOR CONDITIONS THAT MAY HAVE CAUSED FREEZING)

    Result
    Result Proceed to
    Ambient Temperature value is above freezing temperature of the HV coolant. A
    Ambient Temperature value is below freezing temperature of the HV coolant. B

    1. Connect the GTS to the DLC3.

    2. Turn the power switch on (IG).

    3. Enter the following menus: Powertrain / Hybrid Control / Trouble Codes.

    4. Read the freeze frame data item Ambient Temperature using the GTS.


      Powertrain > Hybrid Control > Trouble Codes
    5. Check if the freeze frame data item Ambient Temperature is below the freezing temperature of the HV coolant.

      Result
      Result Proceed to
      Ambient Temperature value is above freezing temperature of the HV coolant. A
      Ambient Temperature value is below freezing temperature of the HV coolant. B

      Tech Tips


      • HV coolant (SLLC) with a 30% concentration freezes at -15 °C (5°F) and HV coolant (SLLC) with a 50% concentration freezes at -35°C (-31°F).

      • If the HV coolant freezes in the HV radiator or HV water pump, the coolant temperature in the inverter with converter assembly rises because the HV coolant cannot circulate. As a result, a DTC may be stored.

      • A DTC is stored when the water pump impeller cannot rotate due to freezing of the HV coolant.

      • If a DTC is stored due to freezing of HV coolant, the problem cannot be reproduced. Judge whether freezing of HV coolant occurred according to the freeze point of the HV coolant, HV coolant change history and ambient temperature when the DTC was stored.

    6. Turn the power switch off.


    A
    B
  7. CHECK CONNECTOR CONNECTION CONDITION (POWER MANAGEMENT CONTROL ECU CONNECTOR)

    Result
    Proceed to
    OK
    NG

    1. Check the connector connections and contact pressure of the relevant terminals for the power management control ECU connectors.

      Click here

      OK
      The connectors are connected securely and there are no contact pressure problems.
      B003YJQC01
      *A for LHD *B for RHD
      Result
      Proceed to
      OK
      NG

    NG
    OK
  8. CHECK CONNECTOR CONNECTION CONDITION (INVERTER WATER PUMP ASSEMBLY CONNECTOR)


    1. A01MTLF

      Check the connector connections and contact pressure of the relevant terminals for the inverter water pump assembly connector.

      Click here

      OK
      The connectors are connected securely and there are no contact pressure problems.
      Result
      Proceed to
      OK
      NG

    NG
    OK
  9. CHECK HARNESS AND CONNECTOR (POWER MANAGEMENT CONTROL ECU - INVERTER WATER PUMP ASSEMBLY)


    1. Disconnect the A62 power management control ECU connector.

    2. Disconnect the A12 inverter water pump assembly connector.

    3. Measure the resistance according to the value(s) in the table below.

      A01MROLC07
      *a

      Rear view of wire harness connector

      (to Power Management Control ECU)

      *b

      Front view of wire harness connector

      (to Inverter Water Pump Assembly)

      Standard Resistance (Check for Open)
      Tester Connection Condition Specified Condition
      A62-13 (IWP) - A12-3 (SWP) Power switch off Below 1 Ω
      Standard Resistance (Check for Short)
      Tester Connection Condition Specified Condition
      A62-13 (IWP) or A12-3 (SWP) - Body ground and other terminals Power switch off 10 kΩ or higher
    4. Reconnect the A12 inverter water pump assembly connector.

    5. Reconnect the A62 power management control ECU connector.

      Result
      Proceed to
      OK
      NG

    NG
    OK
  10. READ VALUE USING GTS (INVERTER W/P REVOLUTION)

    Note

    Be sure to perform the inspection with the auxiliary battery voltage at 11 V or more.

    Tech Tips

    When the auxiliary battery voltage is low, the inverter water pump assembly may not operate.


    1. Connect the GTS to the DLC3.

    2. Disconnect the A12 inverter water pump assembly connector.

    3. Turn the power switch on (IG).

    4. Enter the following menus: Powertrain / Hybrid Control / Data List / Inverter W/P Revolution.


      Powertrain > Hybrid Control > Data List
      Tester Display
      Inverter W/P Revolution
    5. Read the Data List.

      Result
      Tester Display Condition Specified Condition
      Inverter W/P Revolution Power switch on (IG) 125 rpm or less
    6. Turn the power switch off.

    7. Reconnect the A12 inverter water pump assembly connector.

      Result
      Proceed to
      OK
      NG

    NG
    OK
  11. CHECK HARNESS AND CONNECTOR (POWER MANAGEMENT CONTROL ECU - INVERTER WATER PUMP ASSEMBLY)


    1. Disconnect the A62 power management control ECU connector.

    2. Turn the power switch on (IG).

    3. A01MS7CC29
      *a

      Rear view of wire harness connector

      (to Power Management Control ECU)

      Measure the voltage according to the value(s) in the table below.

      Standard Voltage
      Tester Connection Condition Specified Condition
      A62-13 (IWP) - K32-6 (E1) Power switch on (IG) 11 to 14 V

      Note

      Turning the power switch on (IG) with the power management control ECU connector disconnected causes other DTCs to be stored. Clear the DTCs after performing this inspection.

    4. Turn the power switch off.

    5. Reconnect the A62 power management control ECU connector.

      Result
      Proceed to
      OK
      NG

    NG
    OK
  12. CHECK POWER MANAGEMENT CONTROL ECU (CHECK WAVEFORM)


    1. Connect an oscilloscope between the power management control ECU terminals specified in the table below.

    2. Turn the power switch on (IG).

    3. B003YDCC08
      *a

      Component with harness connected

      (Power Management Control ECU)

      While turning the power switch on (IG), check the waveform between the power management control ECU terminals.

      Item Content
      Terminal A62-13 (IWP) - K32-6 (E1)
      Equipment Setting 5 V/DIV., 50 ms./DIV.
      Condition Power switch on (IG)
      OK
      Waveform duty ratio is between 3% and 9%.
    4. Turn the power switch off.

      Result
      Proceed to
      OK
      NG

    OK
    NG