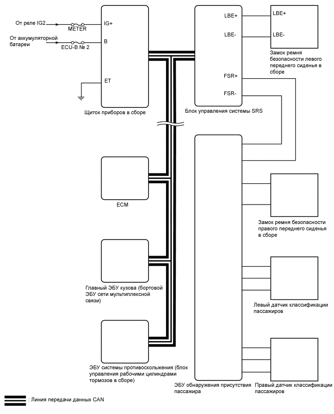
СИСТЕМА ПРЕДУПРЕЖДЕНИЯ О НЕПРИСТЕГНУТОМ РЕМНЕ БЕЗОПАСНОСТИ (для моделей с системой классификации пассажиров) СХЕМА СИСТЕМЫ

A00YU18E02
Таблица обмена данными
Передатчик Приемник Сигнал Линия
Блок управления системы SRS Главный ЭБУ кузова (бортовой ЭБУ сети мультиплексной связи) Сигнал выключателя пряжки ремня безопасности со стороны водителя CAN
Щиток приборов в сборе Сигнал датчика присутствия пассажира
Сигнал выключателя пряжки ремня безопасности переднего пассажира
Главный ЭБУ кузова (бортовой ЭБУ сети мультиплексной связи) Сигнал выключателя пряжки ремня безопасности со стороны водителя
Сигнал выключателя стояночного тормоза
ECM Сигнал положения рычага переключения передач
ЭБУ системы противоскольжения (блок управления рабочими цилиндрами тормозов в сборе) Сигнал скорости автомобиля