СИСТЕМА ЗАПУСКА И ОСТАНОВА, Diagnostic DTC:P2531

Код DTC Наименование DTC
P2531 Низкий уровень сигнала в цепи рабочего положения замка зажигания

ОПИСАНИЕ

Когда ЭБУ запуска и останова двигателя получает сигнал выключения от замка зажигания или выключателя стартера в сборе*1 или ЭБУ сертификации (ЭБУ электронного ключа зажигания в сборе)*2 при нормальном обмене данными с ECM, ЭБУ запуска и останова двигателя сохраняет DTC P2531.


№ DTC Неисправность Условие обнаружения DTC Неисправный участок Индикация предупреждения Память
P2531 Низкий уровень сигнала в цепи рабочего положения замка зажигания

Оба следующих условия выполняются в течение 10 с или более (логика диагностирования за 1 поездку):


  • Поступает сигнал выключения от замка зажигания.

  • Обмен данными с ECM осуществляется нормально.


  • Жгут проводов или разъем

  • Интегрированное реле № 1 (для моделей с 1WW)

  • Реле IG2 (кроме моделей с 1WW)

  • Реле EFI MAIN (для моделей с 1WW)

  • Реле EFI MAIN (кроме моделей с 1WW)

  • Замок зажигания или переключатель стартера в сборе (для моделей без системы посадки и запуска)

  • ЭБУ сертификации (ЭБУ электронного ключа зажигания в сборе) (для моделей с системой посадки и запуска)

  • ЭБУ запуска и останова двигателя

Не загорается Код DTC сохраняется

ПРОВЕРОЧНАЯ ПОЕЗДКА

Tech Tips

Коды DTC системы запуска и останова не удаляются автоматически, даже если неисправность устранена. Поэтому после устранения неисправности необходимо самостоятельно удалить коды DTC.

Нажмите здесь Click here


  1. Tech Tips


    • Когда провод отсоединяется от отрицательного (-) вывода аккумуляторной батареи, работа системы запуска и останова запрещается до завершения режима восстановительной подзарядки. В этом случае совершите поездку на автомобиле в течение 5–40 минут, пока не завершится режим восстановительной подзарядки и работа системы запуска и останова не будет разрешена.

    • После прогрева двигателя дайте ему поработать на холостом ходу в течение 3 мин и убедитесь, что частота вращения коленчатого вала двигателя отличается от заданной частоты вращения не более чем на 50 об/мин.

    ПРОВЕРКА ПОСЛЕ УСТРАНЕНИЯ НЕИСПРАВНОСТИ


    1. Подключите GTS к DLC3.

    2. Включите зажигание и GTS.

    3. Удалите коды DTC.

      Нажмите здесь Click here


      Powertrain > Stop and Start > Clear DTCs
    4. Запустите и прогрейте двигатель.

    5. Совершите поездку на автомобиле со скоростью 7 км/час (4,3 мили в час) или выше.

      CAUTION:

      Во время поездки в проверочном режиме соблюдайте все ограничения скорости и правила дорожного движения.

    6. Остановите автомобиль, переведите рычаг переключения передач в нейтральное положение и отпустите педаль сцепления. (для моделей с механической трансмиссией)

    7. Нажмите на педаль тормоза и остановите двигатель. (для моделей с бесступенчатой трансмиссией)

    8. Оставьте двигатель остановленным системой запуска и останова не менее чем на 1 с. (Поддерживайте рычаг переключения передач в положении D (для моделей с бесступенчатой трансмиссией))

    9. Нажмите на педаль сцепления и запустите двигатель. (для моделей с механической трансмиссией)

      Tech Tips

      Если при повторном запуске двигателя коленчатый вал прокручивается медленно, возможно, напряжение аккумуляторной батареи мало.

    10. Отпустите педаль тормоза, когда рычаг переключения передач находится в положении D, чтобы запустить двигатель. (для моделей с бесступенчатой трансмиссией)

      Tech Tips

      Если при повторном запуске двигателя коленчатый вал прокручивается медленно, возможно, напряжение аккумуляторной батареи мало.

    11. Убедитесь, что коды DTC не выводятся.

      Нажмите здесь Click here


      Powertrain > Stop and Start > Trouble Codes
  2. ПРОВЕРКА РАБОТЫ СИСТЕМЫ ЗАПУСКА И ОСТАНОВА

    Tech Tips

    Когда провод отсоединяется от отрицательного (-) вывода аккумуляторной батареи, работа системы запуска и останова запрещается до завершения режима восстановительной подзарядки. В этом случае совершите поездку на автомобиле в течение 5–40 минут, пока не завершится режим восстановительной подзарядки и работа системы запуска и останова не будет разрешена.


    1. Запустите и прогрейте двигатель.

    2. Выключите систему кондиционирования.

    3. Совершите поездку на автомобиле со скоростью 7 км/час (4,3 мили в час) или выше.

      CAUTION:

      Во время поездки в проверочном режиме соблюдайте все ограничения скорости и правила дорожного движения.

    4. Остановите автомобиль, переведите рычаг переключения передач в нейтральное положение и отпустите педаль сцепления. (для моделей с механической трансмиссией)

    5. Нажмите на педаль тормоза и остановите двигатель. (для моделей с бесступенчатой трансмиссией)

    6. Дайте двигателю остановится под управлением системы запуска и останова. (Поддерживайте рычаг переключения передач в положении D (для моделей с бесступенчатой трансмиссией))

    7. Нажмите на педаль сцепления и запустите двигатель. (для моделей с механической трансмиссией)

    8. Отпустите педаль тормоза, когда рычаг переключения передач находится в положении D, чтобы запустить двигатель. (для моделей с бесступенчатой трансмиссией)

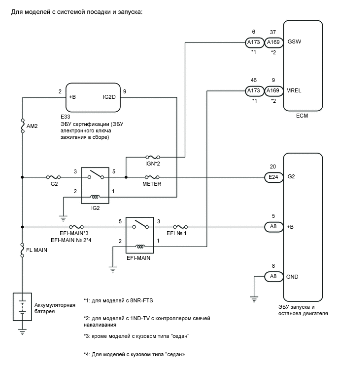
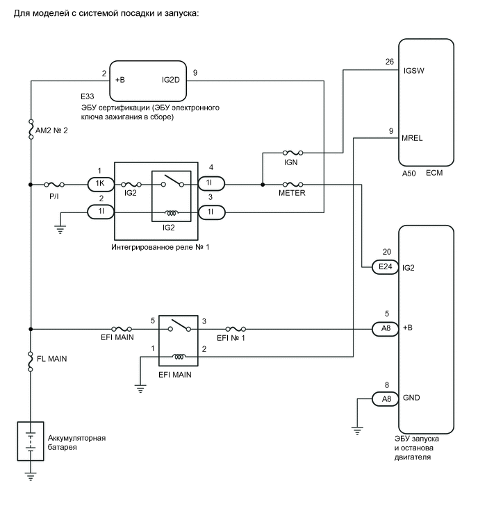
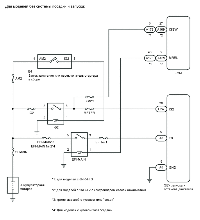
СХЕМА ЭЛЕКТРИЧЕСКИХ СОЕДИНЕНИЙ


  1. для моделей с 1WW

    B0044G7E01
    B0044EVE01
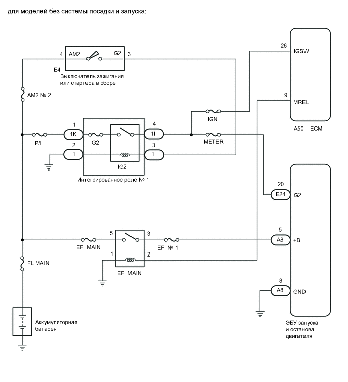
  2. кроме моделей с 1WW

    B0043W3E01
    B0044K6E01

ПРЕДОСТЕРЕЖЕНИЕ / ПРИМЕЧАНИЕ / УКАЗАНИЕ

Note


  • Перед тем, как заменять ЭБУ запуска и останова двигателя, считайте число запусков стартера и запишите его в новый ЭБУ запуска и останова двигателя.

    Нажмите здесь Click here

  • После замены ЭБУ запуска и останова двигателя или блока управления системой кондиционирования выполните сброс и настройте данные системы кондиционирования в ЭБУ запуска и останова двигателя.

    Нажмите здесь Click here

  • После замены ЭБУ запуска и останова двигателя или блока управления системы SRS выполните удаление и калибровку "нуля" датчика замедления в ЭБУ запуска и останова двигателя.

    Нажмите здесь Click here

  • Перед выполнением последующей процедуры проверки проверьте плавкие предохранители цепей, относящихся к данной системе.

Tech Tips

Перед диагностикой считайте данные фиксированного набора параметров с помощью GTS. Одновременно с записью в память кода DTC состояние системы сохраняется в данных фиксированного набора параметров. Эта информация может быть полезна при поиске и устранении неисправностей.

Нажмите здесь Click here

ПОРЯДОК ВЫПОЛНЕНИЯ


  1. СНИМИТЕ ПОКАЗАНИЯ GTS (IG SWITCH)


    1. Подключите GTS к DLC3.

    2. Установите замок зажигания в положение ON (ВКЛ).

    3. Включите GTS.

    4. Войдите в следующие меню: Powertrain / Stop и Start / Data List / IG Switch.


      Powertrain > Stop and Start > Data List
      Информация на дисплее прибора
      IG Switch
    5. Считайте значение, отображаемое на GTS.

      Результат
      Информация на дисплее прибора Результат Следующий шаг
      IG Switch ON (ВКЛ) А
      OFF (ВЫКЛ) (для моделей с 1WW) B
      OFF (ВЫКЛ) (кроме моделей с 1WW) C

    А
    C
    B
  2. ПРОВЕРЬТЕ ЖГУТ ПРОВОДОВ И РАЗЪЕМ (ЭБУ ЗАПУСКА И ОСТАНОВА ДВИГАТЕЛЯ - ИНТЕГРИРОВАННОЕ РЕЛЕ № 1 (РЕЛЕ IG2))


    1. Отсоедините разъем A50 ECM.

    2. Отсоедините разъем E24 ЭБУ запуска и останова двигателя.

    3. Отсоедините разъем 1I интегрированного реле № 1.

    4. Измерьте сопротивление в соответствии со значениями, приведенными в таблице ниже.

      Номинальное сопротивление
      Подключение диагностического прибора Условие Заданные условия
      E24-20 (IG2) - 1I-4 Всегда Менее 1 Ом
      E24-20 (IG2) - масса Всегда 10 кОм или более
      1I-4 - масса Всегда 10 кОм или более
      Результат
      Следующий шаг
      OK
      NG

    NG
    OK
  3. ПРОВЕРЬТЕ ИНТЕГРИРОВАННОЕ РЕЛЕ № 1 (РЕЛЕ IG2)


    1. Проверьте интегрированное реле № 1 (реле IG2).

      Нажмите здесь Click here

      Результат
      Перейти к
      OK
      NG

    NG
    OK
  4. ПРОВЕРЬТЕ ЖГУТ ПРОВОДОВ И РАЗЪЕМ (ИНТЕГРИРОВАННОЕ РЕЛЕ № 1 (РЕЛЕ IG2) - МАССА)


    1. Отсоедините разъем 1I интегрированного реле № 1.

    2. Измерьте сопротивление в соответствии со значениями, приведенными в таблице ниже.

      Номинальное сопротивление
      Подключение диагностического прибора Условие Заданные условия
      1I-2 - масса Всегда Менее 1 Ом
      Результат
      Перейти к
      OK
      NG

    NG
    OK
  5. ПРОВЕРЬТЕ ЖГУТ ПРОВОДОВ И РАЗЪЕМ (ИНТЕГРИРОВАННОЕ РЕЛЕ № 1РЕЛЕ (РЕЛЕ IG2) - ЗАМОК ЗАЖИГАНИЯ ИЛИ ВЫКЛЮЧАТЕЛЬ СТАРТЕРА В СБОРЕ ИЛИ ЭБУ СЕРТИФИКАЦИИ (ЭБУ ЭЛЕКТРОННОГО КЛЮЧА ЗАЖИГАНИЯ))


    1. Отсоедините разъем 1I интегрированного реле № 1.

    2. Отсоедините разъем E4 замка зажигания или выключателя стартера в сборе (для моделей без системы посадки и запуска)

    3. Отсоедините разъем E33 ЭБУ сертификации (ЭБУ электронного ключа зажигания в сборе) (для моделей с системой посадки и запуска).

    4. Измерьте сопротивление в соответствии со значениями, приведенными в таблице ниже.

      Номинальное сопротивление
      для моделей без системы посадки и запуска
      Подключение диагностического прибора Условие Заданные условия
      1I-3 - E4-3 (IG2) Всегда Менее 1 Ом
      1I-3 - масса Всегда 10 кОм или более
      E4-3 (IG2) - масса Всегда 10 кОм или более
      для моделей с системой посадки и запуска
      Подключение диагностического прибора Условие Заданные условия
      1I-3 - E33-9 (IG2D) Всегда Менее 1 Ом
      1I-3 - масса Всегда 10 кОм или более
      E33-9 (IG2D) - масса Всегда 10 кОм или более
      Результат
      Перейти к
      OK
      NG

    NG
    OK
  6. ПРОВЕРЬТЕ ЖГУТ ПРОВОДОВ И РАЗЪЕМ (ЭБУ ЗАПУСКА И ОСТАНОВА ДВИГАТЕЛЯ – РЕЛЕ EFI MAIN)


    1. Отсоедините разъем A8 ЭБУ запуска и останова двигателя.

    2. Извлеките реле EFI MAIN из распределительного блока и блока реле моторного отсека в сборе.

    3. Измерьте сопротивление в соответствии со значениями, приведенными в таблице ниже.

      Номинальное сопротивление
      Подключение диагностического прибора Условие Заданные условия
      A8-5 (+B) - контакт 3 реле EFI MAIN Всегда Менее 1 Ом
      A8-5 (+B) - масса Всегда 10 кОм или более
      Контакт реле EFI MAIN 3 - масса Всегда 10 кОм или более
      Результат
      Следующий шаг
      OK
      NG

    NG
    OK
  7. ПРОВЕРЬТЕ ECM (НАПРЯЖЕНИЕ НА КОНТАКТЕ IGSW)


    1. Отсоедините разъем A50 ECM.

    2. Установите замок зажигания в положение ON (ВКЛ).

    3. Измерьте напряжение в соответствии со значениями, приведенными в таблице.

      Номинальное напряжение
      Подключение диагностического прибора Условие Заданные условия
      A50-26 (IGSW) - масса Зажигание включено 9,5-14 В
      Результат
      Перейти к
      OK
      NG

    NG
    OK
  8. ПРОВЕРЬТЕ РЕЛЕ (РЕЛЕ EFI MAIN)


    1. Проверьте реле EFI MAIN.

      Нажмите здесь Click here

      Результат
      Перейти к
      OK
      NG

    NG
    OK
  9. ПРОВЕРЬТЕ ЖГУТ ПРОВОДОВ И РАЗЪЕМ (РЕЛЕ EFI MAIN – ECM)

    Tech Tips

    Если обмен данными между GTS и автомобилем осуществляется и данные системы SFI считываются через 30 с после выключения зажигания, возможно, неисправна цепь реле EFI MAIN.


    1. Извлеките реле EFI MAIN из распределительного блока и блока реле моторного отсека в сборе.

    2. Отсоедините разъем A50 ECM.

    3. Измерьте сопротивление в соответствии со значениями, приведенными в таблице ниже.

      Номинальное сопротивление
      Подключение диагностического прибора Условие Заданные условия
      Контакт 2 реле EFI-MAIN - A50-9 (MREL) Всегда Менее 1 Ом
      Контакт реле EFI MAIN 2 - масса Всегда 10 кОм или более
      A50-9 (MREL) - масса Всегда 10 кОм или более
      Результат
      Результат Следующий шаг
      OK (для моделей без системы посадки и запуска) А
      OK (для моделей с системой посадки и запуска) B
      NG C

    А
    B
    C
  10. ПРОВЕРЬТЕ ЖГУТ ПРОВОДОВ И РАЗЪЕМ (ЭБУ ЗАПУСКА И ОСТАНОВА ДВИГАТЕЛЯ - РЕЛЕ IG2)


    1. Отсоедините разъем A173*1 или A169*2 ECM.


      • *1: для моделей с 8NR-FTS

      • *2: для моделей с 1ND-TV с контроллером свечей накаливания

    2. Отсоедините разъем E24 ЭБУ запуска и останова двигателя.

    3. Извлеките реле IG2 из блока реле моторного отсека и распределительного блока в сборе.

    4. Измерьте сопротивление в соответствии со значениями, приведенными в таблице ниже.

      Номинальное сопротивление
      Подключение диагностического прибора Условие Заданные условия
      E24-20 (IG2) - реле IG2 terminal 5 Всегда Менее 1 Ом
      E24-20 (IG2) - масса Всегда 10 кОм или более
      Контакт 5 реле IG2 - масса Всегда 10 кОм или более
      Результат
      Перейти к
      OK
      NG

    NG
    OK
  11. ПРОВЕРЬТЕ РЕЛЕ (ПРОВЕРЬТЕ IG2)


    1. Проверьте реле IG2.

      Для моделей с 1ND-TV: Нажмите здесь Click here

      Для моделей с 8NR-FTS: Нажмите здесь Click here

      Результат
      Перейти к
      OK
      NG

    NG
    OK
  12. ПРОВЕРЬТЕ ЖГУТ ПРОВОДОВ И РАЗЪЕМ (РЕЛЕ IG2 - МАССА)


    1. Извлеките реле IG2 из блока реле моторного отсека и распределительного блока в сборе.

    2. Измерьте сопротивление в соответствии со значениями, приведенными в таблице ниже.

      Номинальное сопротивление
      Подключение диагностического прибора Условие Заданные условия
      Контакт 2 реле IG2 - масса Всегда Менее 1 Ом
      Результат
      Перейти к
      OK
      NG

    NG
    OK
  13. ПРОВЕРЬТЕ ЖГУТ ПРОВОДОВ И РАЗЪЕМ (РЕЛЕ IG2 – ЗАМОК ЗАЖИГАНИЯ ИЛИ ВЫКЛЮЧАТЕЛЬ СТАРТЕРА В СБОРЕ ИЛИ ЭБУ СЕРТИФИКАЦИИ (ЭБУ ЭЛЕКТРОННОГО КЛЮЧА ЗАЖИГАНИЯ В СБОРЕ))


    1. Извлеките реле IG2 из блока реле моторного отсека и распределительного блока в сборе.

    2. Отсоедините разъем E4 замка зажигания или выключателя стартера в сборе (для моделей без системы посадки и запуска)

    3. Отсоедините разъем E33 ЭБУ сертификации (ЭБУ электронного ключа зажигания в сборе) (для моделей с системой посадки и запуска).

    4. Измерьте сопротивление в соответствии со значениями, приведенными в таблице ниже.

      Номинальное сопротивление
      для моделей без системы посадки и запуска
      Подключение диагностического прибора Условие Заданные условия
      Контакт 1 реле IG2 - E4-3 (IG2) Всегда Менее 1 Ом
      Контакт 1 реле IG2 - масса Всегда 10 кОм или более
      E4-3 (IG2) - масса Всегда 10 кОм или более
      для моделей с системой посадки и запуска
      Подключение диагностического прибора Условие Заданные условия
      Контакт 1 реле IG2 - E33-9 (IG2D) Всегда Менее 1 Ом
      Контакт 1 реле IG2 - масса Всегда 10 кОм или более
      E33-9 (IG2D) - масса Всегда 10 кОм или более
      Результат
      Перейти к
      OK
      NG

    NG
    OK
  14. ПРОВЕРЬТЕ ЖГУТ ПРОВОДОВ И РАЗЪЕМ (ЭБУ ЗАПУСКА И ОСТАНОВА ДВИГАТЕЛЯ – РЕЛЕ EFI-MAIN)


    1. Отсоедините разъем A8 ЭБУ запуска и останова двигателя.

    2. Извлеките реле EFI-MAIN из распределительного блока и блока реле моторного отсека в сборе.

    3. Измерьте сопротивление в соответствии со значениями, приведенными в таблице ниже.

      Номинальное сопротивление
      Подключение диагностического прибора Условие Заданные условия
      A8-5 (+B) - контакт реле EFI-MAIN 3 Всегда Менее 1 Ом
      A8-5 (+B) - масса Всегда 10 кОм или более
      Контакт реле EFI-MAIN 3 - масса Всегда 10 кОм или более
      Результат
      Перейти к
      OK
      NG

    NG
    OK
  15. ПРОВЕРЬТЕ ECM (НАПРЯЖЕНИЕ НА КОНТАКТЕ IGSW)


    1. Отсоедините разъем A173*1 или A169*2 ECM.


      • *1: для моделей с 8NR-FTS

      • *2: для моделей с 1ND-TV с контроллером свечей накаливания

    2. Установите замок зажигания в положение ON (ВКЛ).

    3. Измерьте напряжение в соответствии со значениями, приведенными в таблице.

      Номинальное напряжение
      для моделей с 8NR-FTS
      Подключение диагностического прибора Условие Заданные условия
      A173-6 (IGSW) - масса Зажигание включено 9,5-14 В
      для моделей с 1ND-TV с контроллером свечей накаливания
      Подключение диагностического прибора Условие Заданные условия
      A169-37 (IGSW) - масса Зажигание включено 9,5-14 В
      Результат
      Перейти к
      OK
      NG

    NG
    OK
  16. ПРОВЕРЬТЕ РЕЛЕ (РЕЛЕ EFI-MAIN)


    1. Проверьте реле EFI-MAIN.

      Для моделей с 1ND-TV: Нажмите здесь Click here

      Для моделей с 8NR-FTS: Нажмите здесь Click here

      Результат
      Перейти к
      OK
      NG

    NG
    OK
  17. ПРОВЕРЬТЕ ЖГУТ ПРОВОДОВ И РАЗЪЕМ (РЕЛЕ EFI-MAIN – ECM)

    Tech Tips

    Если обмен данными между GTS и автомобилем осуществляется и данные системы SFI считываются через 30 с после выключения зажигания, возможно, неисправна цепь реле EFI-MAIN.


    1. Извлеките реле EFI-MAIN из распределительного блока и блока реле моторного отсека в сборе.

    2. Отсоедините разъем A173*1 или A169*2 ECM.


      • *1: для моделей с 8NR-FTS

      • *2: для моделей с 1ND-TV с контроллером свечей накаливания

    3. Измерьте сопротивление в соответствии со значениями, приведенными в таблице ниже.

      Номинальное сопротивление
      для моделей с 8NR-FTS
      Подключение диагностического прибора Условие Заданные условия
      Контакт реле EFI-MAIN 1 - A173-46 (MREL) Всегда Менее 1 Ом
      Контакт реле EFI-MAIN 1 - масса Всегда 10 кОм или более
      A173-46 (MREL) - масса Всегда 10 кОм или более
      для моделей с 1ND-TV с контроллером свечей накаливания
      Подключение диагностического прибора Условие Заданные условия
      Контакт 1 реле EFI-MAIN - A169-9 (MREL) Всегда Менее 1 Ом
      Контакт реле EFI-MAIN 1 - масса Всегда 10 кОм или более
      A169-9 (MREL) - масса Всегда 10 кОм или более
      Результат
      Результат Перейти к
      OK (для моделей без системы посадки и запуска) А
      OK (для моделей с системой посадки и запуска) B
      NG C

    B
    C
    А
  18. ПРОВЕРЬТЕ ЗАМОК ЗАЖИГАНИЯ ИЛИ ПЕРЕКЛЮЧАТЕЛЬ СТАРТЕРА


    1. Проверьте замок зажигания или переключатель стартера в сборе.

      Для моделей с 1ND-TV: Нажмите здесь Click here

      Для моделей с 1WW: Нажмите здесь Click here

      Для моделей с 8NR-FTS: Нажмите здесь Click here

      Результат
      Перейти к
      OK
      NG

    OK
    NG
  19. ПРОВЕРЬТЕ ЭБУ СЕРТИФИКАЦИИ (ЭБУ ЭЛЕКТРОННОГО КЛЮЧА ЗАЖИГАНИЯ В СБОРЕ) (НАПРЯЖЕНИЕ НА КОНТАКТЕ IG2D)


    1. Измерьте напряжение в соответствии со значениями, приведенными в таблице.

      B004416C34
      *a

      Устройство с подсоединенным жгутом проводов

      (ЭБУ сертификации (ЭБУ электронного ключа зажигания в сборе))

      - -
      Номинальное напряжение
      Подключение диагностического прибора Условие Заданные условия
      E33-9 (IG2D) - масса Замок зажигания в положении ACC 1 В или менее
      E33-9 (IG2D) - масса Зажигание включено 9 В или более
      Результат
      Перейти к
      OK
      NG

    OK
    NG