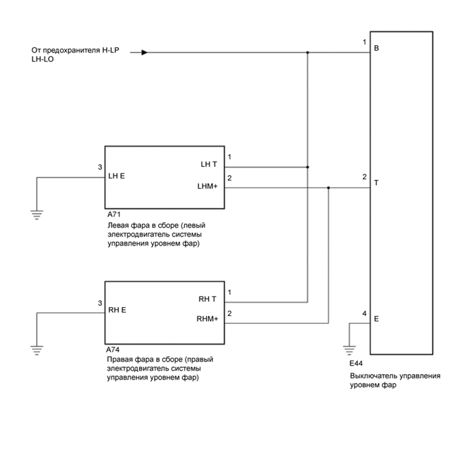
РУЧНАЯ СИСТЕМА УПРАВЛЕНИЯ УРОВНЕМ ФАР СХЕМА СИСТЕМЫ

A00YA8YE04