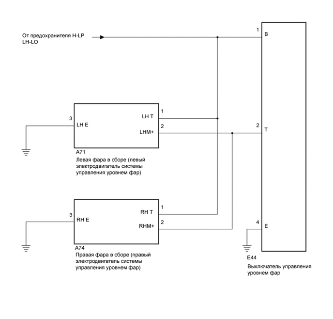
РУЧНАЯ СИСТЕМА УПРАВЛЕНИЯ УРОВНЕМ ФАР СХЕМА СИСТЕМЫ


  1. для моделей с кузовом типа "хэтчбэк" или "универсал"

    A012M48E04
  2. для моделей с кузовом типа "седан"

    A012M48E05