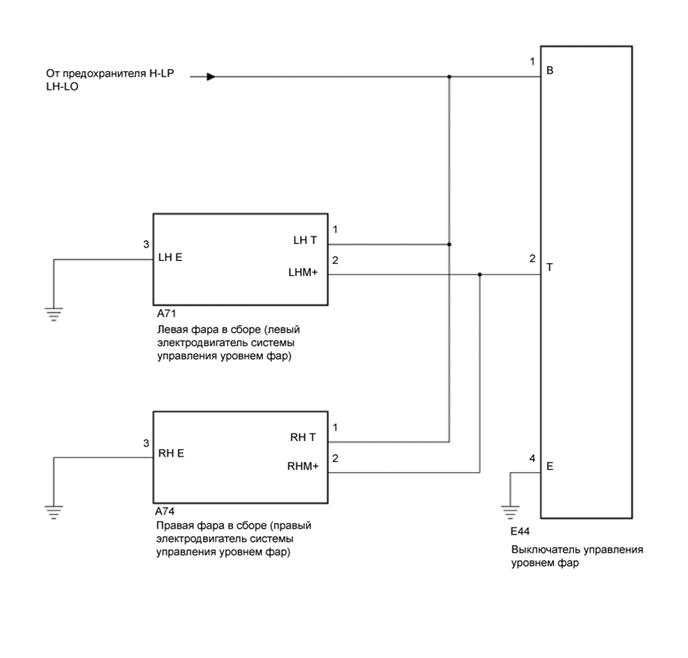
РУЧНАЯ СИСТЕМА УПРАВЛЕНИЯ УРОВНЕМ ФАР СХЕМА СИСТЕМЫ


  1. кроме моделей с кузовом типа "седан"

    A01TAG8E04
  2. для моделей с кузовом типа "седан"

    A01TAG8E05