Click here

СИСТЕМА ПРЕДУПРЕЖДЕНИЯ О НЕПРИСТЕГНУТОМ РЕМНЕ БЕЗОПАСНОСТИ СХЕМА СИСТЕМЫ

Click here
Click here
Click here
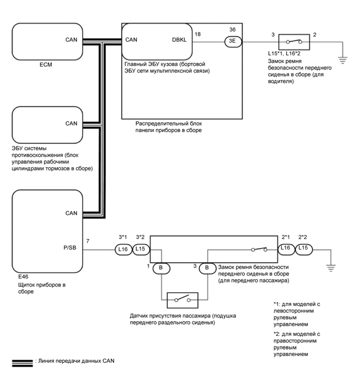
  1. A01M1NCE01

    ПРЕДУПРЕЖДЕНИЕ О НЕПРИСТЕГНУТОМ РЕМНЕ БЕЗОПАСНОСТИ ПЕРЕДНЕГО СИДЕНЬЯ

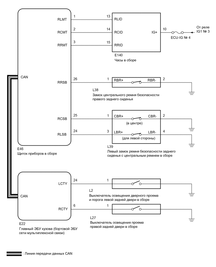
  2. A01LYDDE08

    ПРЕДУПРЕЖДЕНИЕ О НЕПРИСТЕГНУТЫХ РЕМНЯХ БЕЗОПАСНОСТИ ЗАДНИХ СИДЕНИЙ (для моделей с функцией предупреждения о непристегнутых ремнях безопасности задних сидений)