СИСТЕМА ПРЕДУПРЕЖДЕНИЯ О НЕПРИСТЕГНУТОМ РЕМНЕ БЕЗОПАСНОСТИ СХЕМА СИСТЕМЫ


  1. ПРЕДУПРЕЖДЕНИЕ О НЕПРИСТЕГНУТОМ РЕМНЕ БЕЗОПАСНОСТИ ПЕРЕДНЕГО СИДЕНЬЯ

    A00Y4XIE01
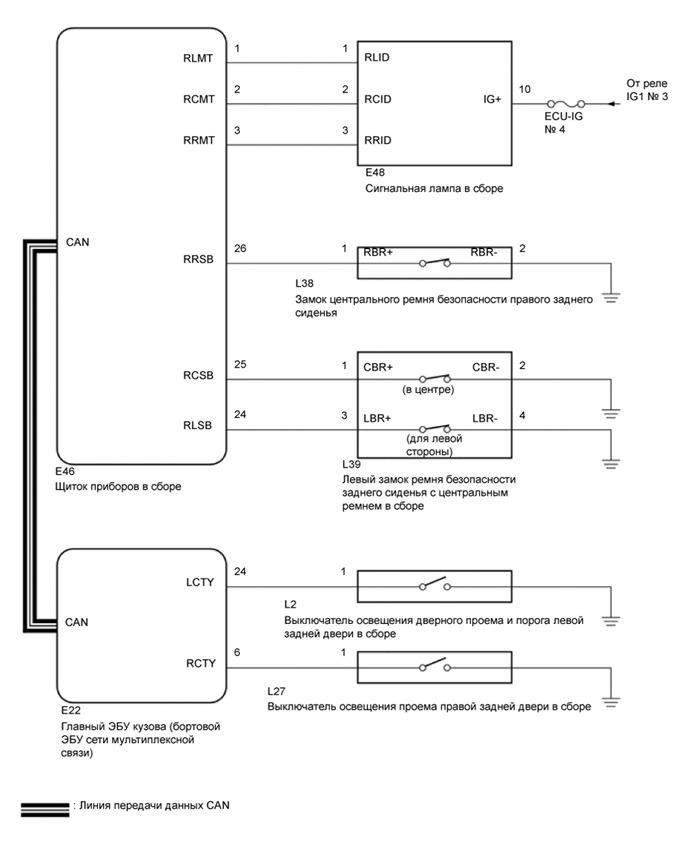
  2. ПРЕДУПРЕЖДЕНИЕ О НЕПРИСТЕГНУТЫХ РЕМНЯХ БЕЗОПАСНОСТИ ЗАДНИХ СИДЕНИЙ (для моделей с функцией предупреждения о непристегнутых ремнях безопасности задних сидений)

    A00Y4ZKE01