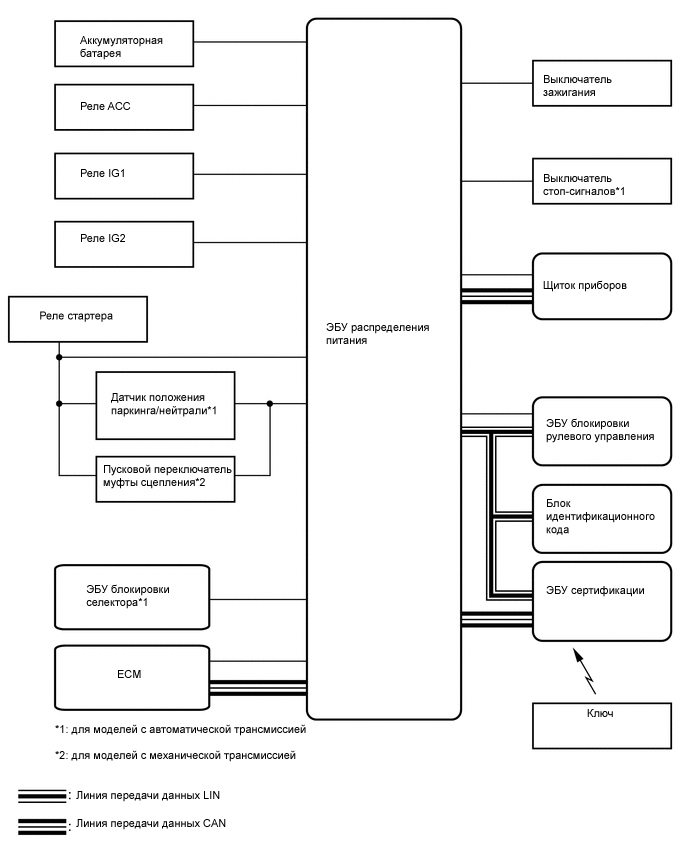
СИСТЕМА ПОСАДКИ И ЗАПУСКА (для функции запуска) СХЕМА СИСТЕМЫ

A01XCHGE01
Таблица обмена данными

Передающий ЭБУ

(передатчик)

Принимающий ЭБУ

(приемник)

Сигнал Линия
ECM ЭБУ распределения питания Сигнал датчика положения коленчатого вала CAN / канал последовательной связи
Щиток приборов ЭБУ распределения питания Сигнал скорости автомобиля CAN / канал последовательной связи
ЭБУ блокировки рулевого управления ЭБУ распределения питания Сигнал блокировки/разблокировки рулевого управления LIN / канал последовательной связи
ЭБУ сертификации ЭБУ распределения питания Сигнал ведущего устройства LIN LIN
ЭБУ распределения питания ЭБУ сертификации Сигнал запроса идентификационного кода LIN
Сигнал условия существования ключа CAN