ГИДРАВЛИЧЕСКИЙ УСИЛИТЕЛЬ ТОРМОЗНОЙ СИСТЕМЫ (для моделей с левосторонним рулевым управлением) РАЗБОРКА

ПОРЯДОК ВЫПОЛНЕНИЯ


  1. СНИМИТЕ КРОНШТЕЙН БЛОКА УПРАВЛЕНИЯ РАБОЧИМИ ЦИЛИНДРАМИ ТОРМОЗОВ № 1


    1. A01XEIT

      С помощью шестигранного ключа на 5 мм выверните болт и снимите кронштейн блока управления рабочими цилиндрами тормозов № 1.

    2. A01XKED

      С помощью отвертки отсоедините разъем датчика уровня тормозной жидкости от кронштейна блока управления рабочими цилиндрами тормозов № 1.

  2. СНИМИТЕ БАЧОК ГЛАВНОГО ЦИЛИНДРА ТОРМОЗНОЙ СИСТЕМЫ В СБОРЕ


    1. A01XDAJE07
      Обозначения на рисунке
      *1 Бородок с тонким цилиндрическим концом

      С помощью бородка с тонким цилиндрическим концом и молотка извлеките штифт из бачка главного цилиндра тормозной системы.

    2. A01XMCU

      Выверните винт и снимите бачок главного цилиндра тормозной системы в сборе.

    3. Снимите крышку наливного отверстия бачка главного цилиндра.

  3. СНИМИТЕ УПЛОТНИТЕЛЬНУЮ ШАЙБУ БАЧКА ГЛАВНОГО ЦИЛИНДРА ТОРМОЗНОЙ СИСТЕМЫ


    1. A01XLBJ

      Снимите 3 уплотнительных шайбы бачка с бачка главного цилиндра.

  4. СНИМИТЕ ШЛАНГ БЛОКА УПРАВЛЕНИЯ РАБОЧИМИ ЦИЛИНДРАМИ ТОРМОЗОВ № 1


    1. A01XI1I

      С помощью плоскогубцев сдвиньте 2 фиксатора и снимите шланг блока управления рабочими цилиндрами тормозов и 2 фиксатора.

  5. СНИМИТЕ ТРУБОПРОВОД БЛОКА УПРАВЛЕНИЯ РАБОЧИМИ ЦИЛИНДРАМИ ТОРМОЗОВ № 1


    1. A01XKQL

      С помощью разрезной головки снимите трубопровод блока управления рабочими цилиндрами тормозов № 1.

  6. СНИМИТЕ УСИЛИТЕЛЬ ТОРМОЗНОЙ СИСТЕМЫ С НАСОСОМ ГИДРОАККУМУЛЯТОРА В СБОРЕ


    1. A01XFMA

      С помощью отвертки снимите 2 заглушки.

    2. A01XJ95

      Выверните 2 винта и отсоедините жгут проводов от электромагнитного клапана главного цилиндра.

    3. A01XEYI

      С помощью отвертки снимите фиксатор.

    4. A01XLKA

      Снимите усилитель тормозной системы с насосом гидроаккумулятора в сборе с главного цилиндра тормозной системы.

    5. Снимите 2 кольца насоса усилителя тормозной системы и 2 втулки насоса усилителя тормозной системы с усилителя тормозной системы с насосом гидроаккумулятора в сборе.

    6. A01XHP6

      С помощью шестигранного ключа на 4 мм снимите 2 штифта.

  7. СНИМИТЕ КРОНШТЕЙН НАСОСА УСИЛИТЕЛЯ ТОРМОЗНОЙ СИСТЕМЫ № 1


    1. A01XI43

      С помощью шестигранного ключа на 5 мм выверните 2 болта и снимите кронштейн насоса усилителя тормозной системы № 1 с электромагнитного клапана главного цилиндра тормозной системы.

    2. Снимите втулку насоса усилителя тормозной системы с кронштейна насоса усилителя тормозной системы № 1.

  8. СНИМИТЕ КРОНШТЕЙН БЛОКА УПРАВЛЕНИЯ РАБОЧИМИ ЦИЛИНДРАМИ ТОРМОЗОВ № 3


    1. A01XKTP

      Выверните болт и снимите кронштейн блока управления рабочими цилиндрами тормозов № 3 с главного цилиндра тормозной системы.

  9. СНИМИТЕ ТРУБОПРОВОД ГИДРОАККУМУЛЯТОРА УСИЛИТЕЛЯ ТОРМОЗНОЙ СИСТЕМЫ


    1. A01XM95

      Зажмите усилитель тормозной системы с насосом гидроаккумулятора в сборе в тисках.

    2. Снимите гидроаккумулятор усилителя тормозной системы.

    3. Снимите кольцевое уплотнение с гидроаккумулятора усилителя тормозной системы.

      Note

      Следите за тем, чтобы в насос не попадали посторонние материалы.

    4. Снимите трубопровод гидроаккумулятора усилителя тормозной системы и пружину сжатия.

  10. СНИМИТЕ ЭЛЕКТРОМАГНИТНЫЙ КЛАПАН ГЛАВНОГО ЦИЛИНДРА


    1. A01XIQF

      Выверните 6 болтов и снимите электромагнитный клапан главного цилиндра.

    2. A01XDVZ

      Снимите прокладку.

  11. СНИМИТЕ ВИЛКУ ШТОКА ГЛАВНОГО ЦИЛИНДРА


    1. A01XI9B

      Ослабьте контргайку на переходнике управления тягой и снимите вилку штока, а затем отверните контргайку.

    2. A01XGRR

      Ослабьте контргайку со стороны главного цилиндра тормозной системы и снимите переходник управления тягой, а затем отверните контргайку.

  12. СНИМИТЕ ЗАЩИТНЫЙ КОЛПАЧОК ГЛАВНОГО ЦИЛИНДРА

  13. СНИМИТЕ ПОРШЕНЬ УСИЛИТЕЛЯ ТОРМОЗНОЙ СИСТЕМЫ В СБОРЕ


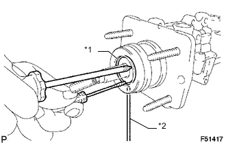
    1. A01XKE1E15
      Обозначения на рисунке
      *1 Разрезное кольцо
      *2 Штырь

      Прижав поршень с помощью отвертки, вставьте штифт или подобный предмет в отверстие в корпусе главного цилиндра, чтобы протолкнуть разрезное кольцо, а затем снимите его с помощью другой отвертки.

      Tech Tips

      Конец отвертки перед использованием следует изолировать защитной клейкой лентой.

    2. Снимите заглушку с поршня.

    3. Снимите поршень, вытянув его по прямой, а не под углом.

      Note

      При извлечении поршня под углом возможно повреждение отверстия цилиндра.