СИСТЕМА КУРСОВОЙ УСТОЙЧИВОСТИ (для моделей с вакуумным усилителем тормозной системы), Diagnostic DTC:C1241

Код DTC Наименование DTC
C1241 Низкое напряжение питания

ОПИСАНИЕ

При обнаружении неисправности в цепи питания ЭБУ системы противоскольжения (в блоке управления рабочими цилиндрами тормозов в сборе) выводит этот код DTC и блокирует работу АБС, активируя аварийный режим.

Данный DTC регистрируется, когда напряжение на контакте IG1 отклоняется от условия регистрации DTC вследствие неисправности цепи источника питания или зарядной цепи, например, цепи аккумуляторной батареи или генератора и т.д.

DTC удаляется, когда напряжение на контакте IG1 возвращается в норму.

Код DTC Условие обнаружения DTC Неисправный участок
C1241

Выполняется одно из следующих условий:


  1. При движении автомобиля на скорости 3 км/час (2 мили в час) или более напряжение на контакте IG1 составляет менее 9,5 В в течение 10 с и более.

  2. Когда реле электромагнитного клапана включено, и напряжение на контакте IG1 составляет менее 9,5 В, контакты реле оказываются разомкнутыми в течение не менее 0,22 с.

  3. При напряжении на контакте IG1 не более 9,5 В питание датчика скорости автомобиля снижается в течение 60 с или более.


  • Предохранитель ECU-IG № 1

  • Аккумуляторная батарея

  • Система зарядки

  • Цепь питания

  • Цепь внутреннего источника питания ЭБУ системы противоскольжения

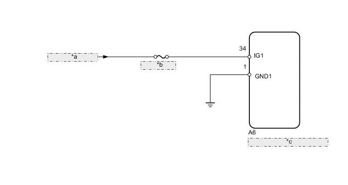
СХЕМА ЭЛЕКТРИЧЕСКИХ СОЕДИНЕНИЙ

B001HOFE45
*a От цепи IG1
*b ECU-IG № 1
*c Блок управления рабочими цилиндрами тормозов (ЭБУ системы противоскольжения)

ПРЕДОСТЕРЕЖЕНИЕ / ПРИМЕЧАНИЕ / УКАЗАНИЕ

Note


  • При замене блока управления рабочими цилиндрами тормозов выполните калибровку (см. стр. Click here).

  • Перед выполнением следующей процедуры проверки проверьте предохранители цепей, относящихся к данной системе.

ПОРЯДОК ВЫПОЛНЕНИЯ


  1. ПРОВЕРЬТЕ НАПРЯЖЕНИЕ НА КОНТАКТЕ (IG1)


    1. Отсоедините разъем A6 ЭБУ системы противоскольжения.

    2. B001GNGE04
      Обозначения на рисунке
      *a

      Вид спереди разъема со стороны жгута проводов:

      (к ЭБУ системы противоскольжения)

      Измерьте напряжение в соответствии со значениями, приведенными в таблице.

      Номинальное напряжение
      Подключение диагностического прибора Положение переключателя Заданные условия
      A6-34 (IG1) - масса Зажигание включено 11-14 В

    NG
    OK
  2. ПРОВЕРЬТЕ ЖГУТ ПРОВОДОВ И РАЗЪЕМ (КОНТАКТ GND1)


    1. Отсоедините разъем A6 ЭБУ системы противоскольжения.

    2. Измерьте сопротивление в соответствии со значениями, приведенными в таблице ниже.

      Номинальное сопротивление
      Подключение диагностического прибора Условие Заданные условия
      A6-1 (GND1) - масса Всегда Менее 1 Ом

    NG
    OK
  3. СНОВА ПРОВЕРЬТЕ DTC


    1. Подсоедините разъем ЭБУ системы противоскольжения.

    2. Сбросьте коды DTC (см. стр. Click here).

    3. Запустите двигатель.

    4. Совершите поездку на автомобиле со скоростью не менее 20 км/час (12 миль в час) длительностью 30 с или более.

    5. Проверьте, выводится ли тот же DTC (см. стр. Click here).

      Результат
      Результат Перейти к
      Коды DTC не отображаются А
      Код DTC отображается B

    А
    B