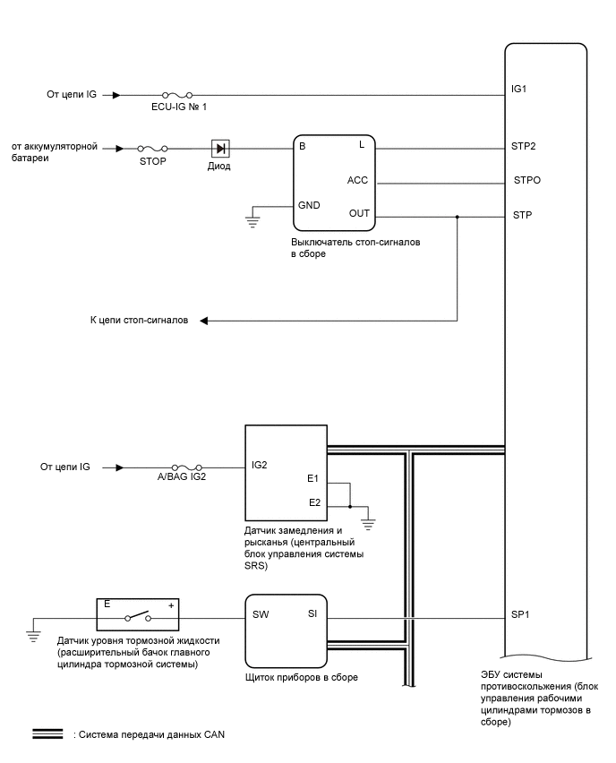
СИСТЕМА КУРСОВОЙ УСТОЙЧИВОСТИ (для моделей с вакуумным усилителем тормозной системы) СХЕМА СИСТЕМЫ

B001CZFE01
B001EA3E02
B001ESJE01
*1 Датчик нагрузки на педаль тормоза (педаль тормоза с датчиком в сборе)
*2 Выключатель VSC OFF
*3 ЭБУ системы противоскольжения (блок управления рабочими цилиндрами тормозов в сборе)
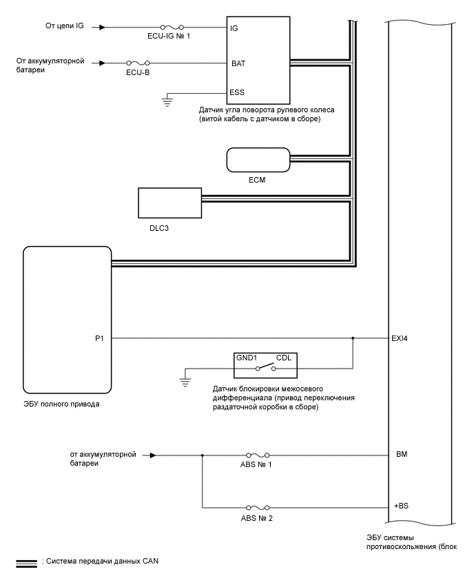
B001FJZE04
Таблица обмена данными
Передающий ЭБУ (передатчик) Принимающий ЭБУ Сигнал Метод передачи данных
ЭБУ системы противоскольжения (блок управления рабочими цилиндрами тормозов в сборе) Датчик угла поворота рулевого колеса (витой кабель в сборе) Сигнал запроса для датчика угла поворота рулевого колеса Мультиплексная шина CAN
Датчик угла поворота рулевого колеса (витой кабель в сборе) ЭБУ системы противоскольжения (блок управления рабочими цилиндрами тормозов в сборе) Сигнал датчика угла поворота рулевого колеса Мультиплексная шина CAN
ЭБУ системы противоскольжения (блок управления рабочими цилиндрами тормозов в сборе) Датчик замедления и рысканья (блок управления системы SRS в сборе) Сигнал запроса об ускорении и рыскании Мультиплексная шина CAN
Датчик замедления и рысканья (блок управления системы SRS в сборе) ЭБУ системы противоскольжения (блок управления рабочими цилиндрами тормозов в сборе) Сигнал замедления и рысканья Мультиплексная шина CAN
ЭБУ системы противоскольжения (блок управления рабочими цилиндрами тормозов в сборе) ECM
  • Сигнал данных VSC

  • Сигнал запроса о крутящем моменте двигателя

  • Идентификационный сигнал управления тормозами

  • Сигнал частоты вращения колеса

Мультиплексная шина CAN
ECM ЭБУ системы противоскольжения (блок управления рабочими цилиндрами тормозов в сборе)
  • Сигнал положения дроссельной заслонки

  • Сигнал частоты вращения коленчатого вала двигателя

  • Сигнал крутящего момента двигателя

  • Сигнал положения педали акселератора

  • Сигнал датчика температуры воздуха на впуске

  • Сигнал положения рычага переключения передач

  • Данные о типе двигателя

  • Данные трансмиссии

Мультиплексная шина CAN
ЭБУ системы противоскольжения (блок управления рабочими цилиндрами тормозов в сборе) Щиток приборов в сборе Сигнал контрольной лампы/индикатора Мультиплексная шина CAN
ЭБУ полного привода ЭБУ системы противоскольжения (блок управления рабочими цилиндрами тормозов в сборе)
  • Сигнал состояния L4

  • Сигнал неисправности привода переключения раздаточной коробки

Мультиплексная шина CAN