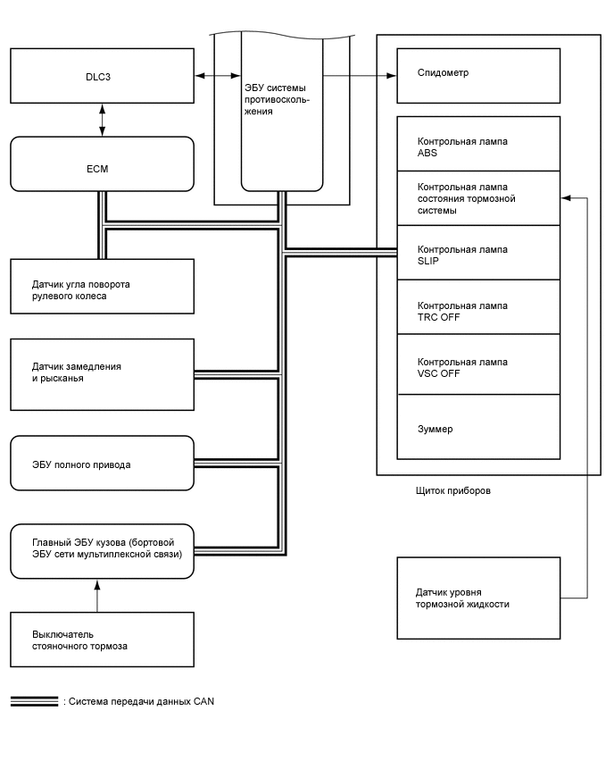
СИСТЕМА КУРСОВОЙ УСТОЙЧИВОСТИ (для моделей с вакуумным усилителем тормозной системы) СХЕМА СИСТЕМЫ

A01XMK7E02
A01XLDKE02
Таблица обмена данными
Передающий ЭБУ (передатчик) Принимающий ЭБУ Сигнал Метод передачи данных
ЭБУ системы противоскольжения Датчик угла поворота рулевого колеса Сигнал запроса для датчика угла поворота рулевого колеса Мультиплексная шина CAN
Датчик угла поворота рулевого колеса ЭБУ системы противоскольжения Сигнал датчика угла поворота рулевого колеса Мультиплексная шина CAN
ЭБУ системы противоскольжения Датчик замедления и рысканья Сигнал запроса об ускорении и рыскании Мультиплексная шина CAN
Датчик замедления и рысканья ЭБУ системы противоскольжения Сигнал замедления и рысканья Мультиплексная шина CAN
ЭБУ системы противоскольжения ECM
  • Сигнал данных VSC

  • Сигнал запроса о крутящем моменте двигателя

  • Идентификационный сигнал управления тормозами

  • Сигнал частоты вращения колеса

Мультиплексная шина CAN
ECM ЭБУ системы противоскольжения
  • Сигнал положения дроссельной заслонки

  • Сигнал частоты вращения коленчатого вала двигателя

  • Сигнал крутящего момента двигателя

  • Сигнал положения педали акселератора

  • Сигнал датчика температуры воздуха на впуске

  • Сигнал положения рычага переключения передач

  • Данные о типе двигателя

  • Данные трансмиссии

Мультиплексная шина CAN
ЭБУ системы противоскольжения Щиток приборов
  • Сигнал контрольной лампы/индикатора

  • Сигнал запроса включения зуммера

Мультиплексная шина CAN
ЭБУ полного привода ЭБУ системы противоскольжения
  • Сигнал состояния L4

  • Сигнал неисправности привода переключения раздаточной коробки

Мультиплексная шина CAN