ОПИСАНИЕ
При управлении переключателем выбора типа местности (переключателем модуля центральной консоли) включается режим выбора типа местности, и загорается контрольная лампа выбора типа местности.
После выбора типа местности на мультиинформационном дисплее с помощью селектора режима выбора типа местности (модуль переключателей центральной консоли) система оптимизирует управление дроссельной заслонкой и регулировку давления тормозной жидкости для колес, которые пробуксовывают при разгоне, что позволяет распределять мощность, теряемую при пробуксовке во время разгона, между всеми 4 колесами.
Во время работы системы мигает контрольная лампа SLIP.
Система работоспособна в следующих условиях:
Система курсовой устойчивости исправна.
Система не находится в режиме VSC OFF или TRC OFF.
Система Crawl не работает.
Рычаг переключения передач не установлен в положение P или N.
Раздаточная коробка установлена в положение L4.
В случае неисправности системы выбора типа местности отображается сообщение на мультиинформационном дисплее.
Для отображения режима выбора типа местности на мультиинформационном дисплее ЭБУ переключателя помощи при движении передает сигнал отображения экрана режима в щиток приборов в сборе по шине LIN.
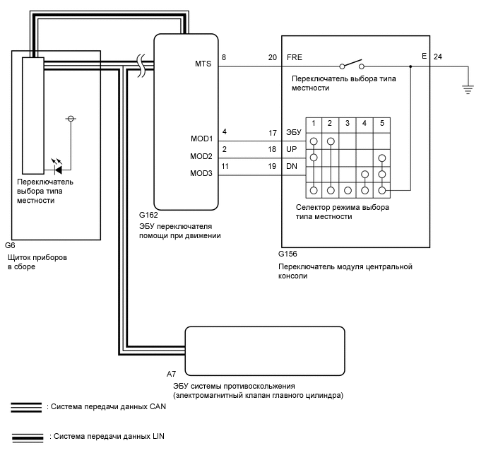
СХЕМА ЭЛЕКТРИЧЕСКИХ СОЕДИНЕНИЙ
ПРЕДОСТЕРЕЖЕНИЕ / ПРИМЕЧАНИЕ / УКАЗАНИЕ
Note
При замене ЭБУ системы противоскольжения (электромагнитного клапана главного цилиндра) выполните калибровку (см. стр. Click here).
ПОРЯДОК ВЫПОЛНЕНИЯ
ПРОВЕРЬТЕ ЛИНИЮ ПЕРЕДАЧИ ДАННЫХ CAN
Выключите зажигание.
Подсоедините портативный диагностический прибор к DLC3.
Установите замок зажигания в положение ON (ВКЛ).
Включите портативный диагностический прибор.
Выберите "CAN Bus Check" (проверка шины CAN) в меню "System Selection" и следуйте подсказкам на экране, чтобы проверить шину CAN (для моделей с левосторонним рулевым управлением: см. стр. , для моделей с правосторонним рулевым управлением: см. стр. Click here).
| OK |
|---|
| "CAN Bus Check" показывает, что неисправности CAN отсутствуют. |
| Результат | Перейти К |
|---|---|
| OK | А |
| NG (для моделей с левосторонним рулевым управлением) | B |
| NG (для моделей с правосторонним рулевым управлением) | C |
| B |
|
ПЕРЕЙДИТЕ К РАЗДЕЛУ "СИСТЕМА ПЕРЕДАЧИ ДАННЫХ CAN" (ПОИСК НЕИСПРАВНОСТЕЙ В СИСТЕМАХ, УПРАВЛЯЕМЫХ ЭБУ) (см. стр. Click here) |
| C |
|
ПЕРЕЙДИТЕ К РАЗДЕЛУ "СИСТЕМА ПЕРЕДАЧИ ДАННЫХ CAN" (ПОИСК НЕИСПРАВНОСТЕЙ В СИСТЕМАХ, УПРАВЛЯЕМЫХ ЭБУ) (см. стр. Click here) |
| А |
|
ПРОВЕРЬТЕ ЛИНИЮ ПЕРЕДАЧИ ДАННЫХ LIN
Проверьте работоспособность системы передачи данных LIN с помощью GTS.
| Результат | Следующий шаг |
|---|---|
| DTC для LIN не выводится | А |
| DTC для LIN выводится | B |
| B |
|
ПЕРЕЙДИТЕ К РАЗДЕЛУ "СИСТЕМА ПЕРЕДАЧИ ДАННЫХ LIN" (ПОИСК НЕИСПРАВНОСТЕЙ В СИСТЕМАХ, УПРАВЛЯЕМЫХ ЭБУ) (см. стр. Click here) |
| А |
|
ПРОВЕРЬТЕ DTC
Проверьте коды DTC (см. стр. Click here).
| Результат | Перейти к |
|---|---|
| DTC не выводится | А |
| DTC выводится | B |
| B |
|
ВЫПОЛНИТЕ РЕМОНТ ЦЕПЕЙ В СООТВЕТСТВИИ С ВЫВЕДЕННЫМИ КОДАМИ DTC (см. стр. Click here) |
| А |
|
СНИМИТЕ ПОКАЗАНИЯ GTS (OFF-ROAD GUIDANCE SWITCH И DIAL SWITCH SIGNAL)
Выключите зажигание.
Подключите GTS к DLC3.
Установите замок зажигания в положение ON (ВКЛ).
Включите GTS.
Войдите в следующие меню: Body Electrical / D-SEAT SW / Data List.
Проверьте работу переключателя выбора типа местности (модуль переключателей центральной консоли) и селектора режима выбора типа местности (модуль переключателей центральной консоли) в режиме Data List.
| Информация на дисплее прибора | Измеряемая величина / диапазон измерения | Нормальное состояние | Замечание по диагностике |
|---|---|---|---|
| Off-road Guidance Switch | Переключатель выбора типа местности / ON (ВКЛ) или OFF (ВЫКЛ) | ON (ВКЛ): Переключатель во включенном положении OFF (ВЫКЛ): переключатель в выключенном состоянии |
- |
| Dial Switch Signal 1 | Сигнал 1 переключателя выбора скорости системы Crawl / селектора режима выбора типа местности / ON (ВКЛ) или OFF (ВЫКЛ) | Включается и выключается в соответствии с таблицей комбинаций ВКЛ/ВЫКЛ (см. стр. Click here) |
- |
| Dial Switch Signal 2 | Сигнал 2 переключателя выбора скорости системы Crawl / селектора режима выбора типа местности / ON (ВКЛ) или OFF (ВЫКЛ) | - | |
| Dial Switch Signal 3 | Сигнал 3 переключателя выбора скорости системы Crawl / селектора режима выбора типа местности / ON (ВКЛ) или OFF (ВЫКЛ) | - |
| OK |
|---|
| Показания GTS изменяются в соответствии с управлением переключателем выбора типа местности (модуль переключателей центральной консоли) и селектором режима выбора типа местности (модуль переключателей центральной консоли). |
| NG |
|
ПРОВЕРЬТЕ ЖГУТ ПРОВОДОВ И РАЗЪЕМ (МОДУЛЬ ПЕРЕКЛЮЧАТЕЛЕЙ ЦЕНТРАЛЬНОЙ КОНСОЛИ – ЭБУ ПЕРЕКЛЮЧАТЕЛЯ ПОМОЩИ ПРИ ДВИЖЕНИИ) Click here |
| OK |
|
ПРОВЕРЬТЕ ЩИТОК ПРИБОРОВ В СБОРЕ
Выполните диагностику щитка приборов в режиме Active Test с помощью GTS (см. стр. Click here).
| OK |
|---|
| Контрольная лампа выбора типа местности включается и выключается в соответствии с командами активной диагностики. |
| Результат | Следующий шаг |
|---|---|
| NG | A |
| OK (для моделей с левосторонним рулевым управлением) | B |
| OK (для моделей с правосторонним рулевым управлением) | C |
| A |
|
ПЕРЕЙДИТЕ К РАЗДЕЛУ "СИСТЕМА ИЗМЕРИТЕЛЬНЫХ ПРИБОРОВ И ИНДИКАТОРОВ" (ПРОЦЕДУРА ПОИСКА НЕИСПРАВНОСТЕЙ) (см. стр. Click here) |
| B |
|
ЗАМЕНИТЕ ЭЛЕКТРОМАГНИТНЫЙ КЛАПАН ГЛАВНОГО ЦИЛИНДРА (см. стр. Click here) |
| C |
|
ЗАМЕНИТЕ ЭЛЕКТРОМАГНИТНЫЙ КЛАПАН ГЛАВНОГО ЦИЛИНДРА (см. стр. Click here) |
ПРОВЕРЬТЕ ЖГУТ ПРОВОДОВ И РАЗЪЕМ (МОДУЛЬ ПЕРЕКЛЮЧАТЕЛЕЙ ЦЕНТРАЛЬНОЙ КОНСОЛИ – ЭБУ ПЕРЕКЛЮЧАТЕЛЯ ПОМОЩИ ПРИ ДВИЖЕНИИ)
Отсоедините разъем G156 модуля переключателей центральной консоли.
Отсоедините разъем G162 ЭБУ переключателя помощи при движении.
Измерьте сопротивление в соответствии со значениями, приведенными в таблице ниже.
| Номинальное сопротивление | ||||||||||||||||||||||||||||||
|---|---|---|---|---|---|---|---|---|---|---|---|---|---|---|---|---|---|---|---|---|---|---|---|---|---|---|---|---|---|---|
|
| NG |
|
ОТРЕМОНТИРУЙТЕ ИЛИ ЗАМЕНИТЕ ЖГУТ ПРОВОДОВ ИЛИ РАЗЪЕМ |
| OK |
|
ПРОВЕРЬТЕ МОДУЛЬ ПЕРЕКЛЮЧАТЕЛЕЙ ЦЕНТРАЛЬНОЙ КОНСОЛИ
Снимите модуль переключателей центральной консоли (см. стр. Click here).
Проверьте переключатель выбора типа местности (модуль переключателей центральной консоли) и селектор режима выбора типа местности (модуль переключателей центральной консоли) (см. стр. Click here).
| OK |
|
ЗАМЕНИТЕ ЭБУ ПЕРЕКЛЮЧАТЕЛЯ ПОМОЩИ ПРИ ДВИЖЕНИИ (см. стр. Click here) |
| NG |
|
ЗАМЕНИТЕ МОДУЛЬ ПЕРЕКЛЮЧАТЕЛЕЙ ЦЕНТРАЛЬНОЙ КОНСОЛИ (см. стр. Click here) |