СИСТЕМА КУРСОВОЙ УСТОЙЧИВОСТИ (для моделей с гидравлическим усилителем тормозной системы), Diagnostic DTC:C1241

Код DTC Наименование DTC
C1241 Низкое напряжение питания

ОПИСАНИЕ

Если напряжение на контакте IG1 находится в диапазоне регистрации DTC вследствие неисправностей узлов, например, цепи аккумуляторной батареи и генератора, сохраняется этот DTC.

Код DTC Условие обнаружения DTC Неисправный участок
C1241

Выполняется любое из следующих условий:

1. Оба следующих условия сохраняются в течение 10 с или более.


  • Скорость автомобиля выше 3 км/час (2 мили в час).

  • Напряжение на контакте IG1 ниже 9,5 В.

2. Все следующие условия сохраняются в течение 0,2 с или более.


  • Реле электромагнитного клапана остается включенным.

  • Напряжение на контакте IG1 ниже 9,5 В.

  • Контакт реле размокнут.


  • Аккумуляторная батарея

  • Предохранитель ECU-IG № 1

  • Система зарядки

  • Жгут или разъем

  • Электромагнитный клапан главного цилиндра (ЭБУ системы противоскольжения)

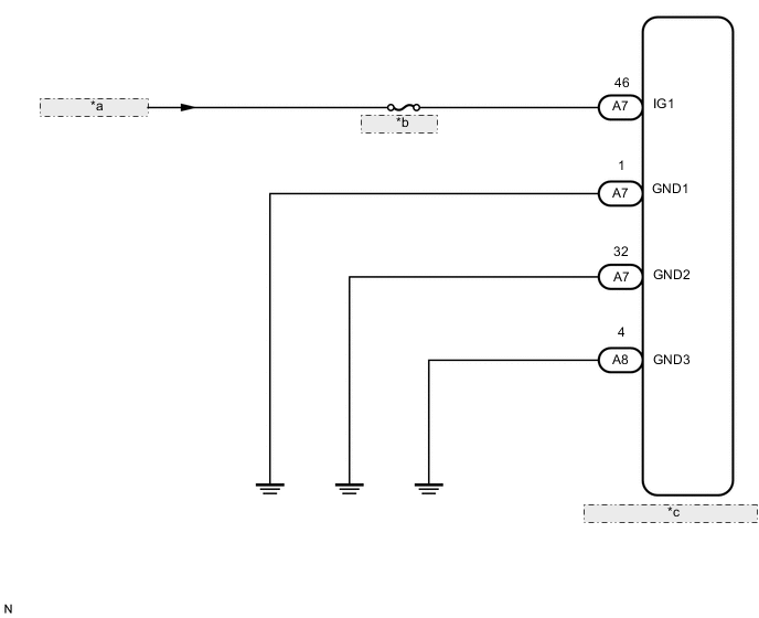
СХЕМА ЭЛЕКТРИЧЕСКИХ СОЕДИНЕНИЙ

B001E96E25
*a От цепи IG1
*b ECU-IG № 1
*c Электромагнитный клапан главного цилиндра (ЭБУ системы противоскольжения)

ПРЕДОСТЕРЕЖЕНИЕ / ПРИМЕЧАНИЕ / УКАЗАНИЕ

Note


  • При замене электромагнитного клапана главного цилиндра выполните калибровку (см. стр. Click here).

  • Перед выполнением следующей процедуры проверки проверьте предохранители цепей, относящихся к данной системе.

ПОРЯДОК ВЫПОЛНЕНИЯ


  1. СНИМИТЕ ПОКАЗАНИЯ ПОРТАТИВНОГО ДИАГНОСТИЧЕСКОГО ПРИБОРА (ЗНАЧЕНИЕ НАПРЯЖЕНИЯ НА КОНТАКТЕ IG1)


    1. Подсоедините портативный диагностический прибор к DLC3.

    2. Установите замок зажигания в положение ON (ВКЛ).

    3. Включите портативный диагностический прибор.

    4. Запустите двигатель.

    5. Войдите в следующие меню: Chassis / ABS/VSC/TRC / Data List.

      ABS / VSC / TRC
      Информация на дисплее прибора Измеряемая величина / диапазон измерения Нормальное состояние Замечание по диагностике
      IG1 Voltage Value Напряжение IG1 / мин.: 0,00 В, макс.: 20,00 В Замок зажигания в положении ON (ВКЛ): 11 – 14 В -
    6. Проверьте выходное напряжение ЭБУ системы противоскольжения, отображаемое на портативном диагностическом приборе.

      OK
      Выходное напряжение на портативном диагностическом приборе находится в диапазоне 11-14 В.

    NG
    OK
  2. СНОВА ПРОВЕРЬТЕ DTC


    1. Сбросьте коды DTC (см. стр. Click here).

    2. Проверьте, выводятся ли прежние коды DTC (см. стр. Click here).

      Tech Tips

      Перед повторной проверкой DTC установите на место датчики, разъемы и пр., и верните автомобиль в прежнее состояние.

      Результат
      Результат Перейти к
      DTC выводятся (для моделей с левосторонним рулевым управлением) А
      DTC выводятся (для моделей с правосторонним рулевым управлением) B
      DTC не выводится (при выполнении поиска неисправностей в соответствии с таблицей диагностических кодов неисправностей) C
      DTC не выводится (при выполнении поиска неисправностей в соответствии с таблицей признаков неисправностей) D

    А
    B
    C
    D
  3. ПРОВЕРЬТЕ НАПРЯЖЕНИЕ НА КОНТАКТЕ (IG1)


    1. Отсоедините разъем A7 ЭБУ системы противоскольжения.

    2. B001HVGE02
      Обозначения на рисунке
      *a

      Вид спереди разъема со стороны жгута проводов:

      (к ЭБУ системы противоскольжения)

      Измерьте напряжение в соответствии со значениями, приведенными в таблице.

      Номинальное напряжение
      Подключение диагностического прибора Положение переключателя Заданные условия
      A7-46 (IG1) - масса Зажигание включено 11-14 В

    NG
    OK
  4. ПРОВЕРЬТЕ ЖГУТ ПРОВОДОВ И РАЗЪЕМ (КОНТАКТЫ GND1, GND2 И GND3)


    1. Отсоедините разъемы A7 и A8 ЭБУ системы противоскольжения.

    2. Измерьте сопротивление в соответствии со значениями, приведенными в таблице ниже.

      Номинальное сопротивление
      Подключение диагностического прибора Условие Заданные условия
      A7-1 (GND1) - масса Всегда Менее 1 Ом
      A7-32 (GND2) - масса Всегда Менее 1 Ом
      A8-4 (GND3) - масса Всегда Менее 1 Ом

    NG
    OK
  5. СНОВА ПРОВЕРЬТЕ DTC


    1. Сбросьте коды DTC (см. стр. Click here).

    2. Проверьте, выводятся ли прежние коды DTC (см. стр. Click here).

      Tech Tips

      Перед повторной проверкой DTC установите на место датчики, разъемы и пр., и верните автомобиль в прежнее состояние.

      Результат
      Результат Следующий шаг
      DTC выводятся (для моделей с левосторонним рулевым управлением) А
      DTC выводятся (для моделей с правосторонним рулевым управлением) B
      DTC не выводится (при выполнении поиска неисправностей в соответствии с таблицей диагностических кодов неисправностей) C
      DTC не выводится (при выполнении поиска неисправностей в соответствии с таблицей признаков неисправностей) D

    А
    B
    C
    D