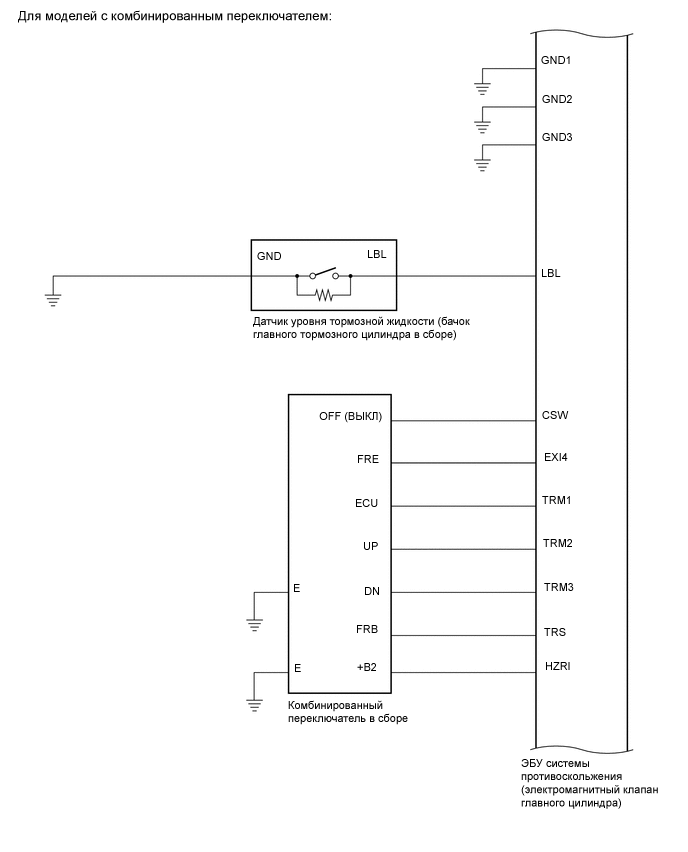
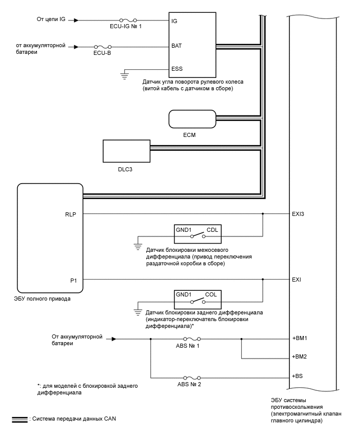
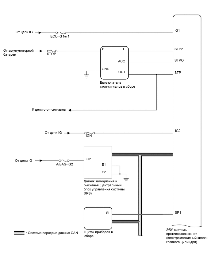
СИСТЕМА КУРСОВОЙ УСТОЙЧИВОСТИ (для моделей с гидравлическим усилителем тормозной системы) СХЕМА СИСТЕМЫ

B001DIBE01
B001EGIE01
B001D7SE01
B001FKSE01
B001FJZE01
Таблица обмена данными
Передатчик Приемник Сигнал Линия
ECM ЭБУ системы противоскольжения (электромагнитный клапан главного цилиндра)
  • Сигнал частоты вращения коленчатого вала двигателя

  • Сигнал положения педали акселератора

  • Сигнал температуры воздуха на впуске

  • Сигнал положения рычага переключения передач

Мультиплексная шина CAN
ЭБУ системы противоскольжения (электромагнитный клапан главного цилиндра) ECM
  • Сигнал замедления и рысканья

  • Сигнал данных VSC

  • Сигнал частоты вращения колеса

Мультиплексная шина CAN
ЭБУ системы противоскольжения (электромагнитный клапан главного цилиндра) Щиток приборов в сборе
  • Сигнал контрольной лампы/индикатора

  • Сигнал скорости автомобиля

  • Сигнал запроса включения зуммера

Мультиплексная шина CAN
ЭБУ полного привода ЭБУ системы противоскольжения (электромагнитный клапан главного цилиндра) Сигнал состояния L4 Мультиплексная шина CAN
Датчик угла поворота рулевого колеса (витой кабель с датчиком в сборе) ЭБУ системы противоскольжения (электромагнитный клапан главного цилиндра) Сигнал угла поворота рулевого колеса Мультиплексная шина CAN