ACTIVE STABILIZER SUSPENSION SYSTEM, Diagnostic DTC:C1915, C1920, C193C

DTC Code DTC Name
C1915 Rear PIG Power Supply Voltage
C1920 PIG Wire Harness Malfunction
C193C Front PIG Power Supply Voltage

DESCRIPTION

When the PIG power supply (46 V) of the front active stabilizer control ECU and the rear active stabilizer control ECU is not detected, and an irregular voltage is detected, these DTCs are stored. As the power steering converter supplies power to the power steering system in addition to the front and rear active stabilizer control actuators, it is possible for the PIG power supply (46 V) to be cut off as a result of a malfunction in the power steering system. During the initial check that occurs immediately after turning the power switch ON (READY), the condition of the power steering converter is determined. If there is a malfunction, DTC C1915 or C193C is stored.

DTC Code Detection Condition Trouble Area
C1915

When one of following conditions is met:


  • During initial check immediately after turning power switch ON (READY), power steering converter condition check does not complete after 30 seconds have elapsed.

  • After initial check completes normally, PIG voltage of rear active stabilizer control ECU is 36 V or less for 1 minute.

  • After initial check completes normally, PIG voltage of rear active stabilizer control ECU is 52 V or more for 1 minute.


  • RR-IG1 fuse

  • D-IG1-3 fuse (for LHD)

  • P-IG1-4 fuse (for RHD)

  • STAB-IG fuse

  • Harness or connector

  • Rear active stabilizer control ECU

  • Front active stabilizer control ECU

  • Power steering converter

C1920

When one of following conditions is met:


  • Open or short in DRSF or DRSR is detected.

  • Open or short in VOT2 is detected.

  • Open or short in WDD3 is detected.

C193C

When one of following conditions is met:


  • During initial check immediately after turning power switch ON (READY), power steering converter condition check does not complete after 30 seconds have elapsed.

  • After initial check completes normally, PIG voltage of front active stabilizer control ECU is 36 V or less for 1 minute.

  • After initial check completes normally, PIG voltage of front active stabilizer control ECU is 52 V or more for 1 minute.

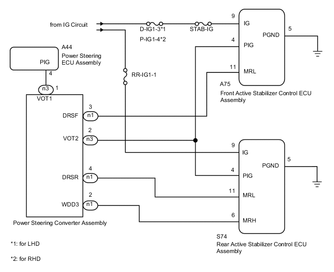
WIRING DIAGRAM

A000TP5E01

PROCEDURE


  1. CHECK CONNECTOR CONNECTION CONDITION


    1. Check that the connectors of the rear active stabilizer control ECU, front active stabilizer control ECU and power steering converter are not loose or disconnected.

      OK
      Connectors are not loose or disconnected

    NG
    OK
  2. CHECK HARNESS AND CONNECTOR (FRONT AND REAR ACTIVE STABILIZER CONTROL ECU - POWER STEERING CONVERTER AND BODY GROUND)

    A000Z4AE02

    1. Turn the power switch OFF.

    2. Disconnect the S74 rear ECU connector.

    3. Disconnect the A75 front ECU connector.

    4. Disconnect the n1 and n3 converter connectors.

    5. Measure the resistance according to the value(s) in the table below.

      Standard resistance
      Tester Connection Condition Specified Condition
      S74-4 (PIG) - n3-2 (VOT2) Always Below 1 Ω
      S74-4 (PIG) - Body ground Always 10 kΩ or higher
      S74-5 (PGND) - Body ground Always Below 1 Ω
      S74-6 (MRH) - n1-2 (WDD3) Always Below 1 Ω
      S74-6 (MRH) - Body ground Always 10 kΩ or higher
      S74-11 (MRL) - n1-4 (DRSR) Always Below 1 Ω
      S74-11 (MRL) - Body ground Always 10 kΩ or higher
      A75-4 (PIG) - n3-2 (VOT2) Always Below 1 Ω
      A75-4 (PIG) - Body ground Always 10 kΩ or higher
      A75-5 (PGND) - Body ground Always Below 1 Ω
      A75-11 (MRL) - n1-3 (DRSF) Always Below 1 Ω
      A75-11 (MRL) - Body ground Always 10 kΩ or higher

    NG
    OK
  3. INSPECT FUSE


    1. Turn the power switch OFF.

    2. Remove the RR-IG1-1 fuse from the luggage room junction block.

    3. Remove the fuse.


      1. for LHD:

        Remove the D-IG1-3 fuse from the main body ECU (driver side junction block).

      2. for RHD:

        Remove the P-IG1-4 fuse from the passenger side junction block.

    4. Remove the STAB-IG fuse from the No. 4 relay block.

    5. Measure the resistance according to the value(s) in the table below.

      Standard resistance
      Tester Connection Condition Specified Condition
      RR-IG1-1 fuse Always Below 1 Ω
      D-IG1-3 fuse Always Below 1 Ω
      P-IG1-4 fuse Always Below 1 Ω
      STAB-IG fuse Always Below 1 Ω

    NG
    OK
  4. CHECK HARNESS AND CONNECTOR (IG VOLTAGE)


    1. Turn the power switch OFF.

    2. Disconnect the S74 rear ECU connector.

    3. Disconnect the A75 front ECU connector.

    4. A000ZFGE02
      *1 Front view of wire harness connector: (to Rear Active Stabilizer Control ECU)
      *2 Front view of wire harness connector: (to Front Active Stabilizer Control ECU)

      Measure the voltage according to the value(s) in the table below.

      Standard voltage
      Tester Connection Switch Condition Specified Condition
      S74-9 (IG) - Body ground Power switch ON (IG) 11 to 14 V
      A75-9 (IG) - Body ground Power switch ON (IG) 11 to 14 V

    NG
    OK
  5. CHECK DTC (POWER STEERING SYSTEM)


    1. Turn the power switch OFF.

    2. Connect the intelligent tester to the DLC3.

    3. Turn the power switch ON (READY) and the tester ON.

    4. Check if power steering system DTC C1568 is output Click here.

      Result
      Result Proceed to
      DTC is output A
      DTC is not output B

    B
    A
  6. CHECK HARNESS AND CONNECTOR (POWER STEERING CONVERTER - POWER STEERING ECU)


    1. Turn the power switch OFF.

    2. Disconnect the n3 converter connector.

    3. A000VPJE01
      *1 Front view of wire harness connector: (to Power Steering Converter)
      *2 Front view of wire harness connector: (to Power Steering ECU)

      Disconnect the A44 power steering ECU connector.

    4. Measure the resistance according to the value(s) in the table below.

      Standard resistance
      Tester Connection Condition Specified Condition
      n3-1 (VOT1) - A44-4 (PIG) Always Below 1 Ω
      n3-1 (VOT1) - Body ground Always 10 kΩ or higher

    NG
    OK
  7. REPLACE FRONT ACTIVE STABILIZER CONTROL ECU


    1. Turn the power switch OFF.

    2. Replace the front active stabilizer control ECU with a new one Click here.


    NEXT
  8. CLEAR DTC


    1. Turn the power switch OFF.

    2. Connect the intelligent tester to the DLC3.

    3. Clear the DTCs Click here.


    NEXT
  9. CHECK DTC


    1. Turn the power switch OFF.

    2. Connect the intelligent tester to the DLC3

    3. Turn the power switch ON (READY) and wait 30 seconds or more. Then check for DTCs Click here.

      Result
      Result Proceed to
      DTC output A
      DTC not output B

    B
    A
  10. REPLACE REAR ACTIVE STABILIZER CONTROL ECU


    1. Turn the power switch OFF.

    2. Replace the new front active stabilizer control ECU with the originally installed front active stabilizer control ECU Click here.

    3. Replace the rear active stabilizer control ECU with a new one Click here.

      Tech Tips

      The front active stabilizer control ECU and rear active stabilizer control ECU are identical.


    NEXT
  11. CLEAR DTC


    1. Turn the power switch OFF.

    2. Connect the intelligent tester to the DLC3.

    3. Clear the DTCs Click here.


    NEXT
  12. CHECK DTC


    1. Turn the power switch OFF.

    2. Connect the intelligent tester to the DLC3.

    3. Turn the power switch ON (READY) and wait 30 seconds or more. Then check for DTCs Click here.

      Result
      Result Proceed to
      DTC output A
      DTC not output B

    A
    B