AIR SUSPENSION SYSTEM, Diagnostic DTC:C1711, C1712, C1713, C1714

DTC Code DTC Name
C1711 Front Height Control Sensor RH Circuit Malfunction
C1712 Front Height Control Sensor LH Circuit Malfunction
C1713 Rear Height Control Sensor RH Circuit Malfunction
C1714 Rear Height Control Sensor LH Circuit Malfunction

DESCRIPTION

The height control sensor changes its resistance value based on changes in vehicle height. The suspension control ECU outputs a fixed voltage of 5 V to the height control sensor's SHB terminal. If the sensor's resistance value changes, the sensor's voltage value changes accordingly. The suspension control ECU then inputs the voltage value from the sensor to detect the vehicle height change.

DTC No. Detection Condition Trouble Area
C1711 With the power switch ON (IG), a voltage of 4.7 V or more, or 0.3 V or less at front height control sensor RH is detected for 1 second.
  • Harness or connector

  • Front height control sensor RH

  • Suspension control ECU

C1712 With the power switch ON (IG), a voltage of 4.7 V or more, or 0.3 V or less at front height control sensor LH is detected for 1 second.
  • Harness or connector

  • Front height control sensor LH

  • Suspension control ECU

C1713 With the power switch ON (IG), a voltage of 4.7 V or more, or 0.3 V or less at rear height control sensor RH is detected for 1 second.
  • Harness or connector

  • Rear height control sensor RH

  • Suspension control ECU

C1714 With the power switch ON (IG), a voltage of 4.7 V or more, or 0.3 V or less at rear height control sensor LH is detected for 1 second.
  • Harness or connector

  • Rear height control sensor LH

  • Suspension control ECU

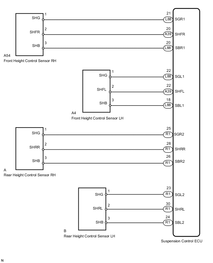
WIRING DIAGRAM

A000VQHE16

CAUTION / NOTICE / HINT

Note


  • Before performing troubleshooting, inspect the connectors of related circuits.

  • If DTC C1782 (Power Source Voltage Malfunction) is output at the same time, perform troubleshooting for C1782 first Click here.

  • Before replacing the suspension control ECU, perform all of the following again: 1) symptom simulation Click here; 2) DTC inspection; and 3) intelligent tester inspection (Data List or Active Test). If no malfunctions are found in other areas, replace the suspension control ECU.

  • If the suspension control ECU or height control sensor is replaced, the vehicle height offset calibration must be performed Click here.

PROCEDURE


  1. INSPECT HEIGHT CONTROL SENSOR


    1. Check the front height control sensor.


      1. Remove the front height control sensor RH or front height control sensor LH Click here.

        Note

        Do not drop the height control sensor. If it is dropped, replace it with a new one.

        A000WX9E01
      2. Connect 3 1.5 V dry cell batteries in series.

      3. Connect the positive (+) end of the batteries to terminal 3 (SHB) of the height control sensor and the negative (-) end of the batteries to terminal 1 (SHG). While slowly moving the sensor's link up and down, measure the voltage between terminal 2 (SHFR*1 or SHFL*2) and terminal 1 (SHG).

        Tech Tips

        *1: for RH

        *2: for LH

      4. Measure the voltage according to the value(s) in the table below.

        Standard voltage
        for RH
        Tester Connection Condition Specified Condition
        2 (SHFR) - 1 (SHG) Max. HI Approx. 4.1 V
        Normal Approx. 2.25 V
        Min. LO Approx. 0.45 V
        for LH
        Tester Connection Condition Specified Condition
        2 (SHFL) - 1 (SHG) Max. HI Approx. 4.1 V
        Normal Approx. 2.25 V
        Min. LO Approx. 0.45 V

        Note

        Do not apply a voltage of higher than 6 V.

    2. Check the rear height control sensor.


      1. Remove the rear height control sensor RH or rear height control sensor LH Click here.

        Note

        Do not drop the height control sensor. If it is dropped, replace it with a new one.

        A000Z0KE02
      2. Connect 3 1.5 V dry cell batteries in series.

      3. Connect the positive (+) end of the batteries to terminal 3 (SHB) of the height control sensor and the negative (-) end of the batteries to terminal 1 (SHG). While slowly moving the sensor's link up and down, measure the voltage between terminal 2 (SHRR*1 or SHRL*2) and terminal 1 (SHG).

        Tech Tips

        *1: for RH

        *2: for LH

      4. Measure the voltage according to the value(s) in the table below.

        Standard voltage
        for RH
        Tester Connection Condition Specified Condition
        2 (SHRR) - 1 (SHG) Max. HI Approx. 4.1 V
        Normal Approx. 2.25 V
        Min. LO Approx. 0.45 V
        for LH
        Tester Connection Condition Specified Condition
        2 (SHRL) - 1 (SHG) Max. HI Approx. 4.1 V
        Normal Approx. 2.25 V
        Min. LO Approx. 0.45 V

        Note

        Do not apply a voltage of higher than 6 V.

      Result
      Result Proceed to
      OK A
      Front height control sensor RH malfunction B
      Front height control sensor LH malfunction C
      Rear height control sensor RH malfunction D
      Rear height control sensor LH malfunction E

    B
    C
    D
    E
    A
  2. CHECK HARNESS AND CONNECTOR (HEIGHT CONTROL SENSOR - SUSPENSION CONTROL ECU)


    1. Check the front height control sensor RH harness and connector (when DTC C1711 is output).


      1. Turn the power switch OFF.

      2. Disconnect the A39 and L88 ECU connectors.

      3. Disconnect the A54 sensor connector.

      4. Measure the resistance according to the value(s) in the table below.

        A000XEEE02
        *1 Rear view of wire harness connector: (to Suspension Control ECU)
        *2 Front view of wire harness connector: (to Front Height Control Sensor RH)
        *3 SHFR
        *4 20 (SHFR)
        Standard resistance
        Tester Connection Condition Specified Condition
        A54-1 (SHG) - L88-21 (SGR1) Always Below 1 Ω
        A54-2 (SHFR) - A39-20 (SHFR) Always Below 1 Ω
        A54-3 (SHB) - L88-20 (SBR1) Always Below 1 Ω
        A54-1 (SHG) or L88-21 (SGR1) - Body ground Always 10 kΩ or higher
        A54-2 (SHFR) or A39-20 (SHFR) - Body ground Always 10 kΩ or higher
        A54-3 (SHB) or L88-20 (SBR1) - Body ground Always 10 kΩ or higher
    2. Check the front height control sensor LH harness and connector (when DTC C1712 is output).


      1. Turn the power switch OFF.

      2. Disconnect the A39 and L88 ECU connectors.

      3. Disconnect the A4 sensor connector.

      4. Measure the resistance according to the value(s) in the table below.

        A000VJ8E02
        *1 Rear view of wire harness connector: (to Suspension Control ECU)
        *2 Front view of wire harness connector: (to Front Height Control Sensor LH)
        Standard resistance
        Tester Connection Condition Specified Condition
        A4-1 (SHG) - L88-22 (SGL1) Always Below 1 Ω
        A4-2 (SHFL) - A39-22 (SHFL) Always Below 1 Ω
        A4-3 (SHB) - L88-18 (SBL1) Always Below 1 Ω
        A4-1 (SHG) or L88-22 (SGL1) - Body ground Always 10 kΩ or higher
        A4-2 (SHFL) or A39-22 (SHFL) - Body ground Always 10 kΩ or higher
        A4-3 (SHB) or L88-18 (SBL1) - Body ground Always 10 kΩ or higher
    3. Check the rear height control sensor RH harness and connector (when DTC C1713 is output).


      1. Turn the power switch OFF.

      2. Disconnect the R1 ECU connector.

      3. Disconnect the "A" sensor connector.

      4. Measure the resistance according to the value(s) in the table below.

        A000TPRE02
        *1 Rear view of wire harness connector: (to Suspension Control ECU)
        *2 Front view of wire harness connector: (to Rear Height Control Sensor RH)
        *3 Connector "A"
        Standard resistance
        Tester Connection Condition Specified Condition
        "A"-1 (SHG) - R1-25 (SGR2) Always Below 1 Ω
        "A"-2 (SHRR) - R1-28 (SHRR) Always Below 1 Ω
        "A"-3 (SHB) - R1-26 (SBR2) Always Below 1 Ω
        "A"-1 (SHG) or R1-25 (SGR2) - Body ground Always 10 kΩ or higher
        "A"-2 (SHRR) or R1-28 (SHRR) - Body ground Always 10 kΩ or higher
        "A"-3 (SHB) or R1-26 (SBR2) - Body ground Always 10 kΩ or higher
    4. Check the rear height control sensor LH harness and connector (when DTC C1714 is output).


      1. Turn the power switch OFF.

      2. Disconnect the R1 ECU connector.

      3. Disconnect the "B" sensor connector.

      4. Measure the resistance according to the value(s) in the table below.

        A000W60E02
        *1 Rear view of wire harness connector: (to Suspension Control ECU)
        *2 Front view of wire harness connector: (to Rear Height Control Sensor LH)
        *3 Connector "B"
        Standard resistance
        Tester Connection Condition Specified Condition
        "B"-1 (SHG) - R1-23 (SGL2) Always Below 1 Ω
        "B"-2 (SHRL) - R1-30 (SHRL) Always Below 1 Ω
        "B"-3 (SHB) - R1-24 (SBL2) Always Below 1 Ω
        "B"-1 (SHG) or R1-23 (SGL2) - Body ground Always 10 kΩ or higher
        "B"-2 (SHRL) or R1-30 (SHRL) - Body ground Always 10 kΩ or higher
        "B"-3 (SHB) or R1-24 (SBL2) - Body ground Always 10 kΩ or higher
        Result
        Result Proceed to
        NG A
        OK (for LHD) B
        OK (for RHD) C

    A
    B
    C