TOYOTA PARKING ASSIST-SENSOR SYSTEM(w/ Multi-display) SYSTEM DIAGRAM


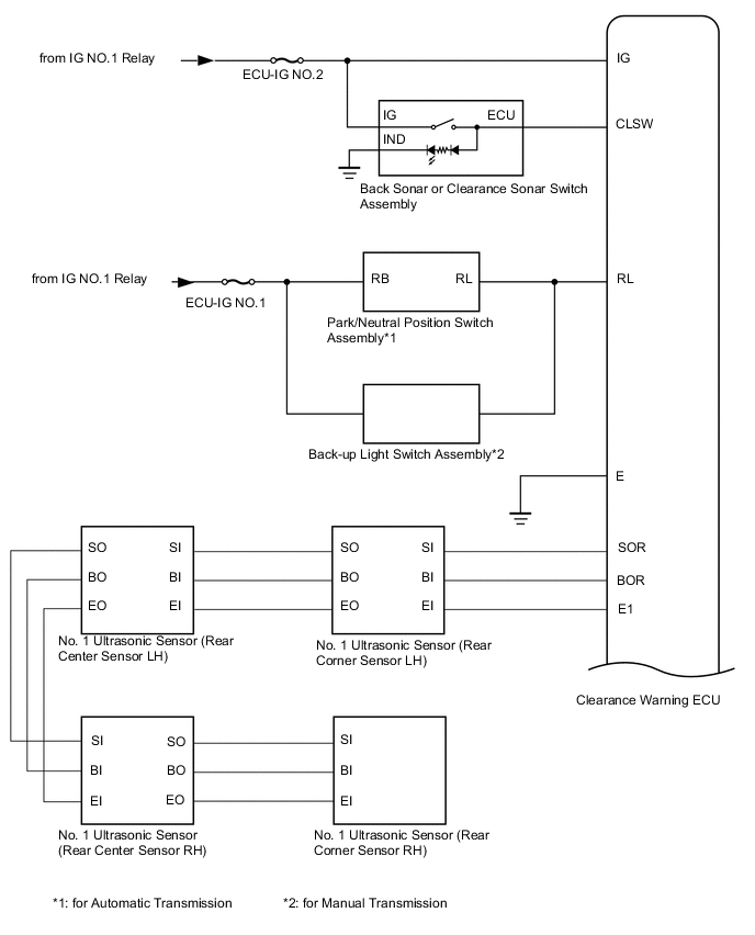
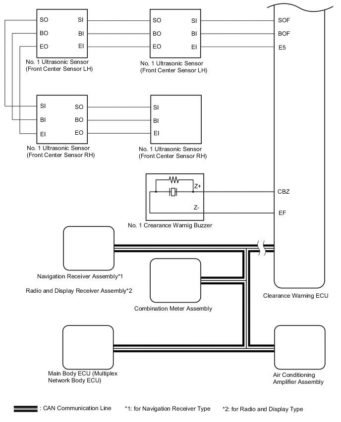
  1. SYSTEM DIAGRAM (for 4 Sensor Type)

    B001H0UE03
    B001DDZE05
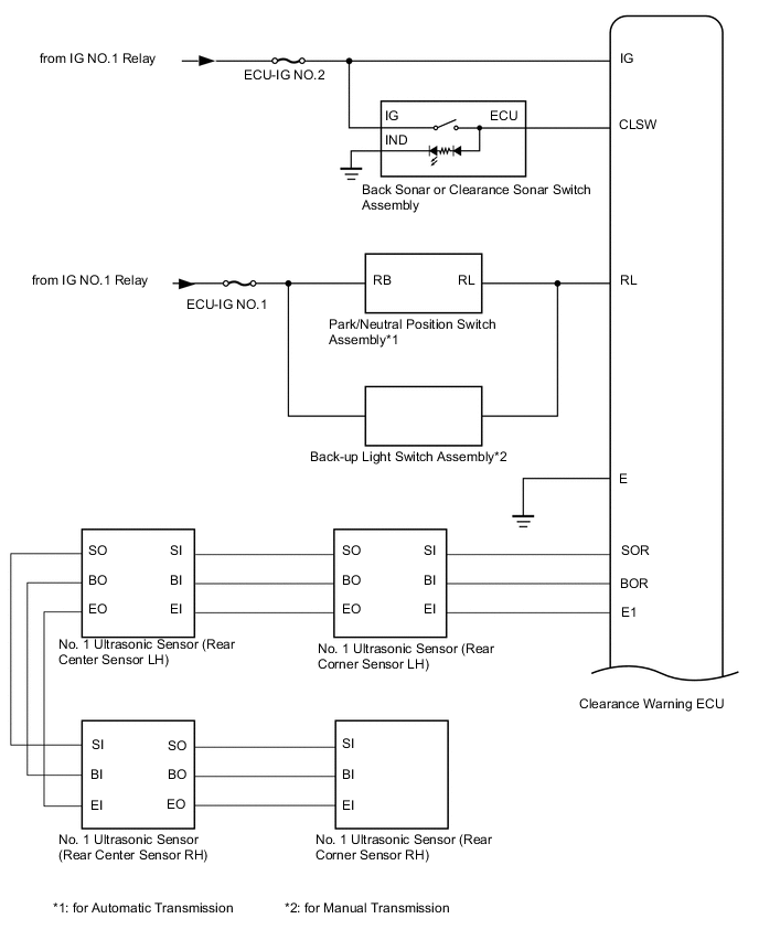
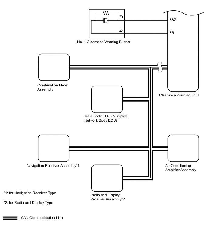
  2. SYSTEM DIAGRAM (for 8 Sensor Type)

    B001H0UE04
    B001DSPE01
    Communication Table
    Sender Receiver Signal Line
    Main Body ECU (Multiplex Network Body ECU) Clearance Warning ECU
    • Destination information

    • Parking brake switch signal*1

    CAN
    Combination Meter Assembly Clearance Warning ECU Vehicle speed CAN
    Air Conditioning Amplifier Assembly Clearance Warning ECU Ambient temperature information CAN
    Clearance Warning ECU Combination Meter Assembly
    • Clearance sonar indicator illumination request

    • Corner sensor information

    • Front center sensor and rear center sensor information

    • Clearance sonar sensor diagnosis

    CAN
    Clearance Warning ECU
    • Navigation Receiver Assembly*2

    • Radio and Display Receiver Assembly*3

    Display signals from the clearance warning ECU which are displayed on the display panel CAN

    • *1: for Manual Transmission

    • *2: for Navigation Receiver Type

    • *3: for Radio and Display Type