СИСТЕМА ИЗМЕРИТЕЛЬНЫХ ПРИБОРОВ И ИНДИКАТОРОВ ОПИСАНИЕ СИСТЕМЫ


  1. ИЗМЕРИТЕЛЬНЫЕ ПРИБОРЫ И СИГНАЛЬНЫЕ / КОНТРОЛЬНЫЕ ЛАМПЫ (для моделей без многофункционального информационного дисплея)

    A01X9L6E01
    Система измерительных приборов и индикаторов
    Параметр / Устройство Описание
    Спидометр На основе сигналов, полученных от датчиков частоты вращения колес, ЭБУ системы противоскольжения рассчитывает скорость автомобиля и передает данные в щиток приборов (CAN).
    Тахометр Щиток приборов получает сигнал скорости от ECM и управляет стрелкой указателя (CAN).
    Одометр/счетчик пути
    • Щиток приборов получает интегрированный импульсный сигнал скорости автомобиля от ЭБУ системы противоскольжения и управляет дисплеем ODO/TRIP. (CAN)

    • Параметры, отображаемые на дисплее ODO/TRIP щитка приборов, изменяются посредством кнопки сброса счетчика пути.

    Указатель уровня топлива Щиток приборов получает данные о количестве топлива от датчика уровня топлива и управляет стрелкой указателя (прямое соединение).
    Указатель температуры охлаждающей жидкости двигателя Щиток приборов получает сигнал температуры охлаждающей жидкости от ECM и управляет стрелкой указателя (CAN).
    Указатель давления масла Щиток приборов получает сигнал частоты вращения коленчатого вала двигателя от ECM (CAN) и получает сигнал давления масла от датчика давления масла (прямое соединение). Затем щиток приборов измеряет эти сигналы и управляет стрелкой указателя.
    Вольтметр Контролирует напряжение IG и соответствующим образом управляет стрелкой указателя (прямое соединение).
    Контрольная лампа / индикатор
    Параметр / Устройство Описание

    Контрольная лампа BEAM

    A01X59A
    Получает сигналы от главного ЭБУ кузова (CAN)

    Контрольная лампа FRONT FOG

    A01X82D
    Контрольная лампа загорается при получении команды на включение контрольной лампы FRONT FOG (CAN).

    Контрольная лампа REAR FOG*1

    A01X8ZJ
    Контрольная лампа загорается при получении команды на включение контрольной лампы REAR FOG (CAN).

    Контрольная лампа A/T OIL TEMP*2

    A01X05H
    Предупреждение отображается при высокой температуре масла (CAN).

    Контрольная лампа A/T P*2

    A01WZAT
    Контрольная лампа загорается при получении сигнала нахождения рычага переключения передач в положении P или выключателя нейтрального положения раздаточной коробки (CAN).

    Контрольная лампа SRS

    A01X2RB
    Получает сигналы неисправности от центрального блока управления системы SRS (CAN)

    Контрольная лампа KEY*4

    A01XAZN
    Контрольная лампа загорается при получении сигнала об отсутствии ключа в салоне (CAN).

    Контрольная лампа DOOR

    A01XB8Y
    Контрольная лампа незакрытой двери загорается при получении сигнала от главного ЭБУ кузова (CAN).

    Контрольная лампа TIRE CARRIER*3

    A01X01C
    Контрольная лампа загорается при получении команды на включение контрольной лампы TIRE CARRIER (прямое соединение).

    Контрольная лампа предупреждения о непристегнутом ремне безопасности водителя

    A01XAKN
    Получает сигнал предупреждения о непристегнутом ремне безопасности водителя от главного ЭБУ кузова (CAN).

    Контрольная лампа BRAKE

    A01X29D

    • Загорается при включении выключателя стояночного тормоза (CAN).

    • Датчик уровня тормозной жидкости во включенном состоянии (прямое соединение).

    • Неисправна система курсовой устойчивости.

    Контрольная лампа CHARGE

    A01X210
    Получает сигналы неисправности от генератора (прямое соединение).

    Контрольная лампа 4LO

    A01X9U2
    Получает сигналы включения 4LO от ЭБУ полного привода (CAN).

    Контрольная лампа ABS

    A01X0I6
    Получает сигналы неисправности от ЭБУ системы противоскольжения (CAN).

    MIL

    A01WZCV
    Получает сигналы неисправности от ЕСМ (прямое соединение).

    Контрольная лампа GLOW*5

    A01X2UY
    Контрольная лампа загорается при получении команды на включение контрольной лампы GLOW (CAN).

    Контрольная лампа OIL LEVEL

    A01X543
    Контрольная лампа загорается при получении сигнала о ненадлежащем уровне масла (прямое соединение).

    Контрольная лампа FUEL

    A01X4P6
    Получает сигналы о недостаточном уровне топлива от датчика уровня топлива (прямое соединение).

    Контрольная лампа FUEL FILTER & SEDIMENTER*5

    A01X75Y
    Контрольная лампа загорается при получении сигнала о засорении топливного фильтра или мигает при получении сигнала неисправности отстойника топлива (прямое соединение).

    Контрольная лампа SLIP*6

    A01WZY6
    Получает сигналы неисправности от ЭБУ системы противоскольжения (CAN).

    Контрольная лампа VSC OFF*6

    A01XBR7
    Контрольная лампа VSC OFF загорается при получении сигнала аварийного состояния VSC (CAN).

    Контрольная лампа круиз-контроля*11

    A01XA5W
    Получает сигнал включения системы круиз-контроля или сигнал неисправности от ECM (CAN).

    Сигнал контрольной лампы левого/правого указателя поворота

    A01X7S1
    Получает сигнал поворота от реле FLASHER (прямое соединение).

    Контрольная лампа WASHER

    A01X068
    Контрольная лампа загорается при получении сигнала о ненадлежащем уровне жидкости стеклоомывателя (прямое соединение).

    Контрольная лампа RSCA OFF*7

    A01X0UO
    Получает сигнал RSCA OFF от центрального блока упарвления системы SRS (прямое соединение).

    Контрольная лампа CRAWL*6

    A01X0S6
    Получает сигнал включения переключателя CRAWL от ЭБУ системы противоскольжения (CAN).

    Контрольная лампа ECT PWR*2

    A01X1UW
    Получает сигнал включения выключателя ECT PWR от ECM (CAN).

    Контрольная лампа 2nd START*2

    A01XB8P
    Получает сигнал включения выключателя 2nd START от ECM (CAN).

    Контрольная лампа блокировки межосевого дифференциала

    A01X5M1
    Получает сигнал включения переключателя блокировки межосевого дифференциала от ЭБУ полного привода (CAN).

    Контрольная лампа аварийного состояния блокировки заднего дифференциала

    A01X2X7
    Контрольная лампа загорается при получении команды на включение контрольной лампы блокировки заднего дифференциала (CAN).

    Контрольная лампа SPEED LIMIT

    A01X4IL
    Контрольная лампа загорается при получении сигнала скорости автомобиля (CAN).

    Индикатор режима ECO

    A01WZOI
    Получает необходимые для работы сигналы от ECM и ЭБУ системы противоскольжения (CAN).

    Контрольная лампа SET*11

    A01X376
    Контрольная лампа загорается при получении команды на включение контрольной лампы SET (CAN).

    Контрольная лампа TRC OFF*6

    A01WZA4
    Получает сигнал контрольной лампы TRC OFF от ЭБУ системы противоскольжения (CAN).

    Контрольная лампа помощи при повороте*6

    A01X300
    Получает сигнал контрольной лампы помощи при повороте от ЭБУ системы противоскольжения (CAN).

    Контрольная лампа выбора типа местности*10

    A01XBYX
    Получает сигнал контрольной лампы выбора типа местности от ЭБУ системы противоскольжения (CAN).
    Индикатор положения P рычага переключения передач автоматической трансмиссии*2 Получает сигнал положения Р от ECM (CAN).
    Индикатор положения R рычага переключения передач автоматической трансмиссии*2 Получает сигнал положения R от ECM (CAN).
    Индикатор положения N рычага переключения передач автоматической трансмиссии*2 Получает сигнал положения N от ECM (CAN).
    Индикатор положения D рычага переключения передач автоматической трансмиссии*2 Получает сигнал положения D от ECM (CAN).
    Индикатор положения S (1 - 5) рычага переключения передач автоматической трансмиссии*8 Получает сигнал положения (1-5) от ECM (CAN).
    Индикатор положения S (1 - 6) рычага переключения передач автоматической трансмиссии*9 Получает сигнал положения (1-6) от ECM (CAN).

    • *1: Для моделей с задними противотуманными фонарями

    • *2: для моделей с автоматической трансмиссией

    • *3: для моделей с кронштейном запасного колеса

    • *4: для моделей с системой посадки и запуска

    • *5: для моделей с 1VD-FTV

    • *6: Для моделей с VSC

    • *7: Для моделей с подушками безопасности занавесочного типа

    • *8: Для моделей с автоматической трансмиссией A750F

    • *9: Для моделей с автоматической трансмиссией AB60F

    • *10: Для моделей с функцией выбора типа местности

    • *11: Для моделей с системой круиз-контроля

  2. ИЗМЕРИТЕЛЬНЫЕ ПРИБОРЫ И КОНТРОЛЬНЫЕ ЛАМПЫ / ИНДИКАТОРЫ (для моделей с мультиинформационным дисплеем)

    A01X6TTE02
    Система измерительных приборов и индикаторов
    Параметр / Устройство Описание
    Спидометр На основе сигналов, полученных от датчиков частоты вращения колес, ЭБУ системы противоскольжения рассчитывает скорость автомобиля и передает данные в щиток приборов (CAN).
    Тахометр Щиток приборов получает сигнал скорости от ECM и управляет стрелкой указателя (CAN).
    Одометр/счетчик пути
    • Щиток приборов получает интегрированный импульсный сигнал скорости автомобиля от ЭБУ системы противоскольжения и управляет дисплеем ODO/TRIP (CAN).

    • Параметры, отображаемые на дисплее ODO/TRIP щитка приборов, изменяются посредством кнопки сброса счетчика пути.

    Указатель уровня топлива Щиток приборов получает данные о количестве топлива от датчика уровня топлива и управляет стрелкой указателя (прямое соединение).
    Указатель температуры охлаждающей жидкости двигателя Щиток приборов получает сигнал температуры охлаждающей жидкости от ECM и управляет стрелкой указателя (CAN).
    Указатель давления масла Щиток приборов получает сигнал частоты вращения коленчатого вала двигателя от ECM (CAN) и получает сигнал давления масла от датчика давления масла (прямое соединение). Затем щиток приборов измеряет эти сигналы и управляет стрелкой указателя.
    Вольтметр Контролирует напряжение IG и соответствующим образом управляет стрелкой указателя (прямое соединение).
    Контрольная лампа / индикатор
    Параметр / Устройство Описание

    Контрольная лампа BEAM

    A01X59A
    Получает сигналы от главного ЭБУ кузова (CAN)

    Контрольная лампа FRONT FOG

    A01X82D
    Контрольная лампа загорается при получении команды на включение контрольной лампы FRONT FOG (CAN).

    Контрольная лампа TAIL

    A01XAGZ
    Контрольная лампа загорается при получении сигнала включения задних фонарей (CAN).

    Контрольная лампа REAR FOG*1

    A01X8ZJ
    Контрольная лампа загорается при получении команды на включение контрольной лампы REAR FOG (CAN).

    Контрольная лампа аварийного состояния A/T P

    A01WZAT
    Контрольная лампа загорается при получении сигнала нахождения рычага переключения передач в положении P или выключателя нейтрального положения раздаточной коробки (CAN).

    Контрольная лампа SRS

    A01X2RB
    Получает сигналы неисправности от центрального блока управления системы SRS (CAN)

    Контрольная лампа DOOR

    A01XB8Y
    Контрольная лампа незакрытой двери загорается при получении сигнала от главного ЭБУ кузова (CAN).

    Контрольная лампа TIRE CARRIER*2

    A01X01C
    Контрольная лампа загорается при получении команды на включение контрольной лампы TIRE CARRIER (прямое соединение).

    Контрольная лампа ремня безопасности водителя

    A01XAKN
    Получает сигнал предупреждения о непристегнутом ремне безопасности водителя от главного ЭБУ кузова (CAN).

    Контрольная лампа BRAKE

    A01X29D

    • Загорается при включении выключателя стояночного тормоза (CAN).

    • Датчик уровня тормозной жидкости во включенном состоянии (прямое соединение).

    • Неисправна система курсовой устойчивости.

    Контрольная лампа CHARGE

    A01X210
    Получает сигналы неисправности от генератора (прямое соединение).

    Контрольная лампа 4LO

    A01X9U2
    Получает сигнал включения контрольной лампы 4LO от ЭБУ полного привода (CAN).

    Контрольная лампа ABS

    A01X0I6
    Получает сигналы неисправности от ЭБУ системы противоскольжения (CAN).

    MIL

    A01WZCV
    Получает сигналы неисправности от ЕСМ (прямое соединение).

    Контрольная лампа GLOW*3

    A01X2UY
    Контрольная лампа загорается при получении команды на включение контрольной лампы GLOW (CAN).

    Контрольная лампа FUEL

    A01X4P6
    Получает сигналы о недостаточном уровне топлива от датчика уровня топлива (прямое соединение).

    Контрольная лампа SLIP

    A01WZY6
    Получает сигналы неисправности от ЭБУ системы противоскольжения (CAN).

    Контрольная лампа круиз-контроля*12

    A01XA5W
    Получает сигнал включения системы круиз-контроля или сигнал неисправности от ECM (CAN).

    Сигнал контрольной лампы левого/правого указателя поворота

    A01X7S1
    Получает сигнал поворота от реле FLASHER (прямое соединение).

    Контрольная лампа RSCA OFF*4

    A01X0UO
    Получает сигнал RSCA OFF от центрального блока упарвления системы SRS (прямое соединение).

    Главная контрольная лампа аварийного состояния

    A01X82O
    Получает сигнал аварийного состояния от каждого датчика и ЭБУ (прямое соединение и CAN).

    Контрольная лампа CRAWL

    A01X0S6
    Получает сигнал включения переключателя CRAWL от ЭБУ системы противоскольжения (CAN).

    Контрольная лампа ECT PWR

    A01X1UW
    Получает сигнал включения выключателя ECT PWR от ECM (CAN).

    Контрольная лампа 2nd START

    A01XB8P
    Получает сигнал включения выключателя 2nd START от ECM (CAN).

    Контрольная лампа блокировки межосевого дифференциала

    A01X5M1
    Получает сигнал включения переключателя блокировки межосевого дифференциала от ЭБУ полного привода (CAN).

    Контрольная лампа REAR DIFFERENTIAL LOCK*5

    A01X2X7
    Контрольная лампа загорается при получении команды на включение контрольной лампы блокировки заднего дифференциала (CAN).

    Контрольная лампа SPEED LIMIT

    A01X4IL
    Контрольная лампа загорается при получении сигнала скорости автомобиля (CAN).

    Контрольная лампа PCS*6

    A01WYWW
    Получает сигнал на включение контрольной лампы PCS от ЭБУ ремней безопасности (CAN).

    Контрольная лампа рулевого управления с усилителем

    A01X4FV
    Получает сигнал контрольной лампы аварийного состояния рулевого управления с усилителем от ЭБУ рулевого управления с усилителем (по шине CAN)

    Контрольная лампа VSC OFF

    A01XBR7
    Получает сигнал контрольной лампы VSC OFF от ЭБУ системы противоскольжения (CAN).

    Индикатор режима ECO

    A01WZOI
    Получает необходимые для работы сигналы от ECM и ЭБУ системы противоскольжения (CAN).

    Контрольная лампа SET*12

    A01X376
    Контрольная лампа загорается при получении команды на включение контрольной лампы SET (CAN).

    Контрольная лампа радарной системы круиз-контроля*9

    A01X92U
    Контрольная лампа загорается при получении команды на включение контрольной лампы динамической радарной системой круиз-контроля (CAN).

    Контрольная лампа помощи при повороте

    A01X300
    Получает сигнал контрольной лампы помощи при повороте от ЭБУ системы противоскольжения (CAN).

    Контрольная лампа выбора типа местности*13

    A01XBYX
    Получает сигнал контрольной лампы выбора типа местности от ЭБУ системы противоскольжения (CAN).

    Контрольная лампа системы управления уровнем фар

    A01XAJL

    • Получает сигнал контрольной лампы системы управления уровнем фар от ЭБУ системы управления уровнем фар (по линии прямой связи).*10

    • Получает сигнал контрольной лампы системы управления уровнем фар от ЭБУ устройства поворота фар (CAN).*11

    Контрольная лампа автоматического включения дальнего света*14

    A01X2ZV
    Получает сигналы контрольной лампы автоматического включения дальнего света от главного ЭБУ кузова (CAN)

    Контрольная лампа предупреждения о ненадлежащем давлении в шинах*15

    A01X9ND
    Получает сигнал предупреждения о низком давлении в шинах от ЭБУ системы предупреждения о ненадлежащем давлении в шинах по шине CAN.
    Индикатор положения P рычага переключения передач автоматической трансмиссии Получает сигнал положения Р от ECM (CAN).
    Индикатор положения R рычага переключения передач автоматической трансмиссии Получает сигнал положения R от ECM (CAN).
    Индикатор положения N рычага переключения передач автоматической трансмиссии Получает сигнал положения N от ECM (CAN).
    Индикатор положения D рычага переключения передач автоматической трансмиссии Получает сигнал положения D от ECM (CAN).
    Индикатор положения S (1 - 5) рычага переключения передач автоматической трансмиссии*7 Получает сигнал положения (1-5) от ECM (CAN).
    Индикатор положения S (1 - 6) рычага переключения передач автоматической трансмиссии*8 Получает сигнал положения (1-6) от ECM (CAN).

    • *1: для моделей с задними противотуманными фарами

    • *2: Для моделей с кронштейном запасного колеса

    • *3: Для моделей с 1VD-FTV

    • *4: Для моделей с подушками безопасности занавесочного типа

    • *5: для моделей с блокировкой заднего дифференциала

    • *6: для моделей с предаварийной системой безопасности

    • *7: Для моделей с автоматической трансмиссией A750F

    • *8: Для моделей с автоматической трансмиссией AB60F

    • *9: Для моделей с динамической радарной системой круиз-контроля

    • *10: Для моделей с автоматической статической системой управления уровнем фар

    • *11: Для моделей с автоматической динамической системой управления уровнем фар

    • *12: для моделей с системой круиз-контроля

    • *13: Для моделей с функцией выбора типа местности

    • *14: для моделей с системой автоматического включения дальнего света

    • *15: для моделей с системой предупреждения о ненадлежащем давлении в шинах

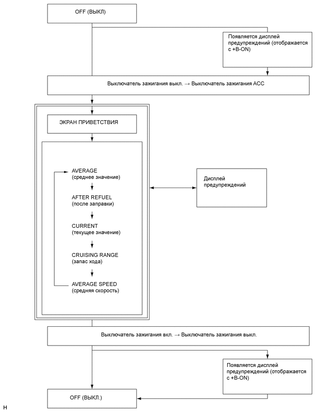
  3. МУЛЬТИИНФОРМАЦИОННЫЙ ДИСПЛЕЙ (для моделей с мультиинформационным дисплеем)

    При нажатии переключателя DISP переключение экранов осуществляется в следующем порядке: дисплей информации системы круиз-контроля и дисплей предупреждений.


    1. Основная блок-схема.

      A01X3GFE03
  4. НАСТРОЙКА КОНТРОЛЬНОЙ ЛАМПЫ РЕЖИМА ECO

    Tech Tips


    • Контрольную лампу режима Eco можно отключить, изменив настройку.

    • Когда контрольная лампа режима Eco отключена, проверка контрольных ламп и индикаторов не выполняется.


    1. Настройка контрольной лампы режима Eco.


      1. Вызовите экран одометра.

      2. Для отображения экрана настроек нажмите на переключатель ODO/TRIP и удерживайте его нажатым не менее 5 с.

      3. Для моделей без мультиинформационного дисплея:

        После выбора значения "Eco On" или "EcoOFF" нажмите на переключатель ODO/TRIP и удерживайте его не менее 2 с, чтобы покинуть экран настроек.

      4. Для моделей с мультиинформационным дисплеем:

        После выбора значения "ON" (ВКЛ) или "OFF" (ВЫКЛ) нажмите на переключатель ODO/TRIP и удерживайте его не менее 2 с, чтобы покинуть экран настроек.