СИСТЕМА ПЕРЕДАЧИ ДАННЫХ CAN (для моделей с правосторонним рулевым управлением без ЭБУ центрального сетевого шлюза) СХЕМА СИСТЕМЫ


  1. СХЕМА СИСТЕМЫ

    A01X6DPE02
    Название ЭБУ/датчика
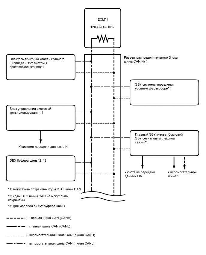
    1 ECM
    2 DLC3
    3 ЭБУ полного привода
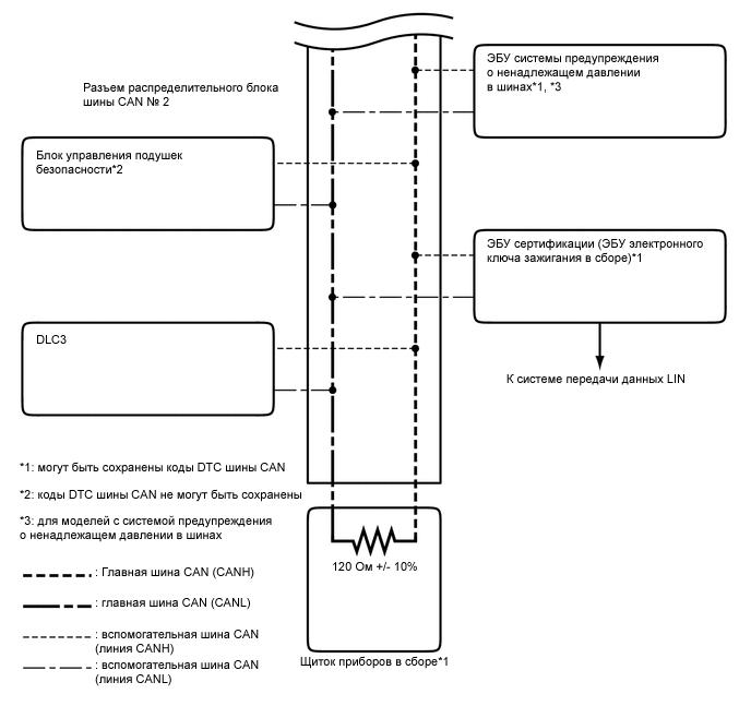
    4 ЭБУ системы предупреждения о ненадлежащем давлении в шинах*1
    5 Блок управления системы SRS
    6 Блок управления системой кондиционирования
    7 ЭБУ системы управления уровнем фар
    8 Электромагнитный клапан главного цилиндра (ЭБУ системы противоскольжения)
    9 ЭБУ рулевого управления*2
    10 ЭБУ сертификации (ЭБУ электронного ключа зажигания в сборе)*3
    11 ЭБУ рулевого управления с усилителем в сборе*4
    12 Витой кабель с датчиком в сборе (датчик угла поворота рулевого колеса)
    13 ЭБУ буфера шины*5
    14
    • Приемник мультимедийного модуля в сборе*6

    • Дополнительный разъем*7

    15 Главный ЭБУ кузова (бортовой ЭБУ сети мультиплексной связи)
    16 Щиток приборов в сборе
    17 ЭБУ электропривода правого наружного зеркала в сборе*8
    18 ЭБУ электропривода левого наружного зеркала в сборе*8
    19 Переключатель электропривода сиденья в сборе*8
    20 Мультиплексный ЭБУ регулировки наклона и телескопического изменения высоты*9
    21 Блок автоматизированного привода двери багажного отделения (ЭБУ автоматизированного привода двери багажного отделения)*11
    22 Главный ЭБУ кузова № 2 *11
    23 Контакт распределительного блока шины CAN № 3

    • *1: для моделей с системой предупреждения о ненадлежащем давлении в шинах

    • *2: для моделей с рулевым управлением с переменным передаточным числом

    • *3: для моделей с системой посадки и запуска

    • *4: для моделей с электромагнитным клапаном регулирования расхода

    • *5: для моделей с ЭБУ буфера шины

    • *6: для моделей с приемником мультимедийного модуля

    • *7: Дополнительный разъем

    • *8: для моделей с запоминающим устройством

    • *9: для моделей с наклонной телескопической рулевой колонкой с электроприводом

    • *10: Для моделей с системой автоматизированного привода двери багажного отделения

    • *11: для моделей с доводчиком заднего откидного борта

    Tech Tips


    • Главный ЭБУ кузова (бортовой ЭБУ сети мультиплексной связи) выполняет функции шлюза между шиной V и вспомогательной шиной 1.

    • Подробная информация приведена на следующих схемах электрических соединений.

  2. ШИНА V

    A01X4JWE01
    A01X14DE01
    A01X2X0E01
  3. ВСПОМОГАТЕЛЬНАЯ ШИНА 1

    A01X4URE02
    A01X7CGE02